给定一个 N 叉树,返回其节点值的层序遍历。(即从左到右,逐层遍历)。
树的序列化输入是用层序遍历,每组子节点都由 null 值分隔(参见示例)。
示例 1:

输入:root = [1,null,3,2,4,null,5,6]输出:[[1],[3,2,4],[5,6]]
示例 2:

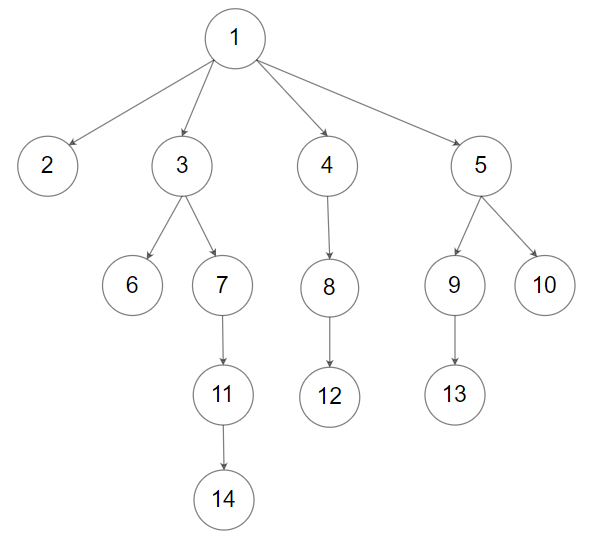
输入:root = [1,null,2,3,4,5,null,null,6,7,null,8,null,9,10,null,null,11,null,12,null,13,null,null,14]
输出:[[1],[2,3,4,5],[6,7,8,9,10],[11,12,13],[14]]
提示:
- 树的高度不会超过
1000 - 树的节点总数在
[0, 10^4]之间
//这个题再acm模式下不一定好写,因为得自己写树的结构,所以得记住树的结构,孩子节点用vector<Node&> child
class Node {
public:
int val;
vector<Node*> children;
};
class Solution {
public:
vector<vector<int>> levelOrder(Node* root) {
vector<vector<int>> ans;
queue<Node*> q;
if (root!=nullptr) q.push(root);
while (!q.empty()){
vector<int> tem;
int len=q.size();
for (int i = 0; i < len; i++) {
Node* node=q.front();
q.pop();
tem.push_back(node->val);
int lenlen=node->children.size();
for (int j = 0; j <lenlen ; j++) {
if(node->children[j]) q.push(node->children[j]);
}
}
ans.push_back(tem);
}
return ans;
}
};
