网络虚拟化有和存储虚拟化类似的地方,例如,它们都是基于 virtio 的,因而我们在看网络虚拟化的过程中,会看到和存储虚拟化很像的数据结构和原理。但是,网络虚拟化也有自己的特殊性。例如,存储虚拟化是将宿主机上的文件作为客户机上的硬盘,而网络虚拟化需要依赖于内核协议栈进行网络包的封装与解封装。那怎么实现客户机和宿主机之间的互通呢?我们就一起来看一看。
解析初始化过程
我们还是从 Virtio Network Device 这个设备的初始化讲起。
static const TypeInfo device_type_info = {.name = TYPE_DEVICE,.parent = TYPE_OBJECT,.instance_size = sizeof(DeviceState),.instance_init = device_initfn,.instance_post_init = device_post_init,.instance_finalize = device_finalize,.class_base_init = device_class_base_init,.class_init = device_class_init,.abstract = true,.class_size = sizeof(DeviceClass),};static const TypeInfo virtio_device_info = {.name = TYPE_VIRTIO_DEVICE,.parent = TYPE_DEVICE,.instance_size = sizeof(VirtIODevice),.class_init = virtio_device_class_init,.instance_finalize = virtio_device_instance_finalize,.abstract = true,.class_size = sizeof(VirtioDeviceClass),};static const TypeInfo virtio_net_info = {.name = TYPE_VIRTIO_NET,.parent = TYPE_VIRTIO_DEVICE,.instance_size = sizeof(VirtIONet),.instance_init = virtio_net_instance_init,.class_init = virtio_net_class_init,};static void virtio_register_types(void){type_register_static(&virtio_net_info);}type_init(virtio_register_types)复制代码
Virtio Network Device 这种类的定义是有多层继承关系的,TYPE_VIRTIO_NET 的父类是 TYPE_VIRTIO_DEVICE,TYPE_VIRTIO_DEVICE 的父类是 TYPE_DEVICE,TYPE_DEVICE 的父类是 TYPE_OBJECT,继承关系到头了。
type_init 用于注册这种类。这里面每一层都有 class_init,用于从 TypeImpl 生产 xxxClass,也有 instance_init,会将 xxxClass 初始化为实例。
TYPE_VIRTIO_NET 层的 class_init 函数 virtio_net_class_init,定义了 DeviceClass 的 realize 函数为 virtio_net_device_realize,这一点和存储块设备是一样的。
static void virtio_net_device_realize(DeviceState *dev, Error **errp)
{
VirtIODevice *vdev = VIRTIO_DEVICE(dev);
VirtIONet *n = VIRTIO_NET(dev);
NetClientState *nc;
int i;
......
virtio_init(vdev, "virtio-net", VIRTIO_ID_NET, n->config_size);
/*
* We set a lower limit on RX queue size to what it always was.
* Guests that want a smaller ring can always resize it without
* help from us (using virtio 1 and up).
*/
if (n->net_conf.rx_queue_size < VIRTIO_NET_RX_QUEUE_MIN_SIZE ||
n->net_conf.rx_queue_size > VIRTQUEUE_MAX_SIZE ||
!is_power_of_2(n->net_conf.rx_queue_size)) {
......
return;
}
if (n->net_conf.tx_queue_size < VIRTIO_NET_TX_QUEUE_MIN_SIZE ||
n->net_conf.tx_queue_size > VIRTQUEUE_MAX_SIZE ||
!is_power_of_2(n->net_conf.tx_queue_size)) {
......
return;
}
n->max_queues = MAX(n->nic_conf.peers.queues, 1);
if (n->max_queues * 2 + 1 > VIRTIO_QUEUE_MAX) {
......
return;
}
n->vqs = g_malloc0(sizeof(VirtIONetQueue) * n->max_queues);
n->curr_queues = 1;
......
n->net_conf.tx_queue_size = MIN(virtio_net_max_tx_queue_size(n),
n->net_conf.tx_queue_size);
for (i = 0; i < n->max_queues; i++) {
virtio_net_add_queue(n, i);
}
n->ctrl_vq = virtio_add_queue(vdev, 64, virtio_net_handle_ctrl);
qemu_macaddr_default_if_unset(&n->nic_conf.macaddr);
memcpy(&n->mac[0], &n->nic_conf.macaddr, sizeof(n->mac));
n->status = VIRTIO_NET_S_LINK_UP;
if (n->netclient_type) {
n->nic = qemu_new_nic(&net_virtio_info, &n->nic_conf,
n->netclient_type, n->netclient_name, n);
} else {
n->nic = qemu_new_nic(&net_virtio_info, &n->nic_conf,
object_get_typename(OBJECT(dev)), dev->id, n);
}
......
}
复制代码
这里面创建了一个 VirtIODevice,这一点和存储虚拟化也是一样的。virtio_init 用来初始化这个设备。VirtIODevice 结构里面有一个 VirtQueue 数组,这就是 virtio 前端和后端互相传数据的队列,最多有 VIRTIO_QUEUE_MAX 个。
刚才我们说的都是一样的地方,其实也有不一样的地方,我们下面来看。
你会发现,这里面有这样的语句 n->max_queues * 2 + 1 > VIRTIO_QUEUE_MAX。为什么要乘以 2 呢?这是因为,对于网络设备来讲,应该分发送队列和接收队列两个方向,所以乘以 2。
接下来,我们调用 virtio_net_add_queue 来初始化队列,可以看出来,这里面就有发送 tx_vq 和接收 rx_vq 两个队列。
typedef struct VirtIONetQueue {
VirtQueue *rx_vq;
VirtQueue *tx_vq;
QEMUTimer *tx_timer;
QEMUBH *tx_bh;
uint32_t tx_waiting;
struct {
VirtQueueElement *elem;
} async_tx;
struct VirtIONet *n;
} VirtIONetQueue;
static void virtio_net_add_queue(VirtIONet *n, int index)
{
VirtIODevice *vdev = VIRTIO_DEVICE(n);
n->vqs[index].rx_vq = virtio_add_queue(vdev, n->net_conf.rx_queue_size, virtio_net_handle_rx);
......
n->vqs[index].tx_vq = virtio_add_queue(vdev, n->net_conf.tx_queue_size, virtio_net_handle_tx_bh);
n->vqs[index].tx_bh = qemu_bh_new(virtio_net_tx_bh, &n->vqs[index]);
n->vqs[index].n = n;
}
复制代码
每个 VirtQueue 中,都有一个 vring 用来维护这个队列里面的数据;另外还有函数 virtio_net_handle_rx 用于处理网络包的接收;函数 virtio_net_handle_tx_bh 用于网络包的发送,这个函数我们后面会用到。
NICState *qemu_new_nic(NetClientInfo *info,
NICConf *conf,
const char *model,
const char *name,
void *opaque)
{
NetClientState **peers = conf->peers.ncs;
NICState *nic;
int i, queues = MAX(1, conf->peers.queues);
......
nic = g_malloc0(info->size + sizeof(NetClientState) * queues);
nic->ncs = (void *)nic + info->size;
nic->conf = conf;
nic->opaque = opaque;
for (i = 0; i < queues; i++) {
qemu_net_client_setup(&nic->ncs[i], info, peers[i], model, name, NULL);
nic->ncs[i].queue_index = i;
}
return nic;
}
static void qemu_net_client_setup(NetClientState *nc,
NetClientInfo *info,
NetClientState *peer,
const char *model,
const char *name,
NetClientDestructor *destructor)
{
nc->info = info;
nc->model = g_strdup(model);
if (name) {
nc->name = g_strdup(name);
} else {
nc->name = assign_name(nc, model);
}
QTAILQ_INSERT_TAIL(&net_clients, nc, next);
nc->incoming_queue = qemu_new_net_queue(qemu_deliver_packet_iov, nc);
nc->destructor = destructor;
QTAILQ_INIT(&nc->filters);
}
复制代码
接下来,qemu_new_nic 会创建一个虚拟机里面的网卡。
qemu 的启动过程中的网络虚拟化
初始化过程解析完毕以后,我们接下来从 qemu 的启动过程看起。
对于网卡的虚拟化,qemu 的启动参数里面有关的是下面两行:
-netdev tap,fd=32,id=hostnet0,vhost=on,vhostfd=37
-device virtio-net-pci,netdev=hostnet0,id=net0,mac=fa:16:3e:d1:2d:99,bus=pci.0,addr=0x3
复制代码
qemu 的 main 函数会调用 net_init_clients 进行网络设备的初始化,可以解析 net 参数,也可以在 net_init_clients 中解析 netdev 参数。
int net_init_clients(Error **errp)
{
QTAILQ_INIT(&net_clients);
if (qemu_opts_foreach(qemu_find_opts("netdev"),
net_init_netdev, NULL, errp)) {
return -1;
}
if (qemu_opts_foreach(qemu_find_opts("nic"), net_param_nic, NULL, errp)) {
return -1;
}
if (qemu_opts_foreach(qemu_find_opts("net"), net_init_client, NULL, errp)) {
return -1;
}
return 0;
}
复制代码
net_init_clients 会解析参数。上面的参数 netdev 会调用 net_init_netdev->net_client_init->net_client_init1。
net_client_init1 会根据不同的 driver 类型,调用不同的初始化函数。
static int (* const net_client_init_fun[NET_CLIENT_DRIVER__MAX])(
const Netdev *netdev,
const char *name,
NetClientState *peer, Error **errp) = {
[NET_CLIENT_DRIVER_NIC] = net_init_nic,
[NET_CLIENT_DRIVER_TAP] = net_init_tap,
[NET_CLIENT_DRIVER_SOCKET] = net_init_socket,
[NET_CLIENT_DRIVER_HUBPORT] = net_init_hubport,
......
};
复制代码
由于我们配置的 driver 的类型是 tap,因而这里会调用 net_init_tap->net_tap_init->tap_open。
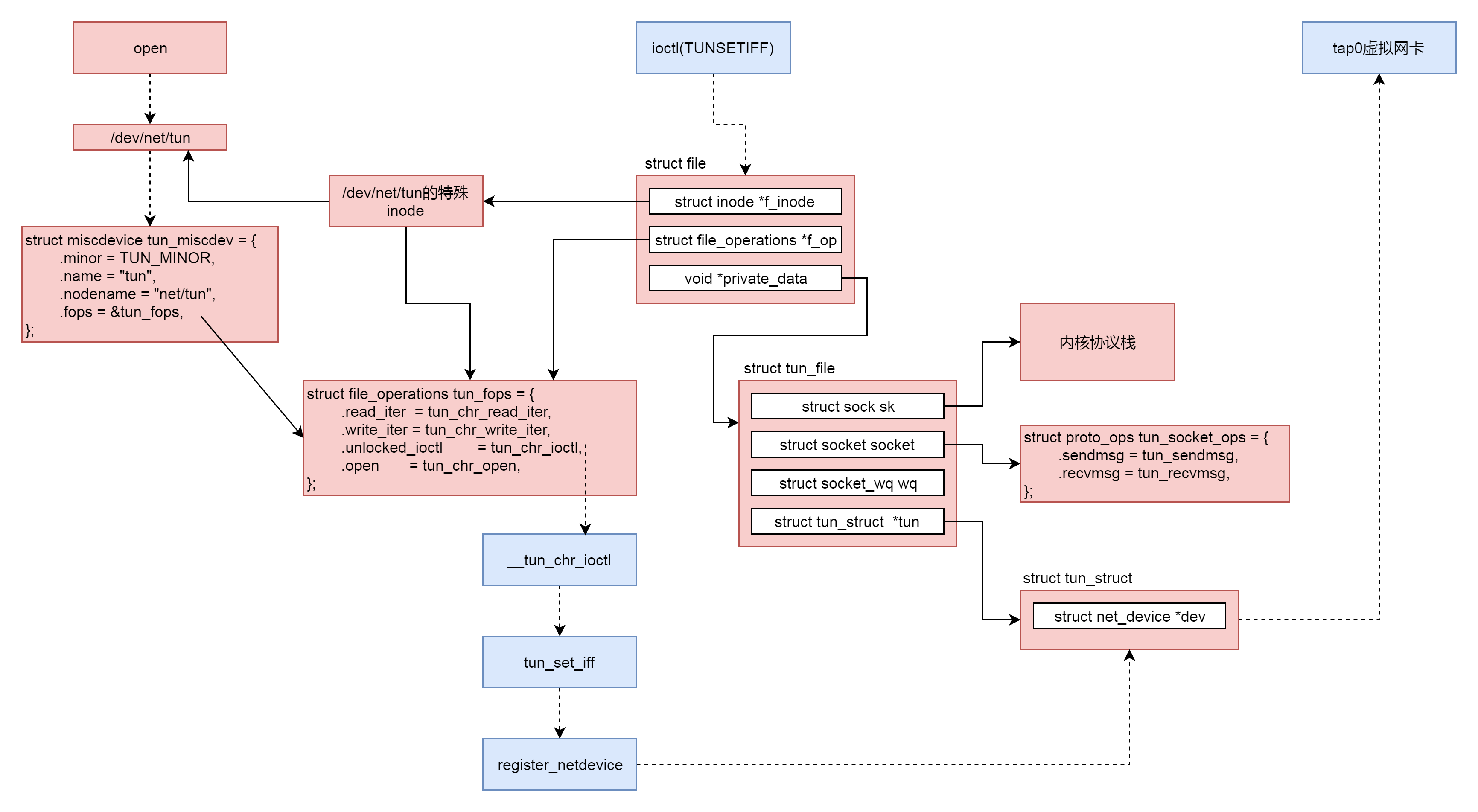
#define PATH_NET_TUN "/dev/net/tun"
int tap_open(char *ifname, int ifname_size, int *vnet_hdr,
int vnet_hdr_required, int mq_required, Error **errp)
{
struct ifreq ifr;
int fd, ret;
int len = sizeof(struct virtio_net_hdr);
unsigned int features;
TFR(fd = open(PATH_NET_TUN, O_RDWR));
memset(&ifr, 0, sizeof(ifr));
ifr.ifr_flags = IFF_TAP | IFF_NO_PI;
if (ioctl(fd, TUNGETFEATURES, &features) == -1) {
features = 0;
}
if (features & IFF_ONE_QUEUE) {
ifr.ifr_flags |= IFF_ONE_QUEUE;
}
if (*vnet_hdr) {
if (features & IFF_VNET_HDR) {
*vnet_hdr = 1;
ifr.ifr_flags |= IFF_VNET_HDR;
} else {
*vnet_hdr = 0;
}
ioctl(fd, TUNSETVNETHDRSZ, &len);
}
......
ret = ioctl(fd, TUNSETIFF, (void *) &ifr);
......
fcntl(fd, F_SETFL, O_NONBLOCK);
return fd;
}
复制代码
在 tap_open 中,我们打开一个文件”/dev/net/tun”,然后通过 ioctl 操作这个文件。这是 Linux 内核的一项机制,和 KVM 机制很像。其实这就是一种通过打开这个字符设备文件,然后通过 ioctl 操作这个文件和内核打交道,来使用内核的能力。
为什么需要使用内核的机制呢?因为网络包需要从虚拟机里面发送到虚拟机外面,发送到宿主机上的时候,必须是一个正常的网络包才能被转发。要形成一个网络包,我们那就需要经过复杂的协议栈,协议栈的复杂咱们在发送网络包那一节讲过了。
客户机会将网络包发送给 qemu。qemu 自己没有网络协议栈,现去实现一个也不可能,太复杂了。于是,它就要借助内核的力量。
qemu 会将客户机发送给它的网络包,然后转换成为文件流,写入”/dev/net/tun”字符设备。就像写一个文件一样。内核中 TUN/TAP 字符设备驱动会收到这个写入的文件流,然后交给 TUN/TAP 的虚拟网卡驱动。这个驱动会将文件流再次转成网络包,交给 TCP/IP 栈,最终从虚拟 TAP 网卡 tap0 发出来,成为标准的网络包。后面我们会看到这个过程。
现在我们到内核里面,看一看打开”/dev/net/tun”字符设备后,内核会发生什么事情。内核的实现在 drivers/net/tun.c 文件中。这是一个字符设备驱动程序,应该符合字符设备的格式。
module_init(tun_init);
module_exit(tun_cleanup);
MODULE_DESCRIPTION(DRV_DESCRIPTION);
MODULE_AUTHOR(DRV_COPYRIGHT);
MODULE_LICENSE("GPL");
MODULE_ALIAS_MISCDEV(TUN_MINOR);
MODULE_ALIAS("devname:net/tun");
static int __init tun_init(void)
{
......
ret = rtnl_link_register(&tun_link_ops);
......
ret = misc_register(&tun_miscdev);
......
ret = register_netdevice_notifier(&tun_notifier_block);
......
}
复制代码
这里面注册了一个 tun_miscdev 字符设备,从它的定义可以看出,这就是”/dev/net/tun”字符设备。
static struct miscdevice tun_miscdev = {
.minor = TUN_MINOR,
.name = "tun",
.nodename = "net/tun",
.fops = &tun_fops,
};
static const struct file_operations tun_fops = {
.owner = THIS_MODULE,
.llseek = no_llseek,
.read_iter = tun_chr_read_iter,
.write_iter = tun_chr_write_iter,
.poll = tun_chr_poll,
.unlocked_ioctl = tun_chr_ioctl,
.open = tun_chr_open,
.release = tun_chr_close,
.fasync = tun_chr_fasync,
};
复制代码
qemu 的 tap_open 函数会打开这个字符设备 PATH_NET_TUN。打开字符设备的过程我们不再重复。我就说一下,到了驱动这一层,调用的是 tun_chr_open。
static int tun_chr_open(struct inode *inode, struct file * file)
{
struct tun_file *tfile;
tfile = (struct tun_file *)sk_alloc(net, AF_UNSPEC, GFP_KERNEL,
&tun_proto, 0);
RCU_INIT_POINTER(tfile->tun, NULL);
tfile->flags = 0;
tfile->ifindex = 0;
init_waitqueue_head(&tfile->wq.wait);
RCU_INIT_POINTER(tfile->socket.wq, &tfile->wq);
tfile->socket.file = file;
tfile->socket.ops = &tun_socket_ops;
sock_init_data(&tfile->socket, &tfile->sk);
tfile->sk.sk_write_space = tun_sock_write_space;
tfile->sk.sk_sndbuf = INT_MAX;
file->private_data = tfile;
INIT_LIST_HEAD(&tfile->next);
sock_set_flag(&tfile->sk, SOCK_ZEROCOPY);
return 0;
}
复制代码
在 tun_chr_open 的参数里面,有一个 struct file,这是代表什么文件呢?它代表的就是打开的字符设备文件”/dev/net/tun”,因而往这个字符设备文件中写数据,就会通过这个 struct file 写入。这个 struct file 里面的 file_operations,按照字符设备打开的规则,指向的就是 tun_fops。
另外,我们还需要在 tun_chr_open 创建了一个结构 struct tun_file,并且将 struct file 的 private_data 指向它。
/* A tun_file connects an open character device to a tuntap netdevice. It
* also contains all socket related structures
* to serve as one transmit queue for tuntap device.
*/
struct tun_file {
struct sock sk;
struct socket socket;
struct socket_wq wq;
struct tun_struct __rcu *tun;
struct fasync_struct *fasync;
/* only used for fasnyc */
unsigned int flags;
union {
u16 queue_index;
unsigned int ifindex;
};
struct list_head next;
struct tun_struct *detached;
struct skb_array tx_array;
};
struct tun_struct {
struct tun_file __rcu *tfiles[MAX_TAP_QUEUES];
unsigned int numqueues;
unsigned int flags;
kuid_t owner;
kgid_t group;
struct net_device *dev;
netdev_features_t set_features;
int align;
int vnet_hdr_sz;
int sndbuf;
struct tap_filter txflt;
struct sock_fprog fprog;
/* protected by rtnl lock */
bool filter_attached;
spinlock_t lock;
struct hlist_head flows[TUN_NUM_FLOW_ENTRIES];
struct timer_list flow_gc_timer;
unsigned long ageing_time;
unsigned int numdisabled;
struct list_head disabled;
void *security;
u32 flow_count;
u32 rx_batched;
struct tun_pcpu_stats __percpu *pcpu_stats;
};
static const struct proto_ops tun_socket_ops = {
.peek_len = tun_peek_len,
.sendmsg = tun_sendmsg,
.recvmsg = tun_recvmsg,
};
复制代码
在 struct tun_file 中,有一个成员 struct tun_struct,它里面有一个 struct net_device,这个用来表示宿主机上的 tuntap 网络设备。在 struct tun_file 中,还有 struct socket 和 struct sock,因为要用到内核的网络协议栈,所以就需要这两个结构,这在网络协议那一节已经分析过了。
所以,按照 struct tun_file 的注释说的,这是一个很重要的数据结构。”/dev/net/tun”对应的 struct file 的 private_data 指向它,因而可以接收 qemu 发过来的数据。除此之外,它还可以通过 struct sock 来操作内核协议栈,然后将网络包从宿主机上的 tuntap 网络设备发出去,宿主机上的 tuntap 网络设备对应的 struct net_device 也归它管。
在 qemu 的 tap_open 函数中,打开这个字符设备文件之后,接下来要做的事情是,通过 ioctl 来设置宿主机的网卡 TUNSETIFF。
接下来,ioctl 到了内核里面,会调用 tun_chr_ioctl。
static long __tun_chr_ioctl(struct file *file, unsigned int cmd,
unsigned long arg, int ifreq_len)
{
struct tun_file *tfile = file->private_data;
struct tun_struct *tun;
void __user* argp = (void __user*)arg;
struct ifreq ifr;
kuid_t owner;
kgid_t group;
int sndbuf;
int vnet_hdr_sz;
unsigned int ifindex;
int le;
int ret;
if (cmd == TUNSETIFF || cmd == TUNSETQUEUE || _IOC_TYPE(cmd) == SOCK_IOC_TYPE) {
if (copy_from_user(&ifr, argp, ifreq_len))
return -EFAULT;
}
......
tun = __tun_get(tfile);
if (cmd == TUNSETIFF) {
ifr.ifr_name[IFNAMSIZ-1] = '\0';
ret = tun_set_iff(sock_net(&tfile->sk), file, &ifr);
......
if (copy_to_user(argp, &ifr, ifreq_len))
ret = -EFAULT;
}
......
}
复制代码
在 __tun_chr_ioctl 中,我们首先通过 copy_from_user 把配置从用户态拷贝到内核态,调用 tun_set_iff 设置 tuntap 网络设备,然后调用 copy_to_user 将配置结果返回。
static int tun_set_iff(struct net *net, struct file *file, struct ifreq *ifr)
{
struct tun_struct *tun;
struct tun_file *tfile = file->private_data;
struct net_device *dev;
......
char *name;
unsigned long flags = 0;
int queues = ifr->ifr_flags & IFF_MULTI_QUEUE ?
MAX_TAP_QUEUES : 1;
if (ifr->ifr_flags & IFF_TUN) {
/* TUN device */
flags |= IFF_TUN;
name = "tun%d";
} else if (ifr->ifr_flags & IFF_TAP) {
/* TAP device */
flags |= IFF_TAP;
name = "tap%d";
} else
return -EINVAL;
if (*ifr->ifr_name)
name = ifr->ifr_name;
dev = alloc_netdev_mqs(sizeof(struct tun_struct), name,
NET_NAME_UNKNOWN, tun_setup, queues,
queues);
err = dev_get_valid_name(net, dev, name);
dev_net_set(dev, net);
dev->rtnl_link_ops = &tun_link_ops;
dev->ifindex = tfile->ifindex;
dev->sysfs_groups[0] = &tun_attr_group;
tun = netdev_priv(dev);
tun->dev = dev;
tun->flags = flags;
tun->txflt.count = 0;
tun->vnet_hdr_sz = sizeof(struct virtio_net_hdr);
tun->align = NET_SKB_PAD;
tun->filter_attached = false;
tun->sndbuf = tfile->socket.sk->sk_sndbuf;
tun->rx_batched = 0;
tun_net_init(dev);
tun_flow_init(tun);
err = tun_attach(tun, file, false);
err = register_netdevice(tun->dev);
netif_carrier_on(tun->dev);
if (netif_running(tun->dev))
netif_tx_wake_all_queues(tun->dev);
strcpy(ifr->ifr_name, tun->dev->name);
return 0;
}
复制代码
tun_set_iff 创建了 struct tun_struct 和 struct net_device,并且将这个 tuntap 网络设备通过 register_netdevice 注册到内核中。这样,我们就能在宿主机上通过 ip addr 看到这个网卡了。
至此宿主机上的内核的数据结构也完成了。
关联前端设备驱动和后端设备驱动
下面,我们来解析在客户机中发送一个网络包的时候,会发生哪些事情。
虚拟机里面的进程发送一个网络包,通过文件系统和 Socket 调用网络协议栈,到达网络设备层。只不过这个不是普通的网络设备,而是 virtio_net 的驱动。
virtio_net 的驱动程序代码在 Linux 操作系统的源代码里面,文件名为 drivers/net/virtio_net.c。
static __init int virtio_net_driver_init(void)
{
ret = register_virtio_driver(&virtio_net_driver);
......
}
module_init(virtio_net_driver_init);
module_exit(virtio_net_driver_exit);
MODULE_DEVICE_TABLE(virtio, id_table);
MODULE_DESCRIPTION("Virtio network driver");
MODULE_LICENSE("GPL");
static struct virtio_driver virtio_net_driver = {
.driver.name = KBUILD_MODNAME,
.driver.owner = THIS_MODULE,
.id_table = id_table,
.validate = virtnet_validate,
.probe = virtnet_probe,
.remove = virtnet_remove,
.config_changed = virtnet_config_changed,
......
};
复制代码
在 virtio_net 的驱动程序的初始化代码中,我们需要注册一个驱动函数 virtio_net_driver。
当一个设备驱动作为一个内核模块被初始化的时候,probe 函数会被调用,因而我们来看一下 virtnet_probe。
static int virtnet_probe(struct virtio_device *vdev)
{
int i, err;
struct net_device *dev;
struct virtnet_info *vi;
u16 max_queue_pairs;
int mtu;
/* Allocate ourselves a network device with room for our info */
dev = alloc_etherdev_mq(sizeof(struct virtnet_info), max_queue_pairs);
/* Set up network device as normal. */
dev->priv_flags |= IFF_UNICAST_FLT | IFF_LIVE_ADDR_CHANGE;
dev->netdev_ops = &virtnet_netdev;
dev->features = NETIF_F_HIGHDMA;
dev->ethtool_ops = &virtnet_ethtool_ops;
SET_NETDEV_DEV(dev, &vdev->dev);
......
/* MTU range: 68 - 65535 */
dev->min_mtu = MIN_MTU;
dev->max_mtu = MAX_MTU;
/* Set up our device-specific information */
vi = netdev_priv(dev);
vi->dev = dev;
vi->vdev = vdev;
vdev->priv = vi;
vi->stats = alloc_percpu(struct virtnet_stats);
INIT_WORK(&vi->config_work, virtnet_config_changed_work);
......
vi->max_queue_pairs = max_queue_pairs;
/* Allocate/initialize the rx/tx queues, and invoke find_vqs */
err = init_vqs(vi);
netif_set_real_num_tx_queues(dev, vi->curr_queue_pairs);
netif_set_real_num_rx_queues(dev, vi->curr_queue_pairs);
virtnet_init_settings(dev);
err = register_netdev(dev);
virtio_device_ready(vdev);
virtnet_set_queues(vi, vi->curr_queue_pairs);
......
}
复制代码
在 virtnet_probe 中,会创建 struct net_device,并且通过 register_netdev 注册这个网络设备,这样在客户机里面,就能看到这个网卡了。
在 virtnet_probe 中,还有一件重要的事情就是,init_vqs 会初始化发送和接收的 virtqueue。
static int init_vqs(struct virtnet_info *vi)
{
int ret;
/* Allocate send & receive queues */
ret = virtnet_alloc_queues(vi);
ret = virtnet_find_vqs(vi);
......
get_online_cpus();
virtnet_set_affinity(vi);
put_online_cpus();
return 0;
}
static int virtnet_alloc_queues(struct virtnet_info *vi)
{
int i;
vi->sq = kzalloc(sizeof(*vi->sq) * vi->max_queue_pairs, GFP_KERNEL);
vi->rq = kzalloc(sizeof(*vi->rq) * vi->max_queue_pairs, GFP_KERNEL);
INIT_DELAYED_WORK(&vi->refill, refill_work);
for (i = 0; i < vi->max_queue_pairs; i++) {
vi->rq[i].pages = NULL;
netif_napi_add(vi->dev, &vi->rq[i].napi, virtnet_poll,
napi_weight);
netif_tx_napi_add(vi->dev, &vi->sq[i].napi, virtnet_poll_tx,
napi_tx ? napi_weight : 0);
sg_init_table(vi->rq[i].sg, ARRAY_SIZE(vi->rq[i].sg));
ewma_pkt_len_init(&vi->rq[i].mrg_avg_pkt_len);
sg_init_table(vi->sq[i].sg, ARRAY_SIZE(vi->sq[i].sg));
}
return 0;
}
复制代码
按照上一节的 virtio 原理,virtqueue 是一个介于客户机前端和 qemu 后端的一个结构,用于在这两端之间传递数据,对于网络设备来讲有发送和接收两个方向的队列。这里建立的 struct virtqueue 是客户机前端对于队列的管理的数据结构。
队列的实体需要通过函数 virtnet_find_vqs 查找或者生成,这里还会指定接收队列的 callback 函数为 skb_recv_done,发送队列的 callback 函数为 skb_xmit_done。那当 buffer 使用发生变化的时候,我们可以调用这个 callback 函数进行通知。
static int virtnet_find_vqs(struct virtnet_info *vi)
{
vq_callback_t **callbacks;
struct virtqueue **vqs;
int ret = -ENOMEM;
int i, total_vqs;
const char **names;
/* Allocate space for find_vqs parameters */
vqs = kzalloc(total_vqs * sizeof(*vqs), GFP_KERNEL);
callbacks = kmalloc(total_vqs * sizeof(*callbacks), GFP_KERNEL);
names = kmalloc(total_vqs * sizeof(*names), GFP_KERNEL);
/* Allocate/initialize parameters for send/receive virtqueues */
for (i = 0; i < vi->max_queue_pairs; i++) {
callbacks[rxq2vq(i)] = skb_recv_done;
callbacks[txq2vq(i)] = skb_xmit_done;
names[rxq2vq(i)] = vi->rq[i].name;
names[txq2vq(i)] = vi->sq[i].name;
}
ret = vi->vdev->config->find_vqs(vi->vdev, total_vqs, vqs, callbacks, names, ctx, NULL);
......
for (i = 0; i < vi->max_queue_pairs; i++) {
vi->rq[i].vq = vqs[rxq2vq(i)];
vi->rq[i].min_buf_len = mergeable_min_buf_len(vi, vi->rq[i].vq);
vi->sq[i].vq = vqs[txq2vq(i)];
}
......
}
复制代码
这里的 find_vqs 是在 struct virtnet_info 里的 struct virtio_device 里的 struct virtio_config_ops *config 里面定义的。
根据 virtio_config_ops 的定义,find_vqs 会调用 vp_modern_find_vqs,到这一步和块设备是一样的了。
在 vp_modern_find_vqs 中,vp_find_vqs 会调用 vp_find_vqs_intx。在 vp_find_vqs_intx 中,通过 request_irq 注册一个中断处理函数 vp_interrupt。当设备向队列中写入信息时,会产生一个中断,也就是 vq 中断。中断处理函数需要调用相应的队列的回调函数,然后根据队列的数目,依次调用 vp_setup_vq 完成 virtqueue、vring 的分配和初始化。
同样,这些数据结构会和 virtio 后端的 VirtIODevice、VirtQueue、vring 对应起来,都应该指向刚才创建的那一段内存。
客户机同样会通过调用专门给外部设备发送指令的函数 iowrite 告诉外部的 pci 设备,这些共享内存的地址。
至此前端设备驱动和后端设备驱动之间的两个收发队列就关联好了,这两个队列的格式和块设备是一样的。
发送网络包过程
接下来,我们来看当真的发送一个网络包的时候,会发生什么。
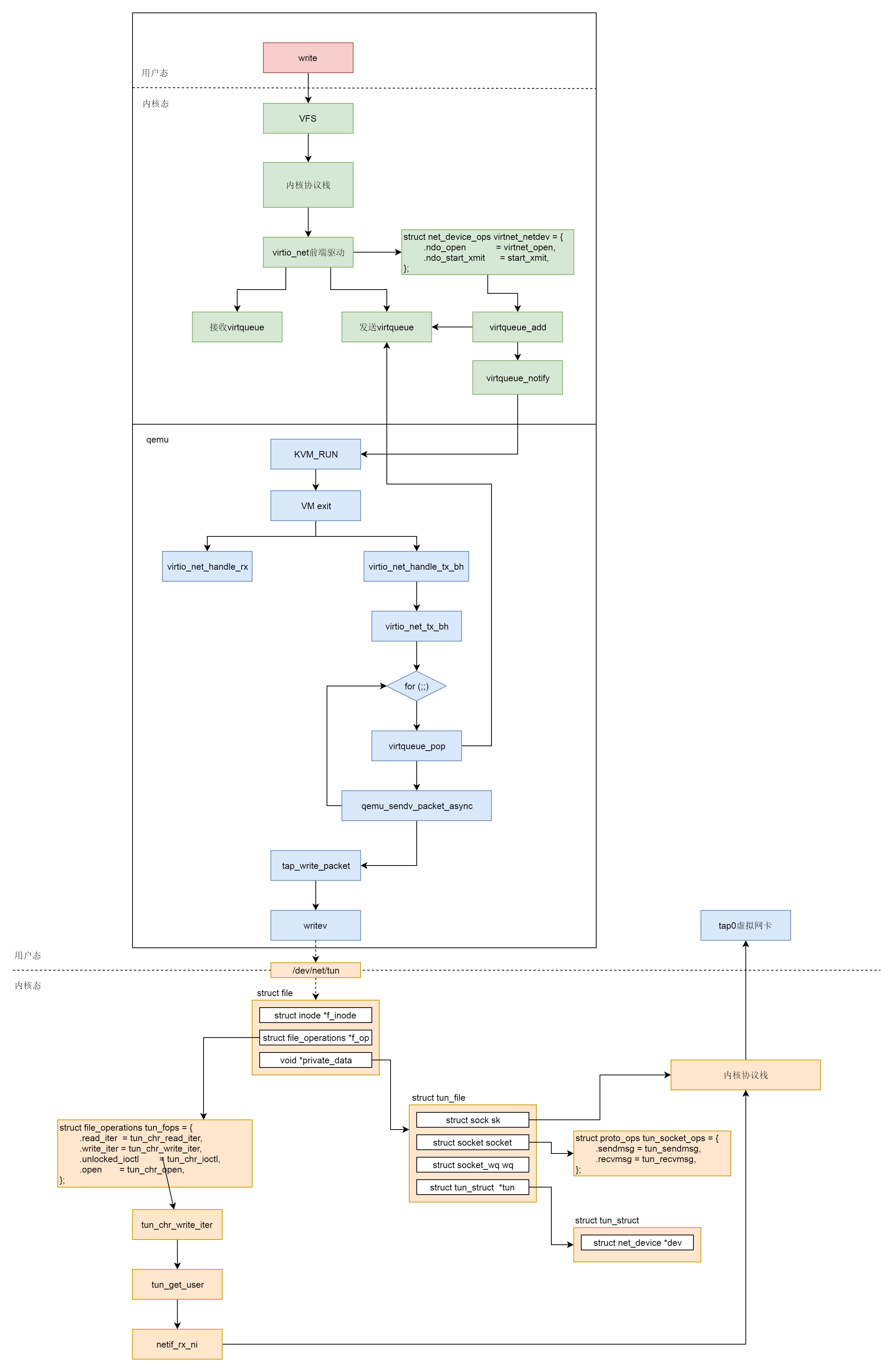
当网络包经过客户机的协议栈到达 virtio_net 驱动的时候,按照 net_device_ops 的定义,start_xmit 会被调用。
static const struct net_device_ops virtnet_netdev = {
.ndo_open = virtnet_open,
.ndo_stop = virtnet_close,
.ndo_start_xmit = start_xmit,
.ndo_validate_addr = eth_validate_addr,
.ndo_set_mac_address = virtnet_set_mac_address,
.ndo_set_rx_mode = virtnet_set_rx_mode,
.ndo_get_stats64 = virtnet_stats,
.ndo_vlan_rx_add_vid = virtnet_vlan_rx_add_vid,
.ndo_vlan_rx_kill_vid = virtnet_vlan_rx_kill_vid,
.ndo_xdp = virtnet_xdp,
.ndo_features_check = passthru_features_check,
};
复制代码
接下来的调用链为:start_xmit->xmit_skb-> virtqueue_add_outbuf->virtqueue_add,将网络包放入队列中,并调用 virtqueue_notify 通知接收方。
static netdev_tx_t start_xmit(struct sk_buff *skb, struct net_device *dev)
{
struct virtnet_info *vi = netdev_priv(dev);
int qnum = skb_get_queue_mapping(skb);
struct send_queue *sq = &vi->sq[qnum];
int err;
struct netdev_queue *txq = netdev_get_tx_queue(dev, qnum);
bool kick = !skb->xmit_more;
bool use_napi = sq->napi.weight;
......
/* Try to transmit */
err = xmit_skb(sq, skb);
......
if (kick || netif_xmit_stopped(txq))
virtqueue_kick(sq->vq);
return NETDEV_TX_OK;
}
bool virtqueue_kick(struct virtqueue *vq)
{
if (virtqueue_kick_prepare(vq))
return virtqueue_notify(vq);
return true;
}
复制代码
写入一个 I/O 会使得 qemu 触发 VM exit,这个逻辑我们在解析 CPU 的时候看到过。
接下来,我们那会调用 VirtQueue 的 handle_output 函数。前面我们已经设置过这个函数了,其实就是 virtio_net_handle_tx_bh。
static void virtio_net_handle_tx_bh(VirtIODevice *vdev, VirtQueue *vq)
{
VirtIONet *n = VIRTIO_NET(vdev);
VirtIONetQueue *q = &n->vqs[vq2q(virtio_get_queue_index(vq))];
q->tx_waiting = 1;
virtio_queue_set_notification(vq, 0);
qemu_bh_schedule(q->tx_bh);
}
复制代码
virtio_net_handle_tx_bh 调用了 qemu_bh_schedule,而在 virtio_net_add_queue 中调用 qemu_bh_new,并把函数设置为 virtio_net_tx_bh。
virtio_net_tx_bh 函数调用发送函数 virtio_net_flush_tx。
static int32_t virtio_net_flush_tx(VirtIONetQueue *q)
{
VirtIONet *n = q->n;
VirtIODevice *vdev = VIRTIO_DEVICE(n);
VirtQueueElement *elem;
int32_t num_packets = 0;
int queue_index = vq2q(virtio_get_queue_index(q->tx_vq));
for (;;) {
ssize_t ret;
unsigned int out_num;
struct iovec sg[VIRTQUEUE_MAX_SIZE], sg2[VIRTQUEUE_MAX_SIZE + 1], *out_sg;
struct virtio_net_hdr_mrg_rxbuf mhdr;
elem = virtqueue_pop(q->tx_vq, sizeof(VirtQueueElement));
out_num = elem->out_num;
out_sg = elem->out_sg;
......
ret = qemu_sendv_packet_async(qemu_get_subqueue(n->nic, queue_index),out_sg, out_num, virtio_net_tx_complete);
}
......
return num_packets;
}
复制代码
virtio_net_flush_tx 会调用 virtqueue_pop。这里面,我们能看到对于 vring 的操作,也即从这里面将客户机里面写入的数据读取出来。
然后,我们调用 qemu_sendv_packet_async 发送网络包。接下来的调用链为:qemu_sendv_packet_async->qemu_net_queue_send_iov->qemu_net_queue_flush->qemu_net_queue_deliver。
在 qemu_net_queue_deliver 中,我们会调用 NetQueue 的 deliver 函数。前面 qemu_new_net_queue 会把 deliver 函数设置为 qemu_deliver_packet_iov。它会调用 nc->info->receive_iov。
static NetClientInfo net_tap_info = {
.type = NET_CLIENT_DRIVER_TAP,
.size = sizeof(TAPState),
.receive = tap_receive,
.receive_raw = tap_receive_raw,
.receive_iov = tap_receive_iov,
.poll = tap_poll,
.cleanup = tap_cleanup,
.has_ufo = tap_has_ufo,
.has_vnet_hdr = tap_has_vnet_hdr,
.has_vnet_hdr_len = tap_has_vnet_hdr_len,
.using_vnet_hdr = tap_using_vnet_hdr,
.set_offload = tap_set_offload,
.set_vnet_hdr_len = tap_set_vnet_hdr_len,
.set_vnet_le = tap_set_vnet_le,
.set_vnet_be = tap_set_vnet_be,
};
复制代码
根据 net_tap_info 的定义调用的是 tap_receive_iov。他会调用 tap_write_packet->writev 写入这个字符设备。
在内核的字符设备驱动中,tun_chr_write_iter 会被调用。
static ssize_t tun_chr_write_iter(struct kiocb *iocb, struct iov_iter *from)
{
struct file *file = iocb->ki_filp;
struct tun_struct *tun = tun_get(file);
struct tun_file *tfile = file->private_data;
ssize_t result;
result = tun_get_user(tun, tfile, NULL, from,
file->f_flags & O_NONBLOCK, false);
tun_put(tun);
return result;
}
复制代码
当我们使用 writev() 系统调用向 tun/tap 设备的字符设备文件写入数据时,tun_chr_write 函数将被调用。它会使用 tun_get_user,从用户区接收数据,将数据存入 skb 中,然后调用关键的函数 netif_rx_ni(skb) ,将 skb 送给 tcp/ip 协议栈处理,最终完成虚拟网卡的数据接收。
至此,从虚拟机内部到宿主机的网络传输过程才算结束。
总结时刻
最后,我们把网络虚拟化场景下网络包的发送过程总结一下。
- 在虚拟机里面的用户态,应用程序通过 write 系统调用写入 socket。
- 写入的内容经过 VFS 层,内核协议栈,到达虚拟机里面的内核的网络设备驱动,也即 virtio_net。
- virtio_net 网络设备有一个操作结构 struct net_device_ops,里面定义了发送一个网络包调用的函数为 start_xmit。
- 在 virtio_net 的前端驱动和 qemu 中的后端驱动之间,有两个队列 virtqueue,一个用于发送,一个用于接收。然后,我们需要在 start_xmit 中调用 virtqueue_add,将网络包放入发送队列,然后调用 virtqueue_notify 通知 qemu。
- qemu 本来处于 KVM_RUN 的状态,收到通知后,通过 VM exit 指令退出客户机模式,进入宿主机模式。发送网络包的时候,virtio_net_handle_tx_bh 函数会被调用。
- 接下来是一个 for 循环,我们需要在循环中调用 virtqueue_pop,从传输队列中获取要发送的数据,然后调用 qemu_sendv_packet_async 进行发送。
- qemu 会调用 writev 向字符设备文件写入,进入宿主机的内核。
- 在宿主机内核中字符设备文件的 file_operations 里面的 write_iter 会被调用,也即会调用 tun_chr_write_iter。
- 在 tun_chr_write_iter 函数中,tun_get_user 将要发送的网络包从 qemu 拷贝到宿主机内核里面来,然后调用 netif_rx_ni 开始调用宿主机内核协议栈进行处理。
- 宿主机内核协议栈处理完毕之后,会发送给 tap 虚拟网卡,完成从虚拟机里面到宿主机的整个发送过程。
