总结时刻
这一节的内容差不多了,我们来总结一下。共享内存和信号量的配合机制,如下图所示:
- 无论是共享内存还是信号量,创建与初始化都遵循同样流程,通过 ftok 得到 key,通过 xxxget 创建对象并生成 id;
- 生产者和消费者都通过 shmat 将共享内存映射到各自的内存空间,在不同的进程里面映射的位置不同;
- 为了访问共享内存,需要信号量进行保护,信号量需要通过 semctl 初始化为某个值;
- 接下来生产者和消费者要通过 semop(-1) 来竞争信号量,如果生产者抢到信号量则写入,然后通过 semop(+1) 释放信号量,如果消费者抢到信号量则读出,然后通过 semop(+1) 释放信号量;
- 共享内存使用完毕,可以通过 shmdt 来解除映射。

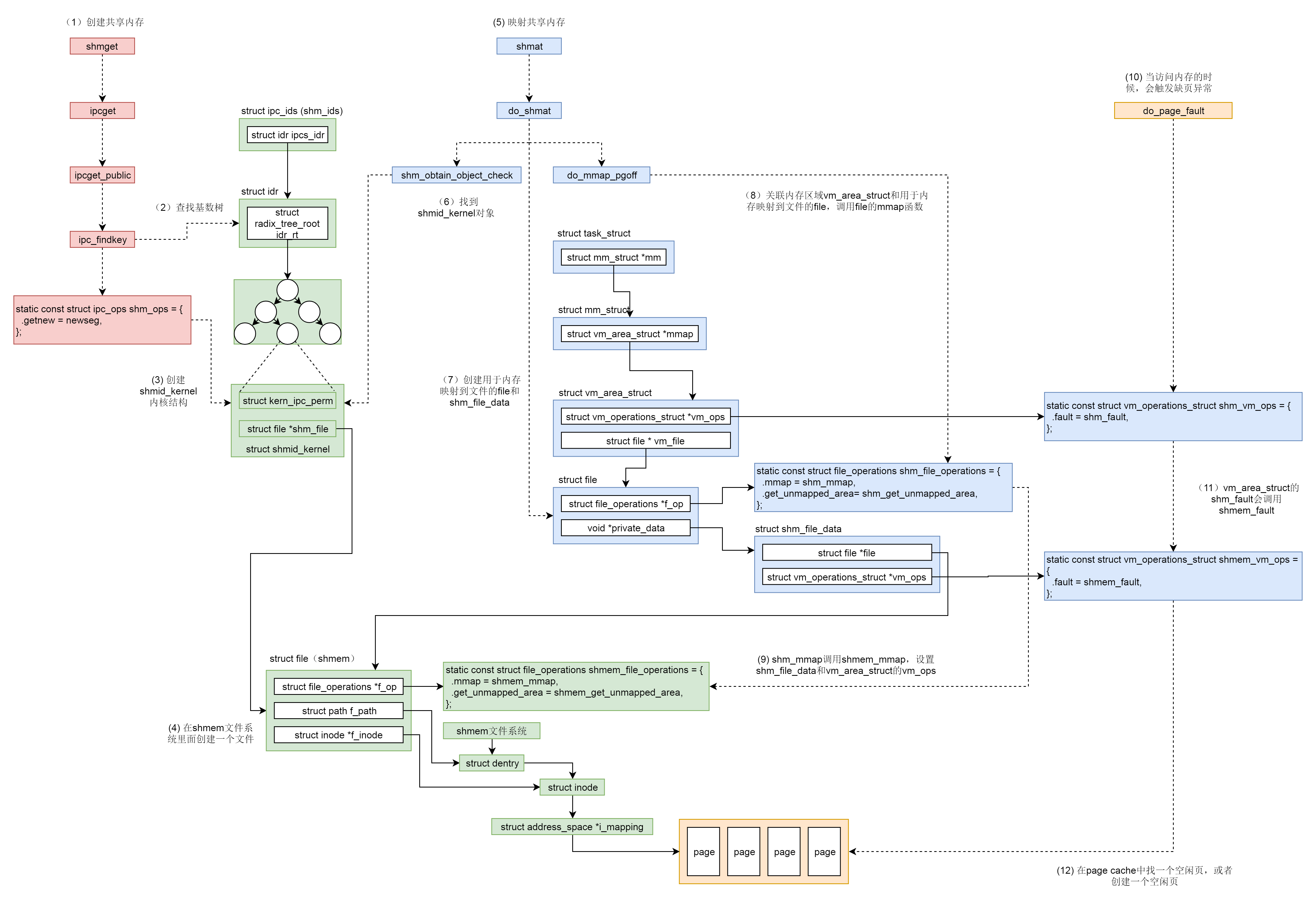
我们来总结一下共享内存的创建和映射过程。
- 调用 shmget 创建共享内存。
- 先通过 ipc_findkey 在基数树中查找 key 对应的共享内存对象 shmid_kernel 是否已经被创建过,如果已经被创建,就会被查询出来,例如 producer 创建过,在 consumer 中就会查询出来。
- 如果共享内存没有被创建过,则调用 shm_ops 的 newseg 方法,创建一个共享内存对象 shmid_kernel。例如,在 producer 中就会新建。
- 在 shmem 文件系统里面创建一个文件,共享内存对象 shmid_kernel 指向这个文件,这个文件用 struct file 表示,我们姑且称它为 file1。
- 调用 shmat,将共享内存映射到虚拟地址空间。
- shm_obtain_object_check 先从基数树里面找到 shmid_kernel 对象。
- 创建用于内存映射到文件的 file 和 shm_file_data,这里的 struct file 我们姑且称为 file2。
- 关联内存区域 vm_area_struct 和用于内存映射到文件的 file,也即 file2,调用 file2 的 mmap 函数。
- file2 的 mmap 函数 shm_mmap,会调用 file1 的 mmap 函数 shmem_mmap,设置 shm_file_data 和 vm_area_struct 的 vm_ops。
- 内存映射完毕之后,其实并没有真的分配物理内存,当访问内存的时候,会触发缺页异常 do_page_fault。
- vm_area_struct 的 vm_ops 的 shm_fault 会调用 shm_file_data 的 vm_ops 的 shmem_fault。
- 在 page cache 中找一个空闲页,或者创建一个空闲页。

我们就来详细讲讲这个进程之间共享内存的机制。
有了这个机制,两个进程可以像访问自己内存中的变量一样,访问共享内存的变量。但是同时问题也来了,当两个进程共享内存了,就会存在同时读写的问题,就需要对于共享的内存进行保护,就需要信号量这样的同步协调机制。这些也都是我们这节需要探讨的问题。下面我们就一一来看。
共享内存和信号量也是 System V 系列的进程间通信机制,所以很多地方和我们讲过的消息队列有点儿像。为了将共享内存和信号量结合起来使用,我这里定义了一个 share.h 头文件,里面放了一些共享内存和信号量在每个进程都需要的函数。
#include <stdio.h>#include <stdlib.h>#include <sys/ipc.h>#include <sys/shm.h>#include <sys/types.h>#include <sys/ipc.h>#include <sys/sem.h>#include <string.h>#define MAX_NUM 128struct shm_data {int data[MAX_NUM];int datalength;};union semun {int val;struct semid_ds *buf;unsigned short int *array;struct seminfo *__buf;};int get_shmid(){int shmid;key_t key;if((key = ftok("/root/sharememory/sharememorykey", 1024)) < 0){perror("ftok error");return -1;}shmid = shmget(key, sizeof(struct shm_data), IPC_CREAT|0777);return shmid;}int get_semaphoreid(){int semid;key_t key;if((key = ftok("/root/sharememory/semaphorekey", 1024)) < 0){perror("ftok error");return -1;}semid = semget(key, 1, IPC_CREAT|0777);return semid;}int semaphore_init (int semid) {union semun argument;unsigned short values[1];values[0] = 1;argument.array = values;return semctl (semid, 0, SETALL, argument);}int semaphore_p (int semid) {struct sembuf operations[1];operations[0].sem_num = 0;operations[0].sem_op = -1;operations[0].sem_flg = SEM_UNDO;return semop (semid, operations, 1);}int semaphore_v (int semid) {struct sembuf operations[1];operations[0].sem_num = 0;operations[0].sem_op = 1;operations[0].sem_flg = SEM_UNDO;return semop (semid, operations, 1);}
共享内存
我们先来看里面对于共享内存的操作。
首先,创建之前,我们要有一个 key 来唯一标识这个共享内存。这个 key 可以根据文件系统上的一个文件的 inode 随机生成。
然后,我们需要创建一个共享内存,就像创建一个消息队列差不多,都是使用 xxxget 来创建。其中,创建共享内存使用的是下面这个函数:
int shmget(key_t key, size_t size, int shmflag);
其中,key 就是前面生成的那个 key,shmflag 如果为 IPC_CREAT,就表示新创建,还可以指定读写权限 0777。
对于共享内存,需要指定一个大小 size,这个一般要申请多大呢?一个最佳实践是,我们将多个进程需要共享的数据放在一个 struct 里面,然后这里的 size 就应该是这个 struct 的大小。这样每一个进程得到这块内存后,只要强制将类型转换为这个 struct 类型,就能够访问里面的共享数据了。
在这里,我们定义了一个 struct shm_data 结构。这里面有两个成员,一个是一个整型的数组,一个是数组中元素的个数。
生成了共享内存以后,接下来就是将这个共享内存映射到进程的虚拟地址空间中。我们使用下面这个函数来进行操作。
void *shmat(int shm_id, const void *addr, int shmflg);
这里面的 shm_id,就是上面创建的共享内存的 id,addr 就是指定映射在某个地方。如果不指定,则内核会自动选择一个地址,作为返回值返回。得到了返回地址以后,我们需要将指针强制类型转换为 struct shm_data 结构,就可以使用这个指针设置 data 和 datalength 了。
当共享内存使用完毕,我们可以通过 shmdt 解除它到虚拟内存的映射。
int shmdt(const void *shmaddr);
信号量
看完了共享内存,接下来我们再来看信号量。信号量以集合的形式存在的。
首先,创建之前,我们同样需要有一个 key,来唯一标识这个信号量集合。这个 key 同样可以根据文件系统上的一个文件的 inode 随机生成。
然后,我们需要创建一个信号量集合,同样也是使用 xxxget 来创建,其中创建信号量集合使用的是下面这个函数。
int semget(key_t key, int nsems, int semflg);
这里面的 key,就是前面生成的那个 key,shmflag 如果为 IPC_CREAT,就表示新创建,还可以指定读写权限 0777。
这里,nsems 表示这个信号量集合里面有几个信号量,最简单的情况下,我们设置为 1。
信号量往往代表某种资源的数量,如果用信号量做互斥,那往往将信号量设置为 1。这就是上面代码中 semaphore_init 函数的作用,这里面调用 semctl 函数,将这个信号量集合的中的第 0 个信号量,也即唯一的这个信号量设置为 1。
对于信号量,往往要定义两种操作,P 操作和 V 操作。对应上面代码中 semaphore_p 函数和 semaphore_v 函数,semaphore_p 会调用 semop 函数将信号量的值减一,表示申请占用一个资源,当发现当前没有资源的时候,进入等待。semaphore_v 会调用 semop 函数将信号量的值加一,表示释放一个资源,释放之后,就允许等待中的其他进程占用这个资源。
我们可以用这个信号量,来保护共享内存中的 struct shm_data,使得同时只有一个进程可以操作这个结构。
你是否记得咱们讲线程同步机制的时候,构建了一个老板分配活的场景。这里我们同样构建一个场景,分为 producer.c 和 consumer.c,其中 producer 也即生产者,负责往 struct shm_data 塞入数据,而 consumer.c 负责处理 struct shm_data 中的数据。
下面我们来看 producer.c 的代码。
#include "share.h"
int main() {
void *shm = NULL;
struct shm_data *shared = NULL;
int shmid = get_shmid();
int semid = get_semaphoreid();
int i;
shm = shmat(shmid, (void*)0, 0);
if(shm == (void*)-1){
exit(0);
}
shared = (struct shm_data*)shm;
memset(shared, 0, sizeof(struct shm_data));
semaphore_init(semid);
while(1){
semaphore_p(semid);
if(shared->datalength > 0){
semaphore_v(semid);
sleep(1);
} else {
printf("how many integers to caculate : ");
scanf("%d",&shared->datalength);
if(shared->datalength > MAX_NUM){
perror("too many integers.");
shared->datalength = 0;
semaphore_v(semid);
exit(1);
}
for(i=0;i<shared->datalength;i++){
printf("Input the %d integer : ", i);
scanf("%d",&shared->data[i]);
}
semaphore_v(semid);
}
}
}
在这里面,get_shmid 创建了共享内存,get_semaphoreid 创建了信号量集合,然后 shmat 将共享内存映射到了虚拟地址空间的 shm 指针指向的位置,然后通过强制类型转换,shared 的指针指向放在共享内存里面的 struct shm_data 结构,然后初始化为 0。semaphore_init 将信号量进行了初始化。
接着,producer 进入了一个无限循环。在这个循环里面,我们先通过 semaphore_p 申请访问共享内存的权利,如果发现 datalength 大于零,说明共享内存里面的数据没有被处理过,于是 semaphore_v 释放权利,先睡一会儿,睡醒了再看。如果发现 datalength 等于 0,说明共享内存里面的数据被处理完了,于是开始往里面放数据。让用户输入多少个数,然后每个数是什么,都放在 struct shm_data 结构中,然后 semaphore_v 释放权利,等待其他的进程将这些数拿去处理。
我们再来看 consumer 的代码。
#include "share.h"
int main() {
void *shm = NULL;
struct shm_data *shared = NULL;
int shmid = get_shmid();
int semid = get_semaphoreid();
int i;
shm = shmat(shmid, (void*)0, 0);
if(shm == (void*)-1){
exit(0);
}
shared = (struct shm_data*)shm;
while(1){
semaphore_p(semid);
if(shared->datalength > 0){
int sum = 0;
for(i=0;i<shared->datalength-1;i++){
printf("%d+",shared->data[i]);
sum += shared->data[i];
}
printf("%d",shared->data[shared->datalength-1]);
sum += shared->data[shared->datalength-1];
printf("=%d\n",sum);
memset(shared, 0, sizeof(struct shm_data));
semaphore_v(semid);
} else {
semaphore_v(semid);
printf("no tasks, waiting.\n");
sleep(1);
}
}
}
在这里面,get_shmid 获得 producer 创建的共享内存,get_semaphoreid 获得 producer 创建的信号量集合,然后 shmat 将共享内存映射到了虚拟地址空间的 shm 指针指向的位置,然后通过强制类型转换,shared 的指针指向放在共享内存里面的 struct shm_data 结构。
接着,consumer 进入了一个无限循环,在这个循环里面,我们先通过 semaphore_p 申请访问共享内存的权利,如果发现 datalength 等于 0,就说明没什么活干,需要等待。如果发现 datalength 大于 0,就说明有活干,于是将 datalength 个整型数字从 data 数组中取出来求和。最后将 struct shm_data 清空为 0,表示任务处理完毕,通过 semaphore_v 释放权利。
通过程序创建的共享内存和信号量集合,我们可以通过命令 ipcs 查看。当然,我们也可以通过 ipcrm 进行删除。
# ipcs
------ Message Queues --------
key msqid owner perms used-bytes messages
------ Shared Memory Segments --------
key shmid owner perms bytes nattch status
0x00016988 32768 root 777 516 0
------ Semaphore Arrays --------
key semid owner perms nsems
0x00016989 32768 root 777 1
复制代码
下面我们来运行一下 producer 和 consumer,可以得到下面的结果:
# ./producer
how many integers to caculate : 2
Input the 0 integer : 3
Input the 1 integer : 4
how many integers to caculate : 4
Input the 0 integer : 3
Input the 1 integer : 4
Input the 2 integer : 5
Input the 3 integer : 6
how many integers to caculate : 7
Input the 0 integer : 9
Input the 1 integer : 8
Input the 2 integer : 7
Input the 3 integer : 6
Input the 4 integer : 5
Input the 5 integer : 4
Input the 6 integer : 3
# ./consumer
3+4=7
3+4+5+6=18
9+8+7+6+5+4+3=42
复制代码
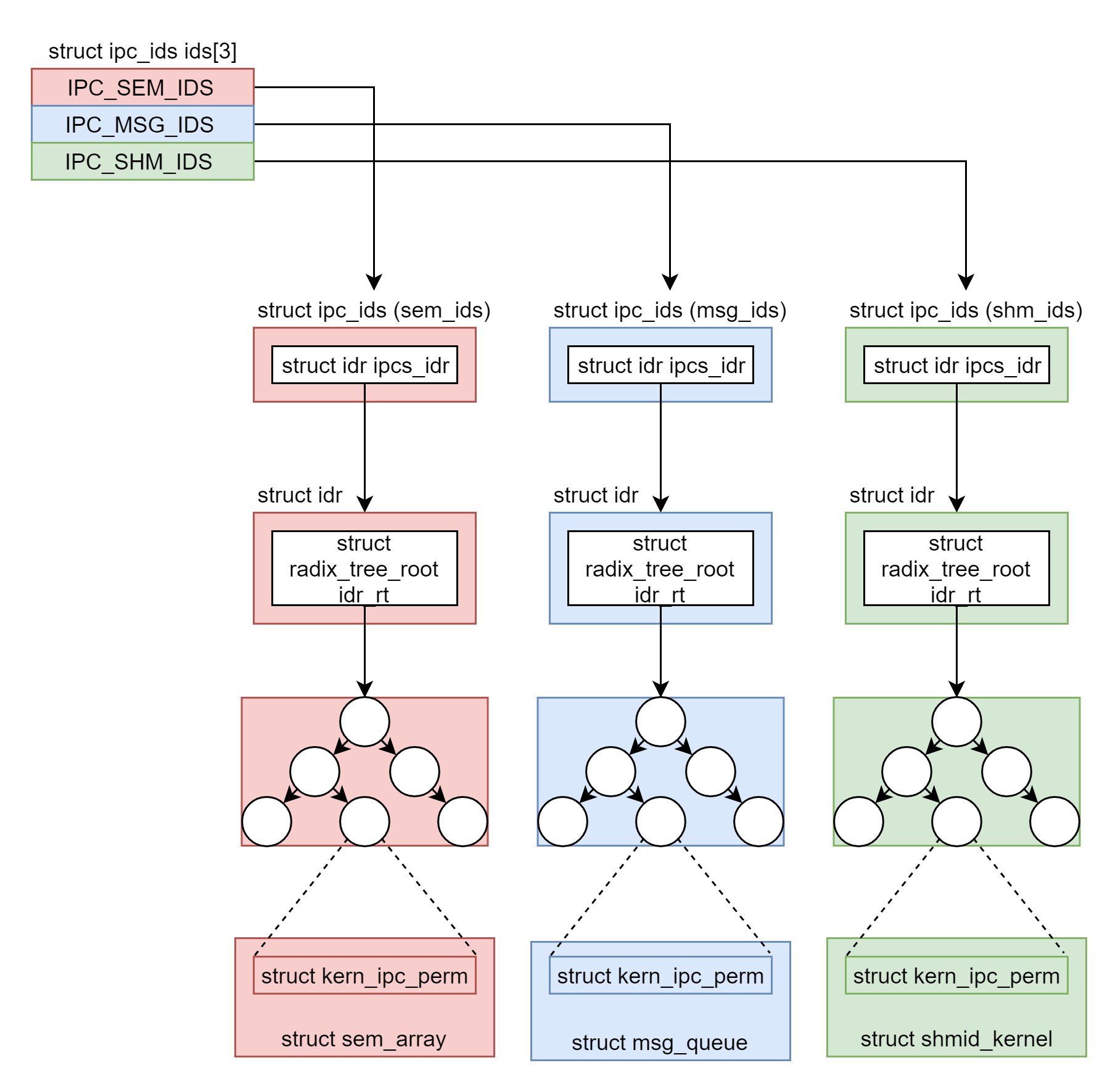
咱们讲消息队列、共享内存、信号量的机制的时候,我们其实能够从中看到一些统一的规律:它们在使用之前都要生成 key,然后通过 key 得到唯一的 id,并且都是通过 xxxget 函数。
在内核里面,这三种进程间通信机制是使用统一的机制管理起来的,都叫 ipcxxx。
为了维护这三种进程间通信进制,在内核里面,我们声明了一个有三项的数组。
我们通过这段代码,来具体看一看。
struct ipc_namespace {
......
struct ipc_ids ids[3];
......
}
#define IPC_SEM_IDS 0
#define IPC_MSG_IDS 1
#define IPC_SHM_IDS 2
#define sem_ids(ns) ((ns)->ids[IPC_SEM_IDS])
#define msg_ids(ns) ((ns)->ids[IPC_MSG_IDS])
#define shm_ids(ns) ((ns)->ids[IPC_SHM_IDS])
复制代码
根据代码中的定义,第 0 项用于信号量,第 1 项用于消息队列,第 2 项用于共享内存,分别可以通过 sem_ids、msg_ids、shm_ids 来访问。
这段代码里面有 ns,全称叫 namespace。可能不容易理解,你现在可以将它认为是将一台 Linux 服务器逻辑的隔离为多台 Linux 服务器的机制,它背后的原理是一个相当大的话题,我们需要在容器那一章详细讲述。现在,你就可以简单的认为没有 namespace,整个 Linux 在一个 namespace 下面,那这些 ids 也是整个 Linux 只有一份。
接下来,我们再来看 struct ipc_ids 里面保存了什么。
首先,in_use 表示当前有多少个 ipc;其次,seq 和 next_id 用于一起生成 ipc 唯一的 id,因为信号量,共享内存,消息队列,它们三个的 id 也不能重复;ipcs_idr 是一棵基数树,我们又碰到它了,一旦涉及从一个整数查找一个对象,它都是最好的选择。
struct ipc_ids {
int in_use;
unsigned short seq;
struct rw_semaphore rwsem;
struct idr ipcs_idr;
int next_id;
};
struct idr {
struct radix_tree_root idr_rt;
unsigned int idr_next;
};
复制代码
也就是说,对于 sem_ids、msg_ids、shm_ids 各有一棵基数树。那这棵树里面究竟存放了什么,能够统一管理这三类 ipc 对象呢?
通过下面这个函数 ipc_obtain_object_idr,我们可以看出端倪。这个函数根据 id,在基数树里面找出来的是 struct kern_ipc_perm。
struct kern_ipc_perm *ipc_obtain_object_idr(struct ipc_ids *ids, int id)
{
struct kern_ipc_perm *out;
int lid = ipcid_to_idx(id);
out = idr_find(&ids->ipcs_idr, lid);
return out;
}
复制代码
如果我们看用于表示信号量、消息队列、共享内存的结构,就会发现,这三个结构的第一项都是 struct kern_ipc_perm。
struct sem_array {
struct kern_ipc_perm sem_perm; /* permissions .. see ipc.h */
time_t sem_ctime; /* create/last semctl() time */
struct list_head pending_alter; /* pending operations */
/* that alter the array */
struct list_head pending_const; /* pending complex operations */
/* that do not alter semvals */
struct list_head list_id; /* undo requests on this array */
int sem_nsems; /* no. of semaphores in array */
int complex_count; /* pending complex operations */
unsigned int use_global_lock;/* >0: global lock required */
struct sem sems[];
} __randomize_layout;
struct msg_queue {
struct kern_ipc_perm q_perm;
time_t q_stime; /* last msgsnd time */
time_t q_rtime; /* last msgrcv time */
time_t q_ctime; /* last change time */
unsigned long q_cbytes; /* current number of bytes on queue */
unsigned long q_qnum; /* number of messages in queue */
unsigned long q_qbytes; /* max number of bytes on queue */
pid_t q_lspid; /* pid of last msgsnd */
pid_t q_lrpid; /* last receive pid */
struct list_head q_messages;
struct list_head q_receivers;
struct list_head q_senders;
} __randomize_layout;
struct shmid_kernel /* private to the kernel */
{
struct kern_ipc_perm shm_perm;
struct file *shm_file;
unsigned long shm_nattch;
unsigned long shm_segsz;
time_t shm_atim;
time_t shm_dtim;
time_t shm_ctim;
pid_t shm_cprid;
pid_t shm_lprid;
struct user_struct *mlock_user;
/* The task created the shm object. NULL if the task is dead. */
struct task_struct *shm_creator;
struct list_head shm_clist; /* list by creator */
} __randomize_layout;
复制代码
也就是说,我们完全可以通过 struct kern_ipc_perm 的指针,通过进行强制类型转换后,得到整个结构。做这件事情的函数如下:
static inline struct sem_array *sem_obtain_object(struct ipc_namespace *ns, int id)
{
struct kern_ipc_perm *ipcp = ipc_obtain_object_idr(&sem_ids(ns), id);
return container_of(ipcp, struct sem_array, sem_perm);
}
static inline struct msg_queue *msq_obtain_object(struct ipc_namespace *ns, int id)
{
struct kern_ipc_perm *ipcp = ipc_obtain_object_idr(&msg_ids(ns), id);
return container_of(ipcp, struct msg_queue, q_perm);
}
static inline struct shmid_kernel *shm_obtain_object(struct ipc_namespace *ns, int id)
{
struct kern_ipc_perm *ipcp = ipc_obtain_object_idr(&shm_ids(ns), id);
return container_of(ipcp, struct shmid_kernel, shm_perm);
}
复制代码
通过这种机制,我们就可以将信号量、消息队列、共享内存抽象为 ipc 类型进行统一处理。你有没有觉得,这有点儿面向对象编程中抽象类和实现类的意思?没错,如果你试图去了解 C++ 中类的实现机制,其实也是这么干的。
有了抽象类,接下来我们来看共享内存和信号量的具体实现。
如何创建共享内存?
首先,我们来看创建共享内存的的系统调用。
SYSCALL_DEFINE3(shmget, key_t, key, size_t, size, int, shmflg)
{
struct ipc_namespace *ns;
static const struct ipc_ops shm_ops = {
.getnew = newseg,
.associate = shm_security,
.more_checks = shm_more_checks,
};
struct ipc_params shm_params;
ns = current->nsproxy->ipc_ns;
shm_params.key = key;
shm_params.flg = shmflg;
shm_params.u.size = size;
return ipcget(ns, &shm_ids(ns), &shm_ops, &shm_params);
}
复制代码
这里面调用了抽象的 ipcget、参数分别为共享内存对应的 shm_ids、对应的操作 shm_ops 以及对应的参数 shm_params。
如果 key 设置为 IPC_PRIVATE 则永远创建新的,如果不是的话,就会调用 ipcget_public。ipcget 的具体代码如下:
int ipcget(struct ipc_namespace *ns, struct ipc_ids *ids,
const struct ipc_ops *ops, struct ipc_params *params)
{
if (params->key == IPC_PRIVATE)
return ipcget_new(ns, ids, ops, params);
else
return ipcget_public(ns, ids, ops, params);
}
static int ipcget_public(struct ipc_namespace *ns, struct ipc_ids *ids, const struct ipc_ops *ops, struct ipc_params *params)
{
struct kern_ipc_perm *ipcp;
int flg = params->flg;
int err;
ipcp = ipc_findkey(ids, params->key);
if (ipcp == NULL) {
if (!(flg & IPC_CREAT))
err = -ENOENT;
else
err = ops->getnew(ns, params);
} else {
if (flg & IPC_CREAT && flg & IPC_EXCL)
err = -EEXIST;
else {
err = 0;
if (ops->more_checks)
err = ops->more_checks(ipcp, params);
......
}
}
return err;
}
复制代码
在 ipcget_public 中,我们会按照 key,去查找 struct kern_ipc_perm。如果没有找到,那就看是否设置了 IPC_CREAT;如果设置了,就创建一个新的。如果找到了,就将对应的 id 返回。
我们这里重点看,如何按照参数 shm_ops,创建新的共享内存,会调用 newseg。
static int newseg(struct ipc_namespace *ns, struct ipc_params *params)
{
key_t key = params->key;
int shmflg = params->flg;
size_t size = params->u.size;
int error;
struct shmid_kernel *shp;
size_t numpages = (size + PAGE_SIZE - 1) >> PAGE_SHIFT;
struct file *file;
char name[13];
vm_flags_t acctflag = 0;
......
shp = kvmalloc(sizeof(*shp), GFP_KERNEL);
......
shp->shm_perm.key = key;
shp->shm_perm.mode = (shmflg & S_IRWXUGO);
shp->mlock_user = NULL;
shp->shm_perm.security = NULL;
......
file = shmem_kernel_file_setup(name, size, acctflag);
......
shp->shm_cprid = task_tgid_vnr(current);
shp->shm_lprid = 0;
shp->shm_atim = shp->shm_dtim = 0;
shp->shm_ctim = get_seconds();
shp->shm_segsz = size;
shp->shm_nattch = 0;
shp->shm_file = file;
shp->shm_creator = current;
error = ipc_addid(&shm_ids(ns), &shp->shm_perm, ns->shm_ctlmni);
......
list_add(&shp->shm_clist, ¤t->sysvshm.shm_clist);
......
file_inode(file)->i_ino = shp->shm_perm.id;
ns->shm_tot += numpages;
error = shp->shm_perm.id;
......
return error;
}
复制代码
newseg 函数的第一步,通过 kvmalloc 在直接映射区分配一个 struct shmid_kernel 结构。这个结构就是用来描述共享内存的。这个结构最开始就是上面说的 struct kern_ipc_perm 结构。接下来就是填充这个 struct shmid_kernel 结构,例如 key、权限等。
newseg 函数的第二步,共享内存需要和文件进行关联。** 为什么要做这个呢?我们在讲内存映射的时候讲过,虚拟地址空间可以和物理内存关联,但是物理内存是某个进程独享的。虚拟地址空间也可以映射到一个文件,文件是可以跨进程共享的。
咱们这里的共享内存需要跨进程共享,也应该借鉴文件映射的思路。只不过不应该映射一个硬盘上的文件,而是映射到一个内存文件系统上的文件。mm/shmem.c 里面就定义了这样一个基于内存的文件系统。这里你一定要注意区分 shmem 和 shm 的区别,前者是一个文件系统,后者是进程通信机制。
在系统初始化的时候,shmem_init 注册了 shmem 文件系统 shmem_fs_type,并且挂在到了 shm_mnt 下面。
int __init shmem_init(void)
{
int error;
error = shmem_init_inodecache();
error = register_filesystem(&shmem_fs_type);
shm_mnt = kern_mount(&shmem_fs_type);
......
return 0;
}
static struct file_system_type shmem_fs_type = {
.owner = THIS_MODULE,
.name = "tmpfs",
.mount = shmem_mount,
.kill_sb = kill_litter_super,
.fs_flags = FS_USERNS_MOUNT,
};
复制代码
接下来,newseg 函数会调用 shmem_kernel_file_setup,其实就是在 shmem 文件系统里面创建一个文件。
/**
* shmem_kernel_file_setup - get an unlinked file living in tmpfs which must be kernel internal.
* @name: name for dentry (to be seen in /proc/<pid>/maps
* @size: size to be set for the file
* @flags: VM_NORESERVE suppresses pre-accounting of the entire object size */
struct file *shmem_kernel_file_setup(const char *name, loff_t size, unsigned long flags)
{
return __shmem_file_setup(name, size, flags, S_PRIVATE);
}
static struct file *__shmem_file_setup(const char *name, loff_t size,
unsigned long flags, unsigned int i_flags)
{
struct file *res;
struct inode *inode;
struct path path;
struct super_block *sb;
struct qstr this;
......
this.name = name;
this.len = strlen(name);
this.hash = 0; /* will go */
sb = shm_mnt->mnt_sb;
path.mnt = mntget(shm_mnt);
path.dentry = d_alloc_pseudo(sb, &this);
d_set_d_op(path.dentry, &anon_ops);
......
inode = shmem_get_inode(sb, NULL, S_IFREG | S_IRWXUGO, 0, flags);
inode->i_flags |= i_flags;
d_instantiate(path.dentry, inode);
inode->i_size = size;
......
res = alloc_file(&path, FMODE_WRITE | FMODE_READ,
&shmem_file_operations);
return res;
}
复制代码
__shmem_file_setup 会创建新的 shmem 文件对应的 dentry 和 inode,并将它们两个关联起来,然后分配一个 struct file 结构,来表示新的 shmem 文件,并且指向独特的 shmem_file_operations。
static const struct file_operations shmem_file_operations = {
.mmap = shmem_mmap,
.get_unmapped_area = shmem_get_unmapped_area,
#ifdef CONFIG_TMPFS
.llseek = shmem_file_llseek,
.read_iter = shmem_file_read_iter,
.write_iter = generic_file_write_iter,
.fsync = noop_fsync,
.splice_read = generic_file_splice_read,
.splice_write = iter_file_splice_write,
.fallocate = shmem_fallocate,
#endif
};
复制代码
newseg 函数的第三步,通过 ipc_addid 将新创建的 struct shmid_kernel 结构挂到 shm_ids 里面的基数树上,并返回相应的 id,并且将 struct shmid_kernel 挂到当前进程的 sysvshm 队列中。
至此,共享内存的创建就完成了。
如何将共享内存映射到虚拟地址空间?
从上面的代码解析中,我们知道,共享内存的数据结构 struct shmid_kernel,是通过它的成员 struct file *shm_file,来管理内存文件系统 shmem 上的内存文件的。无论这个共享内存是否被映射,shm_file 都是存在的。
接下来,我们要将共享内存映射到虚拟地址空间中。调用的是 shmat,对应的系统调用如下:
SYSCALL_DEFINE3(shmat, int, shmid, char __user *, shmaddr, int, shmflg)
{
unsigned long ret;
long err;
err = do_shmat(shmid, shmaddr, shmflg, &ret, SHMLBA);
force_successful_syscall_return();
return (long)ret;
}
long do_shmat(int shmid, char __user *shmaddr, int shmflg,
ulong *raddr, unsigned long shmlba)
{
struct shmid_kernel *shp;
unsigned long addr = (unsigned long)shmaddr;
unsigned long size;
struct file *file;
int err;
unsigned long flags = MAP_SHARED;
unsigned long prot;
int acc_mode;
struct ipc_namespace *ns;
struct shm_file_data *sfd;
struct path path;
fmode_t f_mode;
unsigned long populate = 0;
......
prot = PROT_READ | PROT_WRITE;
acc_mode = S_IRUGO | S_IWUGO;
f_mode = FMODE_READ | FMODE_WRITE;
......
ns = current->nsproxy->ipc_ns;
shp = shm_obtain_object_check(ns, shmid);
......
path = shp->shm_file->f_path;
path_get(&path);
shp->shm_nattch++;
size = i_size_read(d_inode(path.dentry));
......
sfd = kzalloc(sizeof(*sfd), GFP_KERNEL);
......
file = alloc_file(&path, f_mode,
is_file_hugepages(shp->shm_file) ?
&shm_file_operations_huge :
&shm_file_operations);
......
file->private_data = sfd;
file->f_mapping = shp->shm_file->f_mapping;
sfd->id = shp->shm_perm.id;
sfd->ns = get_ipc_ns(ns);
sfd->file = shp->shm_file;
sfd->vm_ops = NULL;
......
addr = do_mmap_pgoff(file, addr, size, prot, flags, 0, &populate, NULL);
*raddr = addr;
err = 0;
......
return err;
}
复制代码
在这个函数里面,shm_obtain_object_check 会通过共享内存的 id,在基数树中找到对应的 struct shmid_kernel 结构,通过它找到 shmem 上的内存文件。
接下来,我们要分配一个 struct shm_file_data,来表示这个内存文件。将 shmem 中指向内存文件的 shm_file 赋值给 struct shm_file_data 中的 file 成员。
然后,我们创建了一个 struct file,指向的也是 shmem 中的内存文件。
为什么要再创建一个呢?这两个的功能不同,shmem 中 shm_file 用于管理内存文件,是一个中立的,独立于任何一个进程的角色。而新创建的 struct file 是专门用于做内存映射的,就像咱们在讲内存映射那一节讲过的,一个硬盘上的文件要映射到虚拟地址空间中的时候,需要在 vm_area_struct 里面有一个 struct file *vm_file 指向硬盘上的文件,现在变成内存文件了,但是这个结构还是不能少。
新创建的 struct file 的 private_data,指向 struct shm_file_data,这样内存映射那部分的数据结构,就能够通过它来访问内存文件了。
新创建的 struct file 的 file_operations 也发生了变化,变成了 shm_file_operations。
static const struct file_operations shm_file_operations = {
.mmap = shm_mmap,
.fsync = shm_fsync,
.release = shm_release,
.get_unmapped_area = shm_get_unmapped_area,
.llseek = noop_llseek,
.fallocate = shm_fallocate,
};
复制代码
接下来,do_mmap_pgoff 函数我们遇到过,原来映射硬盘上的文件的时候,也是调用它。这里我们不再详细解析了。它会分配一个 vm_area_struct 指向虚拟地址空间中没有分配的区域,它的 vm_file 指向这个内存文件,然后它会调用 shm_file_operations 的 mmap 函数,也即 shm_mmap 进行映射。
static int shm_mmap(struct file *file, struct vm_area_struct *vma)
{
struct shm_file_data *sfd = shm_file_data(file);
int ret;
ret = __shm_open(vma);
ret = call_mmap(sfd->file, vma);
sfd->vm_ops = vma->vm_ops;
vma->vm_ops = &shm_vm_ops;
return 0;
}
复制代码
shm_mmap 中调用了 shm_file_data 中的 file 的 mmap 函数,这次调用的是 shmem_file_operations 的 mmap,也即 shmem_mmap。
static int shmem_mmap(struct file *file, struct vm_area_struct *vma)
{
file_accessed(file);
vma->vm_ops = &shmem_vm_ops;
return 0;
}
复制代码
这里面,vm_area_struct 的 vm_ops 指向 shmem_vm_ops。等从 call_mmap 中返回之后,shm_file_data 的 vm_ops 指向了 shmem_vm_ops,而 vm_area_struct 的 vm_ops 改为指向 shm_vm_ops。
我们来看一下,shm_vm_ops 和 shmem_vm_ops 的定义。
static const struct vm_operations_struct shm_vm_ops = {
.open = shm_open, /* callback for a new vm-area open */
.close = shm_close, /* callback for when the vm-area is released */
.fault = shm_fault,
};
static const struct vm_operations_struct shmem_vm_ops = {
.fault = shmem_fault,
.map_pages = filemap_map_pages,
};
复制代码
它们里面最关键的就是 fault 函数,也即访问虚拟内存的时候,访问不到应该怎么办。
当访问不到的时候,先调用 vm_area_struct 的 vm_ops,也即 shm_vm_ops 的 fault 函数 shm_fault。然后它会转而调用 shm_file_data 的 vm_ops,也即 shmem_vm_ops 的 fault 函数 shmem_fault。
static int shm_fault(struct vm_fault *vmf)
{
struct file *file = vmf->vma->vm_file;
struct shm_file_data *sfd = shm_file_data(file);
return sfd->vm_ops->fault(vmf);
}
复制代码
虽然基于内存的文件系统,已经为这个内存文件分配了 inode,但是内存也却是一点儿都没分配,只有在发生缺页异常的时候才进行分配。
static int shmem_fault(struct vm_fault *vmf)
{
struct vm_area_struct *vma = vmf->vma;
struct inode *inode = file_inode(vma->vm_file);
gfp_t gfp = mapping_gfp_mask(inode->i_mapping);
......
error = shmem_getpage_gfp(inode, vmf->pgoff, &vmf->page, sgp,
gfp, vma, vmf, &ret);
......
}
/*
* shmem_getpage_gfp - find page in cache, or get from swap, or allocate
*
* If we allocate a new one we do not mark it dirty. That's up to the
* vm. If we swap it in we mark it dirty since we also free the swap
* entry since a page cannot live in both the swap and page cache.
*
* fault_mm and fault_type are only supplied by shmem_fault:
* otherwise they are NULL.
*/
static int shmem_getpage_gfp(struct inode *inode, pgoff_t index,
struct page **pagep, enum sgp_type sgp, gfp_t gfp,
struct vm_area_struct *vma, struct vm_fault *vmf, int *fault_type)
{
......
page = shmem_alloc_and_acct_page(gfp, info, sbinfo,
index, false);
......
}
复制代码
shmem_fault 会调用 shmem_getpage_gfp 在 page cache 和 swap 中找一个空闲页,如果找不到就通过 shmem_alloc_and_acct_page 分配一个新的页,他最终会调用内存管理系统的 alloc_page_vma 在物理内存中分配一个页。
至此,共享内存才真的映射到了虚拟地址空间中,进程可以像访问本地内存一样访问共享内存。
