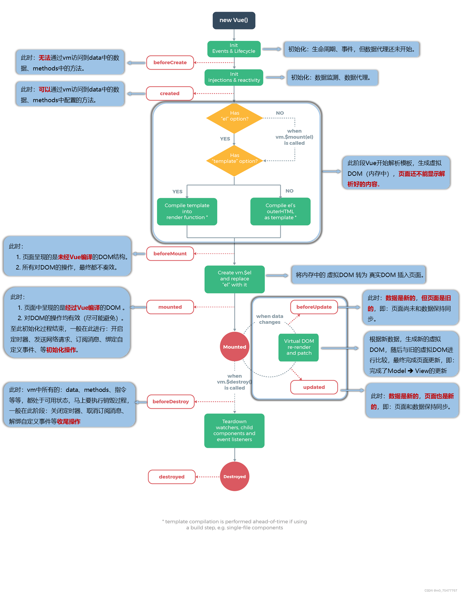
生命周期函数,指的就是 Vue 在组件的整个生命周期的过程中,给组件添加了八个函数。当组件的生命周期进入到某一个阶段时,就会自动执行对应的函数。
我们通过下面的表格来看一下 Vue 中的八个生命周期函数:
| 函数名 | 阶段 | 描述 |
|---|---|---|
beforeCreate |
初始化 | 组件创建前。 此阶段组件的选项还未挂载,因此无法访问 methods、data、computed 上的方法或数据。 |
created |
初始化 | 组件创建完成。 此阶段可以查看到数据,但是组件的 DOM 节点并未渲染。 |
beforeMount |
初始化 | 组件挂载前。 组件 DOM 节点渲染之前,相关的 render 函数首次被调用。 |
mounted |
初始化 | 组件挂载完成。 组件 DOM 节点渲染完成,此阶段可以操作真实 DOM 节点,也可以向后端发起请求。 |
beforeUpdate |
更新 | 组件更新前。 当组件的数据更新前进入此阶段。此时虚拟节点都还没有重新渲染。 |
updated |
更新 | 组件更新完成。 数据更改,DOM 节点重新渲染。 |
beforeDestroy |
销毁 | 组件销毁前。 调用vm.$destroy()方法可销毁组件,在此阶段,组件仍然完全可用。 |
destroyed |
销毁 | 组件销毁完成。 此阶段组件所有的属性都会解绑,所有的事件监听器被移除。所有的子组件也都会呗销毁。 |
注意:应避免在updated中更改状态,可能会导致更新无限循环。
常用生命周期函数
Vue 中总共提供了八个生命周期函数,但并不是每一个都必须使用。在实际项目开发中,我们可以只选择需要的函数。
例如,created生命周期函数,我们通常在这个阶段向后端发起网络请求:
export default {created() {this.getData();},methods: {getData() {// ... 发起网络请求}}}
生命周期函数图解

