1 概述
1.1 决策树是如何工作的
决策树(Decision Tree)是一种非参数的有监督学习方法,它能够从一系列有特征和标签的数据中总结出决策规则,并用树状图的结构来呈现这些规则,以解决分类和回归问题。

根节点:没有进边,有出边。包含最初的,针对特征的提问。
中间节点:既有进边也有出边,进边只有一条,出边可以有很多条。都是针对特征的提问。
叶子节点:有进边,没有出边,每个叶子节点都是一个类别标签。
*子节点和父节点:在两个相连的节点中,更接近根节点的是父节点,另一个是子节点。
决策树解决的两个问题:
1)如何从数据表中找出最佳节点和最佳分枝?
2)如何让决策树停止生长,防止过拟合?
##1.2 sklearn 中的决策树
sklearn中决策树的类都在”tree“这个模块之下。这个模块总共包含五个类:

sklearn建模的基本流程
- 实例化,建立评估模型对象
- 通过模型接口训练模型
- 通过模型接口提取需要的信息
流程对应代码
from sklearn import tree #导入需要的模块clf = tree.DecisionTreeClassifier() #实例化clf = clf.fit(X_train,y_train) #用训练集数据训练模型result = clf.score(X_test,y_test) #导入测试集,从接口中调用需要的信息
2. 决策树的重要参数
## 2.1 criterion
决策树需要找出最佳节点和最佳的分枝方法,衡量这个“最佳”的指标叫做“不纯度”。
Criterion这个参数是不纯度的衡量指标。sklearn提供了两种选择:
1)输入”entropy“,使用信息熵(Entropy)
2)输入”gini“,使用基尼系数(Gini Impurity)
sklearn实际计算的是基于信息熵的信息增益(Information Gain),即父节点的信息熵和子节点的信息熵之差。
怎么选取参数
通常就使用基尼系数
数据维度很大,噪音很大时使用基尼系数
维度低,数据比较清晰的时候,信息熵和基尼系数没区别
当决策树的拟合程度不够的时候,使用信息熵
两个都试试,不好就换另外一个
决策树的基本流程如图
建立一棵树
1. 导入算法库和模块
from sklearn import treefrom sklearn.datasets import load_wine #datasets是一个数据库,波士顿房价,红酒等from sklearn.model_selection import train_test_split
2. 探索数据
wine = load_wine()wine.data.shapewine.target#如果wine是一张表,应该长这样:import pandas as pdpd.concat([pd.DataFrame(wine.data),pd.DataFrame(wine.target)],axis=1)# concat是整合的功能 axis=1是按照列进行合并wine.feature_nameswine.target_names
3. 分训练集和测试集
#分训练集和测试集 XXYY的顺序不能错Xtrain, Xtest, Ytrain, Ytest = train_test_split(wine.data,wine.target,test_size=0.3) #输入数据和标签,tset的尺寸Xtrain.shapeXtest.shape
4. 建立模型
#建模三部曲:##第一步:实例化clf = tree.DecisionTreeClassifier(criterion='entropy') #criterion默认是基尼系数gini##第二步:将数据带入训练clf = clf.fit(Xtrain, Ytrain) #fit是训练的接口##第三步:测试集打分score = clf.score(Xtest, Ytest) #使用接口将测试集导入 score返回的就是预测准确度accuracyscore
5. 画分类树
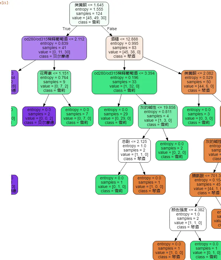
#画分类树feature_name = ['酒精','苹果酸','灰','灰的碱性','镁','总酚','类黄酮','非黄烷类酚类','花青素','颜色强度','色调','od280/od315稀释葡萄酒','脯氨酸']import graphviz##导入dot_data库,和使用tree模块中的export_graphviz;dot_data = tree.export_graphviz(clf,feature_names = feature_name,class_names = ['琴酒','雪莉','贝尔摩德'],filled = True, #filled是颜色填充rounded = True) #rounded是框是否用方的graph = graphviz.Source(dot_data) #将画的数导出graph

6. 探索决策树
clf.feature_importances_ #可以看到上述参与决策的属性的贡献度[*zip(feature_name,clf.feature_importances_)] #用zip将属性名字和贡献度形成元组
[(‘酒精’, 0.0214182877897696),
(‘苹果酸’, 0.014284430762437107),
(‘灰’, 0.0),
(‘灰的碱性’, 0.0),
(‘镁’, 0.0),
(‘总酚’, 0.0),
(‘类黄酮’, 0.4412147442046806),
(‘非黄烷类酚类’, 0.0),
(‘花青素’, 0.0),
(‘颜色强度’, 0.1536656722998869),
(‘色调’, 0.0),
(‘od280/od315稀释葡萄酒’, 0.0),
(‘脯氨酸’, 0.3694168649432258)]
7. 控制决策树
#random_state用来控制决策树,不在进行随机选取一部分特征,从中选取不纯度相关指标最优的作为分枝用的节点的操作clf = tree.DecisionTreeClassifier(criterion="entropy",random_state=30) #30没有含义,只是固定决策树clf = clf.fit(Xtrain, Ytrain)score = clf.score(Xtest, Ytest) #返回预测的准确度score
2.2 random_state & splitter
random_state用来设置分枝中的随机模式的参数,默认是None; 输入任意整数,会一直长出同一棵树,让模型稳定下来。
splitter也是用来控制决策树中的随机选项的,有两种输入值:
输入”best”,决策树在分枝时虽然随机,但是还是会优先选择更重要的特征进行分枝(重要性可以通过属性featureimportances查看);
输入“random”,决策树在分枝时会更加随机,防止过拟合的一种方式;
clf = tree.DecisionTreeClassifier(criterion="entropy",random_state=30,splitter="random" #增加决策树的随机性,防止过拟合。)clf = clf.fit(Xtrain, Ytrain)score = clf.score(Xtest, Ytest)scoreimport graphvizdot_data = tree.export_graphviz(clf,feature_names= feature_name,class_names=["琴酒","雪莉","贝尔摩德"],filled=True,rounded=True)graph = graphviz.Source(dot_data)graph

2.3 剪枝参数
在不加限制的情况下,一棵决策树会生长到衡量不纯度的指标最优,这样的决策树往往会过拟合,这就是说,它会在训练集上表现很好,在测试集上却表现糟糕,必然包含了训练样本中的噪声,并使它对未知数据的拟合程度不足。
剪枝策略对决策树的影响巨大,正确的剪枝策略是优化决策树算法的核心.
max_depth
限制树的最大深度,超过设定深度的树枝全部剪掉。实际使用时,建议从n=3开始尝试,看看拟合的效果再决定是否增加设定深度。
min_samples_leaf & min_samples_split
min_samples_leaf限定,一个节点在分枝后的每个子节点都必须包含至少min_samples_leaf个训练样本; 从n=5开始使用。
min_samples_split限定,一个节点必须要包含至少min_samples_split个训练样本,这个节点才允许被分枝。
#参数调优 min_samples_leaf和min_samples_splitclf = tree.DecisionTreeClassifier(criterion="entropy",random_state=30,splitter="random",max_depth=3 #代表的是分类树只能有三层# ,min_samples_leaf=10 #代表的是子节点必须有至少10个样本# ,min_samples_split=10 #代表的是节点必须有10个样本,才能向下进行分层)clf = clf.fit(Xtrain, Ytrain)dot_data = tree.export_graphviz(clf,feature_names= feature_name,class_names=["琴酒","雪莉","贝尔摩德"],filled=True,rounded=True)graph = graphviz.Source(dot_data)graphclf.score(Xtrain,Ytrain)clf.score(Xtest,Ytest)
max_features & min_impurity_decrease
max_features限制分枝时考虑的特征个数,超过限制个数的特征都会被舍弃;
min_impurity_decrease限制信息增益的大小,信息增益小于设定数值的分枝不会发生.
确定最优修剪参数
超参数的学习曲线,是一条以超参数的取值为横坐标,模型的度量指标为纵坐标的曲线,它是用来衡量不同超参数取值下模型的表现的线。在我们建好的决策树里,我们的模型度量指标就是score。
import matplotlib.pyplot as plttest = []for i in range(10):clf = tree.DecisionTreeClassifier(max_depth=i+1,criterion="entropy",random_state=30,splitter="random")clf = clf.fit(Xtrain, Ytrain)score = clf.score(Xtest, Ytest)test.append(score)plt.plot(range(1,11),test,color="red",label="max_depth")plt.legend()plt.show()

2.4 重要属性和接口
属性是在模型训练之后,能够调用查看的模型的各种性质。对决策树来说,最重要的是featureimportances;
接口:常用的接口有fit, score, apply, predict
#两个常用的接口; 输入的都是测试集的TEST#apply返回每个测试样本所在的叶子节点的索引clf.apply(Xtest)
array([13, 12, 30, 30, 21, 7, 28, 4, 12, 30, 30, 30, 13, 4, 4, 13, 13,
7, 7, 16, 16, 10, 30, 16, 4, 30, 4, 12, 30, 16, 16, 10, 12, 30,
30, 4, 16, 4, 30, 4, 8, 10, 16, 30, 4, 30, 16, 4, 4, 9, 30,
4, 16, 16], dtype=int64)
#predict返回每个测试样本的分类/回归结果clf.predict(Xtest)
array([1, 2, 0, 0, 1, 2, 0, 2, 2, 0, 0, 0, 1, 2, 2, 1, 1, 2, 2, 1, 1, 1,
0, 1, 2, 0, 2, 2, 0, 1, 1, 1, 2, 0, 0, 2, 1, 2, 0, 2, 1, 1, 1, 0,
2, 0, 1, 2, 2, 2, 0, 2, 1, 1])
总结
七个参数:Criterion,两个随机性相关的参数(randomstate,splitter),四个剪枝参数(max_depth, ,
min_sample_leaf,max_feature,min_impurity_decrease)
一个属性:feature_importances
四个接口:fit,score,apply,predict
2.5 实例:分类树在合成数集上的表现

分类树天生不擅长环形数据。
最擅长月亮型数据的是最近邻算法,RBF支持向量机和高斯过程;
最擅长环形数据的是最近邻算法和高斯过程;
最擅长对半分的数据的是朴素贝叶斯,神经网络和随机森林。
