图解微服务

白天 夜间 首页 下载 阅读记录
  我的书签   添加书签   移除书签

Feign

浏览 165 扫码 分享 2023-11-23 20:49:51
  • 一、简介
  • 二、特性
  • 三、架构
    • 1、架构
    • 2、流程
      • 2.1、初始化
      • 2.2、运行
  • 四、设计

    一、简介

    Feign是一款RestTemplate风格的Http Client组件,用于简化客户端Rest Api调用。
    Feign - 图1

    二、特性

    三、架构

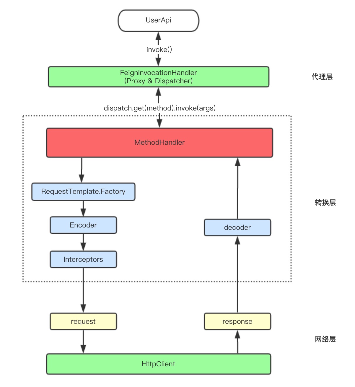
    1、架构

    三层架构:

    • 代理层 动态代理调用层
    • 转换层 方法转http请求,解码http响应
    • 网络层 http请求发送

    Feign-Archi.jpg

    2、流程

    2.1、初始化

    2.2、运行

    Feign (1).png

    四、设计


    若有收获,就点个赞吧

    0 人点赞

    上一篇:
    下一篇:
    • 书签
    • 添加书签 移除书签
    • 世界观与方法论
      • 基石:分布式系统
        • 分布式系统核心问题
        • 分布式系统技术栈
      • 服务架构演进史
      • 设计策略
      • 设计原则
      • 设计模式
    • Eureka
      • 简介
      • 架构
      • 源码&设计
        • 领域模型
        • 核心流程
        • 服务注册
        • 服务续约
        • 集群同步
        • 服务发现
        • 服务下线
      • temp
    • Ribbon
      • 简介
      • 架构
      • 核心流程
      • 源码&设计
        • LoadBalancer
        • IRule
        • ServerList
        • ServerListFilter
        • ServerListUpdater
        • ServerStatus
        • IPing
      • temp
    • Resilience4j
      • 简介
      • 架构
        • 生产者-消费者模式
        • 状态机模式
      • 源码&设计
        • TimeLimiter
        • Bulkhead
        • CircuitBreaker
        • RateLimiter
      • 其他
    • Feign
      • 源码解读
      • ToDoList
    • 网关
      • API Gateway关键技术
    • Dubbo
      • 简介
      • 架构&设计
      • 源码分析
        • 核心流程
          • 服务发布
          • 服务引用
        • 基础知识
        • 注册中心
        • 服务通信
        • RPC功能核心实现
        • 集群
        • 服务自省、元数据与配置中心
      • 增强版SPI
      • 服务导出
      • 服务引入
    • Apollo
      • 配置中心简介
      • Apollo简介
      • 架构
        • 架构演进
      • 源码&设计
        • 背景
        • 实体关系图
        • 核心流程简介
        • 源码-配置读取
        • 源码-配置拉取
        • 源码-更新通知拉取(长轮询)
        • 源码-ReleaseMessage消费处理
        • 源码-配置发布
        • 源码-创建灰度
        • 源码-配置灰度规则
        • 源码-灰度发布
        • 待整理
      • 最佳实践
      • 待整理
    • Nacos
      • 服务注册发现
        • 简介
        • 架构 & 设计
        • 源码分析
          • 核心流程简介
          • 源码-服务发现
          • 源码-服务注册
          • 源码-健康检查
          • 源码-数据刷盘
          • 源码-服务端数据同步
          • 源码-容灾
          • 源码-总览
          • 源码-Distro协议
          • 源码-通讯模型
        • 最佳实践
        • Nacos VS Eureka
      • 动态配置服务
        • 源码
          • 源码-流程简介
          • 源码-客户端服务端之间数据同步
          • 源码-数据刷盘
    • DDD实战
      • 什么是DDD
      • 微服务设计为什么要选择DDD
      • 思维导图
    • TheTwelve-Factor App
    • 杂谈 Nacos VS Apollo
    • 微服务架构
    暂无相关搜索结果!

      让时间为你证明

      展开/收起文章目录

      分享,让知识传承更久远

      文章二维码

      手机扫一扫,轻松掌上读

      文档下载

      请下载您需要的格式的文档,随时随地,享受汲取知识的乐趣!
      PDF文档 EPUB文档 MOBI文档

      书签列表

        阅读记录

        阅读进度: 0.00% ( 0/0 ) 重置阅读进度

          思维导图备注