1、视图设置
c4d视图设置的快捷键是shift+v,比如插入图片(背景-选择图片 也可以直接拖入视窗)的时候就需要用到设置视图了,另外插入的png图片的时候,alpha模式记得要设置一下(把无改成正常)不然是黑色的。
2、增加锚点
在画图形的时候 可以按住ctrl 然后点击鼠标右键可以增加一些锚点
3、平均曲面
图形完成后挤压有时候因为自己画的不均匀侧面的曲面会很不均匀,这个时候可以选择样条,选择点插值方式改成统一,这样侧面就变成均匀了,不过一般这种时候会出现曲面有些转角点地方会出现错位现象,这个时候我们可以调整点插值方式下面的数量,调整到合适的值。
4、全部细分曲面
有时候我们在挤压曲面的时候发现,正面并没有细分曲面,这个时候我们可以选择样条上面的挤压,这个时候在出来的属性面板选择封顶,然后选择类型,把类型改成四边形,同样如果结果不是我们想要的可以勾选下面的标准网格然后调整下面的宽度参数,一般是调小(按住alt键是可以小数点调整,shift是以10为单位调整)。
5、封顶方式
封顶的画我们可以选择方式,比如顶端选择无的话,那就只有一面是封住的,如果两边都选无那就空心了
6、物体变形控件使用
在工具中,前面绿色对样条这些操作的是要作为子图层才起效果,后面对物体进行变形操作的时候可以是两个编组起效果,也可以是子母图层的形式具体请看下图,另外一个就是第一个绿色图标(编辑器)细分曲面的针对的是样条,阵列可以是物体 也可以是样条,变形工具针对的就是实际的物体了。
7、变形控件属性调整
变形工具如果想调整大小可以在右侧的属性面板,一般用拉伸和缩小工具是没法调整的
8、线稿渲染
有时候我们想渲染一些线框稿的时候, 可以在渲染设置里面打开线描,然后把轮=轮廓勾上就可以渲染线框图了
这个对方的边缘也钩上的话可以把结构线也渲染出来
9、渲染png图片
如果要把某个物体渲染完成之后,在ps里面可以直接扣出来,可以在c4d的材料层里面把内容先编组,然后右键该组添加合成标签
然后点击合成小图标,把下面的加入对象缓存勾上
然后再在渲染设置里面打开对象缓存
选择刚刚启用的对象id
最后渲染的时候保存为tiff格式在ps的通道面板里面就可以找到该对象了
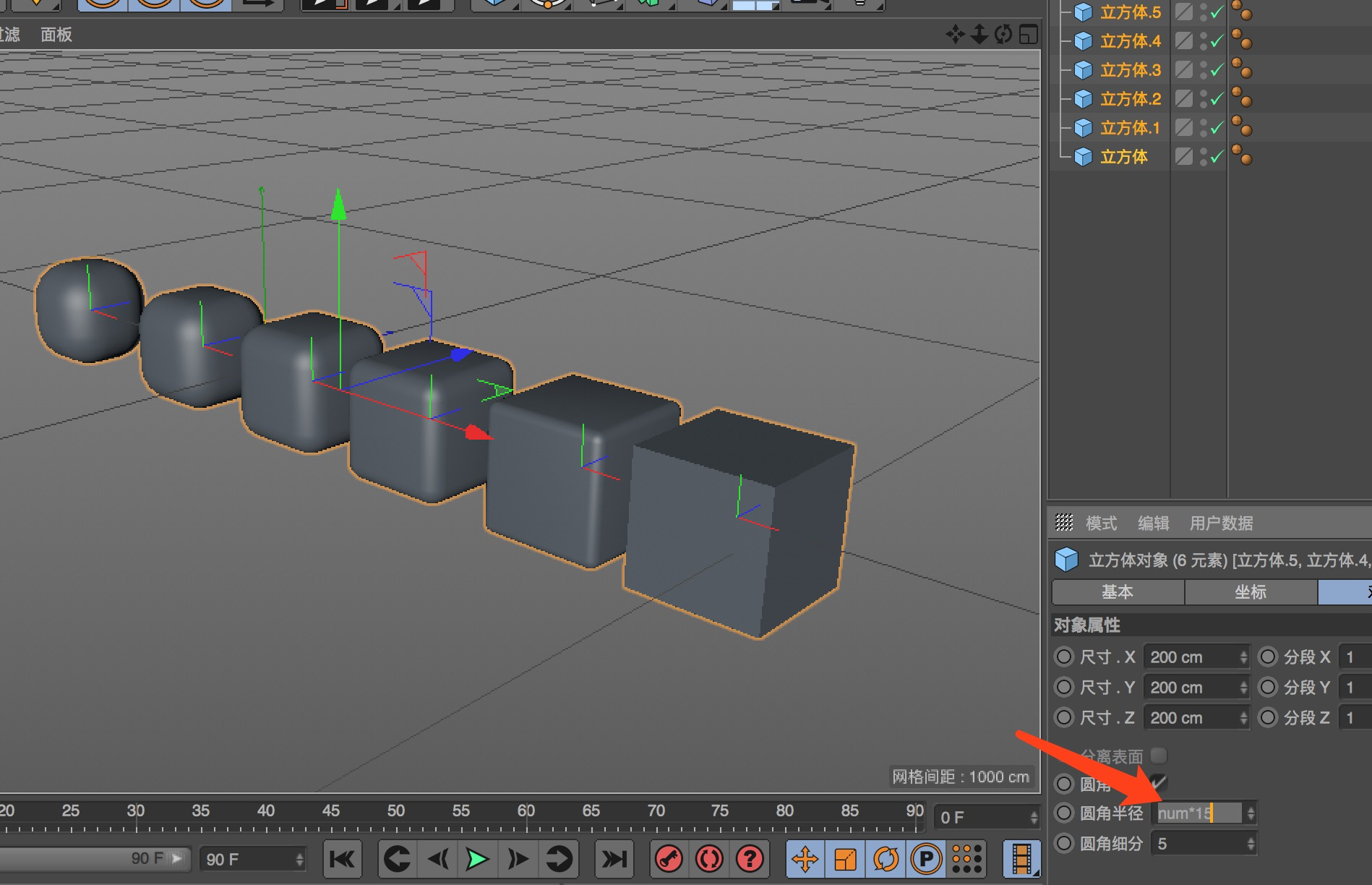
10、物体参数修改数值
有时候我们需要把某些有规律的物体进行某个规律修改参数,可以先选择需要修改的物体(在有序排放),然后在需要调整参数的输入框里面输入num*3 这个3为你要调整的值,这样所有的物体都是按输入的值依次增加,另外如果想给所有的物体在原来的基础上增加相同的数值可以输入x+3 这个3为需要增加的值,x表示原来的值。
11、单独设置物体的显示模式
有时候如果我们需要单独设置物体的显示模式,可以给物体右键增加一个c4d显示(display)标签,这里要注意的是,如果启用了这个标签的时候,标签的属性里面记得要勾选使用如下图一
(11)图一

(11)图二
12、关于视图设置
多边形法线:表示每一个边的朝向线,后面仅选择是表示只显示已选择的物体的法线。
等参线编辑模式:表示一个物体经过细分曲面调整后,如果再次调整是按照物体原来的样子还是按照变形后的样子进行调整,勾选的话就是按照原来的样子。
变形器编辑模式:这个是使用变形工具后,编辑变形后的物体,去掉的话,就是编辑变形前的物体。

非活动对象:表示可以单独设置未选择物体的显示方式,就是让未选择的物体呈其他显示模式,这样可以突出选择的物体的样式,在物体比较多的时候这个会比较好用。
13、视图的透视放大操作
视图的三种模式有三种操作方法:
第一种是按住alt键+鼠标左中右;
另外一种方法就是按住键盘的1、2、3键加鼠标左键;
还有一种就是按窗口右上角的按钮,
第一个按钮左键(移动位置)和右键(缩放)操作,
第二个按钮左键(摄像机位置)和右键 (摄像机焦距);
第三个按钮左键(360度旋转)和右键(左右翻转)。
14、视图查看的导航模式
光标模式:表示你无论何时查看都主要是以光标定位的地方为目标;
中心模式:以你选中的物体为中心点调整,如果没有选中物体则以世界坐标为中心点;
对象模式:如果你选中了某个对象或者对象中的某个块和点的话都可以作为目标物进行查看;
摄像机模式:以摇晃摄像机查看,在做虚拟显示或者景观查看动画的时候可以用这种模式。
15、文件保存
除了普通的文件保存之外,c4d还可以把文件所有用到的资源包全部保存下来,在菜单里面的保存工程(包含资源),这样在给别人发送源文件的时候这样比较保险。
另外一个是保存为melange工程,这个是为了输出给其他3d软件的时候,兼容性更好一些。
16、部件拉伸
在拉伸某个部件的时候按住comand 加拉伸 旁边的不会跟着拉伸,如果不按的话旁边的会跟着一起拉伸。
17、环境雾效
在环境的设置当中还可以设置环境的雾效,这样可以让物体有那种朦胧的感觉,距离越小越模糊,
这里的环境颜色会影响物理的颜色,雾的颜色会影响整个环境的颜色。
18、设置选集
有时候我们需要对某个物体的某个部分进行单独操作,比如贴图的时候,可以先选择你需要单独设置的区域,然后在选择工具里面点击设置选集,如果我们要为选集添加材质的话,可以按住材质球直接拖到视窗里面的选区里面
19、交互式渲染
有时候我们想一直观察场景 每个角落的渲染效果,可以打开交互式渲染,另外交互式渲染后边还有个小三角,可以调整渲染的质量,往上是质量越好,往下质量越差速度也越快。另外点击小三角还可以设置想对应的值。

20、视图返回
我们都知道操作步骤返回都是 ctrl+z ,那视图返回呢,就是ctrl+shift+z
21、灯光问题
灯光里面有两个很重要的参数,一个是投影,另外一个是衰减(随距离减弱),衰减调节范围一般只要最外的边缘靠近物体的边缘即可,不需要全部包起来,当然具体可以根据场景设置。

22、渲染知识-全局光照-环境吸收
有时候我们打了灯光,但是发现很多暗部都是漆黑的,这是因为我们没有开启全局光照,全局光照在渲染设置里面;
另外一个就是如果觉得投影太淡的话,可以在渲染设置里面添加,环境吸收。这个路径和开启全局光照是一致的。

23、区域光设置
有时候我们用区域光的时候会发现影子的边特别生硬,这个时候我们可以在灯光-细节-形状改成球形就可以解决这个问题。
24、关于物体的轴向问题
有的时候我们需要物体沿着某个面的法线方向移动,这个时候可以在选择物体的模式下,打开轴编辑,然后点选你要对齐的那个法线方向的面,这个物体的轴方向就和法线一致了

另外如果想要沿某个法线方向挤出某个面,就可以选择那个面,然后选择调整工具 在属性面板选择法线方向即可
25、关于滑动工具
滑动工具如果按住com可以复制一根线 (很像内部挤压),如果按住shift 还可以上下拖拽(挤压工具)、如果打开限制拖拽到另外一面可以直接和另外一遍的线贴合反过来拖拽就变成复制另外一边的线了
有时候如果需要在一个斜面增加一根线如果用循环加线工具,只会在原来的基础上直接多一根线,但如果用滑动工具克隆(复制)一根的画 打开保持曲率,则可以平滑的加一根线
26、关于对称工具
对称工具如果只是点一下 然后把物体拖拽进去,则对称的中心点是世界坐标的中心点,如果是按住alt键中心点则是物体的中心点
