散列表(Hash table,也叫哈希表),是根据关键码值key而进行访问的数据结构,也就是说,他通过把关键码值映射到表中的一个位置来访问记录,以加快查找的速度。这个映射函数叫做散列函数,存放记录的数组叫做散列表。
在基本的数据结构中,数组的查询效率最高,可以通过下标实现随机查找。而哈希表本质就是一个数组,通过对数组进行再加工,成了一种新的数据结构,有了自己的特点,然后就自立门户,叫散列表。
一般实现哈希表我们可以采用两种方式:
- 数组+链表
- 数组+二叉树
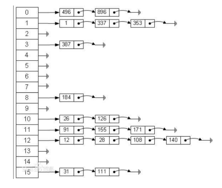
一个常见的列子
为了查找电话簿里面某人的号码,可以创建一个按照人名首字母排序的表(即建立人名x到首字母F(x)的一个函数关系),在首字母为w的表中查找 “王”姓的电话号码,显然比直接查找就要快得多。这里使用的是人名作为关键字,取首字母这个例子中散列函数就是F(x),存放首字母的表对应散列表。

如上图,假设定一个散列函数(一个规则)F(x),作用是把数据的id分类,怎么分呢?我建一个大小16的数组,数组里面装链表,然后把这些数据的 id%16。得到多少就去对应下标的数组元素里面,插入数据到链表里面。
这样当要通过id查找某个数据时,先id%16,然后去对应的下标的数组里面进行查找,这样比直接查找全部数据效率成倍的提高。
数组+链表实现哈希表
先创建一个链表。创建链表看关于链表的文章
这里是哈希表的代码
直白的说哈希表就链表用来存储数据,而数组则管理这些链表,每次查找,添加,删除等操作,都是对哈希表进行,哈希表根据散列函数算出这条数据在哪条链表,然后在调用该条链表执行对应操作。
using System;using System.Collections.Generic;using System.Text;namespace ConsoleApp1{public class HashTable{private SingleLinkList[] linklistarray;//用来存放链表int size;//链表个数//这个数组管理size条链表public HashTable(int size){this.size = size;//初始化链表数组linklistarraylinklistarray = new SingleLinkList[size];for(int i = 0; i < size; i++){linklistarray[i] = new SingleLinkList();}}//添加public void add(LinkNode node){//根据node.index分配要添加到哪条链表//通过自定义的散列函数得到对应链表的在数组中的下标int aindex = hashFun(node.index);//添加node到对应的链表linklistarray[aindex].AddLast(node);}//遍历所有链表public void list(){for(int i = 0; i < size; i++){linklistarray[i].Show();}}//边写一个散列函数,使用一个简单的取模法public int hashFun(int index){return index % size;}//根据index查找数据public void findNode(int index){//根据散列函数得到这个index在哪条链表,直接查找对应的链表即可LinkNode node = linklistarray[hashFun(index)].Select(index);Console.WriteLine(node.index+" "+node.str); ;}}}
