1. 配置中心介绍
1.1. 配置管理方式
当前的微服务环境中,配置项都不是硬编码到代码中的,需要通过外部文件或者参数的方式来实现可动态调整的配置,目前主要有以下几种方式来管理:
- 数据库:部分开发会将配置写在数据库中,定期读取和应用
- 环境变量:这种是云原生环境中很常用的一种方式,通过在容器启动时对全局环境变量赋值的方式来完成
- 命令行参数:通过Pod的args或者docker容器的CMD来实现启动参数调整
- configmap:K8S集群中独有配置管理方案,参考:ConfigMap
- 存储卷:将公共配置放在共享存储中,然后容器启动时挂载配置文件,不建议使用
- 第三方配置中心:如 Apollo、XDiamond、Qconf等,这类配置中心操作根据方便
1.2. Apollo
Apollo(阿波罗)是携程框架部门研发的开源配置管理中心,能够集中化管理应用不同环境、不同集群的配置,配置修改后能够实时推送到应用端,并且具备规范的权限、流程治理等特性。Apollo支持4个维度管理Key-Value格式的配置:Namespace(名称空间)、Cluster(集群)、Environment(环境)、Application(应用)。具体介绍参考:https://github.com/ctripcorp/apollo/wiki
1.2.1. Apollo 特性
- 统一管理不同环境(支持有限的环境关键词)、不同集群的配置
- 配置修改实时生效
- 版本发布管理
- 灰度发布
- 权限管理、发布审核、操作审计
- 客户端配置信息监控
- 提供Java和.Net原生客户端,且支持HTTP接口
1.2.2. Apollo 基础模型
用户发布配置到 Apollo 配置中心 —> 通知客户端配置发生变化 —> 客户端拉取配置

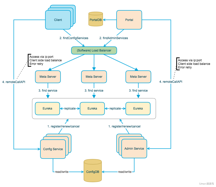
1.2.3. 整体架构
- Config Service提供配置的读取、推送等功能,服务对象是Apollo客户端
- Admin Service提供配置的修改、发布等功能,服务对象是Apollo Portal(管理界面)
- Config Service和Admin Service都是多实例、无状态部署,所以需要将自己注册到Eureka中并保持心跳
- 在Eureka之上我们架了一层Meta Server用于封装Eureka的服务发现接口
- Client通过域名访问Meta Server获取Config Service服务列表(IP+Port),而后直接通过IP+Port访问服务,同时在Client侧会做load balance、错误重试
- Portal通过域名访问Meta Server获取Admin Service服务列表(IP+Port),而后直接通过IP+Port访问服务,同时在Portal侧会做load balance、错误重试
- 为了简化部署,我们实际上会把Config Service、Eureka和Meta Server三个逻辑角色部署在同一个JVM进程中,因此必须要先部署 Config Service,否则其它服务交付会出错

选择Eureka的原因:
- 它提供了完整的Service Registry和Service Discovery实现
- 首先是提供了完整的实现,并且也经受住了Netflix自己的生产环境考验,相对使用起来会比较省心。
- 和Spring Cloud无缝集成
- 我们的项目本身就使用了Spring Cloud和Spring Boot,同时Spring Cloud还有一套非常完善的开源代码来整合Eureka,所以使用起来非常方便。
- 另外,Eureka还支持在我们应用自身的容器中启动,也就是说我们的应用启动完之后,既充当了Eureka的角色,同时也是服务的提供者。这样就极大的提高了服务的可用性。
- 这一点是我们选择Eureka而不是zk、etcd等的主要原因,为了提高配置中心的可用性和降低部署复杂度,我们需要尽可能地减少外部依赖。
- Open Source
- 最后一点是开源,由于代码是开源的,所以非常便于我们了解它的实现原理和排查问题。
1.2.4. 客户端实现方式

- 客户端和服务端保持了一个长连接,从而能第一时间获得配置更新的推送。
- 客户端还会定时从Apollo配置中心服务端拉取应用的最新配置。
- 这是一个fallback机制,为了防止推送机制失效导致配置不更新
- 客户端定时拉取会上报本地版本,所以一般情况下,对于定时拉取的操作,服务端都会返回304 - Not Modified
- 定时频率默认为每5分钟拉取一次,客户端也可以通过在运行时指定System Property:
apollo.refreshInterval来覆盖,单位为分钟。
- 客户端从Apollo配置中心服务端获取到应用的最新配置后,会保存在内存中
- 客户端会把从服务端获取到的配置在本地文件系统缓存一份
- 在遇到服务不可用,或网络不通的时候,依然能从本地恢复配置
- 应用程序从Apollo客户端获取最新的配置、订阅配置更新通知
1.2.5. 高可用场景
| 场景 | 影响 | 降级 | 原因 |
|---|---|---|---|
| 某台config service下线 | 无影响 | Config service无状态,客户端重连其它config service | |
| 所有config service下线 | 客户端无法读取最新配置,Portal无影响 | 客户端重启时,可以读取本地缓存配置文件 | |
| 某台admin service下线 | 无影响 | Admin service无状态,Portal重连其它admin service | |
| 所有admin service下线 | 客户端无影响,portal无法更新配置 | ||
| 某台portal下线 | 无影响 | Portal域名通过slb绑定多台服务器,重试后指向可用的服务器 | |
| 全部portal下线 | 客户端无影响,portal无法更新配置 | ||
| 某个数据中心下线 | 无影响 | 多数据中心部署,数据完全同步,Meta Server/Portal域名通过slb自动切换到其它存活的数据中心 |
1.3. 部署架构图
生产实践中,开发环境、测试环境、生产环境放到三个不同的K8S集群中,三个环境中使用三套不同的 admin service、config service和数据库,共用同一个Protal前端。从而实现了分环境的配置中心。本次实验环境资源有限,采用不同的K8S名称空间区分不同的环境。


2. 准备环境
2.1. 停止dubbo微服务集群
持续集成章节中的Provider、Consumer、Monitor全部停止掉。
2.2. 拆分zookeeper集群
为了模拟生产、测试、开发三种环境,将zookeeper集群拆分为独立的三个节点。
# hdss7-11,hdss7-12,hdss7-21 操作一致[root@hdss7-11 ~]# /opt/apps/zookeeper/bin/zkServer.sh stop[root@hdss7-11 ~]# rm -fr /data/zookeeper/data/* /data/zookeeper/logs/* # 删除历史数据[root@hdss7-11 ~]# sed -i '/^server/d' /opt/apps/zookeeper/conf/zoo.cfg # 删除集群配置[root@hdss7-11 ~]# /opt/apps/zookeeper/bin/zkServer.sh start[root@hdss7-11 ~]# /opt/apps/zookeeper/bin/zkServer.sh status # 启动后,所有节点都为 standalone 模式ZooKeeper JMX enabled by defaultUsing config: /opt/apps/zookeeper/bin/../conf/zoo.cfgMode: standalone
2.3. 创建名称空间
[root@hdss7-22 ~]# kubectl create namespace pro
[root@hdss7-22 ~]# kubectl create namespace fat
[root@hdss7-22 ~]# kubectl create namespace dev
[root@hdss7-22 ~]# kubectl create secret docker-registry harbor --docker-username=admin --docker-password='Harbor12345' --docker-server=http://harbor.od.com -n pro
[root@hdss7-22 ~]# kubectl create secret docker-registry harbor --docker-username=admin --docker-password='Harbor12345' --docker-server=http://harbor.od.com -n fat
[root@hdss7-22 ~]# kubectl create secret docker-registry harbor --docker-username=admin --docker-password='Harbor12345' --docker-server=http://harbor.od.com -n dev
3. 部署Config Service
3.1. 初始化数据库
3.1.1. 刷SQL脚本
# 数据库服务器: hdss7-150.host.com MySQL 5.7
[root@hdss7-150 src]# wget -O config.sql https://raw.githubusercontent.com/ctripcorp/apollo/1.5.1/scripts/db/migration/configdb/V1.0.0__initialization.sql
# SQL脚本中的调整:
# 1. 不同环境分库;
# 2. 不同环境中 ApolloConfigDB.ServerConfig 表中Eureka地址调整
[root@hdss7-150 src]# sed -i 's#http://localhost:8080/eureka/#http://config.od.com/eureka/#' config.sql
[root@hdss7-150 src]# sed 's/ApolloConfigDB/ApolloConfigFatDB/;s#http://config.od.com/eureka/#http://config-fat.od.com/eureka/#' config.sql > config-fat.sql
[root@hdss7-150 src]# sed 's/ApolloConfigDB/ApolloConfigDevDB/;s#http://config.od.com/eureka/#http://config-dev.od.com/eureka/#' config.sql > config-dev.sql
[root@hdss7-150 src]# mysql -uroot -p < config.sql
[root@hdss7-150 src]# mysql -uroot -p < config-fat.sql
[root@hdss7-150 src]# mysql -uroot -p < config-dev.sql
# 授权,实践中不同环境的库可以使用不同的用户名和密码
# 因为Pod连接MySQL是做了SNAT,所以需要使用Node IP授权,如果需要显示Pod地址,可以添加路由表
mysql> grant SELECT,INSERT,UPDATE,DELETE on ApolloConfigDB.* to apolloconfig@'10.4.7.%' identified by 'Centos.1992!@#' ;
mysql> grant SELECT,INSERT,UPDATE,DELETE on ApolloConfigFatDB.* to apolloconfig@'10.4.7.%' identified by 'Centos.1992!@#' ;
mysql> grant SELECT,INSERT,UPDATE,DELETE on ApolloConfigDevDB.* to apolloconfig@'10.4.7.%' identified by 'Centos.1992!@#' ;
mysql> show grants for apolloconfig@'10.4.7.%';
+--------------------------------------------------------------------------------------------+
| Grants for apolloconfig@10.4.7.% |
+--------------------------------------------------------------------------------------------+
| GRANT USAGE ON *.* TO 'apolloconfig'@'10.4.7.%' |
| GRANT SELECT, INSERT, UPDATE, DELETE ON `ApolloConfigDB`.* TO 'apolloconfig'@'10.4.7.%' |
| GRANT SELECT, INSERT, UPDATE, DELETE ON `ApolloConfigFatDB`.* TO 'apolloconfig'@'10.4.7.%' |
| GRANT SELECT, INSERT, UPDATE, DELETE ON `ApolloConfigDevDB`.* TO 'apolloconfig'@'10.4.7.%' |
+--------------------------------------------------------------------------------------------+
3.1.2. 配置DNS解析
[root@hdss7-11 ~]# vim /var/named/od.com.zone
......
config A 10.4.7.10
config-fat A 10.4.7.10
config-dev A 10.4.7.10
mysql A 10.4.7.150
[root@hdss7-11 ~]# systemctl restart named
3.2. 制作Config Service镜像
# 下载页面: https://github.com/ctripcorp/apollo/releases/tag/v1.5.1
[root@hdss7-200 src]# unzip apollo-configservice-1.5.1-github.zip -d docker_files/apollo-configservice
[root@hdss7-200 src]# cd docker_files/apollo-configservice
[root@hdss7-200 apollo-configservice]# ls config/ -l # 以下配置采用 configmap 挂载
total 8
-rw-r--r-- 1 root root 289 Nov 9 23:21 application-github.properties # DB信息
-rw-r--r-- 1 root root 30 Apr 20 2017 app.properties # appid,jdkVersion信息
#!/bin/bash
# 修改 scripts/startup.sh; 其中内存参数需要根据情况调整,此处增加了一个APOLLO_CONFIG_SERVICE_NAME,没有通过环境变量传递
# https://github.com/ctripcorp/apollo/tree/1.5.1/scripts/apollo-on-kubernetes/apollo-config-server/scripts
SERVICE_NAME=apollo-configservice
## Adjust log dir if necessary
LOG_DIR=/opt/logs/apollo-config-server
## Adjust server port if necessary
SERVER_PORT=8080
APOLLO_CONFIG_SERVICE_NAME=$(hostname -i)
SERVER_URL="http://${APOLLO_CONFIG_SERVICE_NAME}:${SERVER_PORT}"
## Adjust memory settings if necessary
#export JAVA_OPTS="-Xms6144m -Xmx6144m -Xss256k -XX:MetaspaceSize=128m -XX:MaxMetaspaceSize=384m -XX:NewSize=4096m -XX:MaxNewSize=4096m -XX:SurvivorRatio=8"
## Only uncomment the following when you are using server jvm
#export JAVA_OPTS="$JAVA_OPTS -server -XX:-ReduceInitialCardMarks"
########### The following is the same for configservice, adminservice, portal ###########
export JAVA_OPTS="$JAVA_OPTS -XX:ParallelGCThreads=4 -XX:MaxTenuringThreshold=9 -XX:+DisableExplicitGC -XX:+ScavengeBeforeFullGC -XX:SoftRefLRUPolicyMSPerMB=0 -XX:+ExplicitGCInvokesConcurrent -XX:+HeapDumpOnOutOfMemoryError -XX:-OmitStackTraceInFastThrow -Duser.timezone=Asia/Shanghai -Dclient.encoding.override=UTF-8 -Dfile.encoding=UTF-8 -Djava.security.egd=file:/dev/./urandom"
export JAVA_OPTS="$JAVA_OPTS -Dserver.port=$SERVER_PORT -Dlogging.file=$LOG_DIR/$SERVICE_NAME.log -XX:HeapDumpPath=$LOG_DIR/HeapDumpOnOutOfMemoryError/"
# Find Java
if [[ -n "$JAVA_HOME" ]] && [[ -x "$JAVA_HOME/bin/java" ]]; then
javaexe="$JAVA_HOME/bin/java"
elif type -p java > /dev/null 2>&1; then
javaexe=$(type -p java)
elif [[ -x "/usr/bin/java" ]]; then
javaexe="/usr/bin/java"
else
echo "Unable to find Java"
exit 1
fi
if [[ "$javaexe" ]]; then
version=$("$javaexe" -version 2>&1 | awk -F '"' '/version/ {print $2}')
version=$(echo "$version" | awk -F. '{printf("%03d%03d",$1,$2);}')
# now version is of format 009003 (9.3.x)
if [ $version -ge 011000 ]; then
JAVA_OPTS="$JAVA_OPTS -Xlog:gc*:$LOG_DIR/gc.log:time,level,tags -Xlog:safepoint -Xlog:gc+heap=trace"
elif [ $version -ge 010000 ]; then
JAVA_OPTS="$JAVA_OPTS -Xlog:gc*:$LOG_DIR/gc.log:time,level,tags -Xlog:safepoint -Xlog:gc+heap=trace"
elif [ $version -ge 009000 ]; then
JAVA_OPTS="$JAVA_OPTS -Xlog:gc*:$LOG_DIR/gc.log:time,level,tags -Xlog:safepoint -Xlog:gc+heap=trace"
else
JAVA_OPTS="$JAVA_OPTS -XX:+UseParNewGC"
JAVA_OPTS="$JAVA_OPTS -Xloggc:$LOG_DIR/gc.log -XX:+PrintGCDetails"
JAVA_OPTS="$JAVA_OPTS -XX:+UseConcMarkSweepGC -XX:+UseCMSCompactAtFullCollection -XX:+UseCMSInitiatingOccupancyOnly -XX:CMSInitiatingOccupancyFraction=60 -XX:+CMSClassUnloadingEnabled -XX:+CMSParallelRemarkEnabled -XX:CMSFullGCsBeforeCompaction=9 -XX:+CMSClassUnloadingEnabled -XX:+PrintGCDateStamps -XX:+PrintGCApplicationConcurrentTime -XX:+PrintHeapAtGC -XX:+UseGCLogFileRotation -XX:NumberOfGCLogFiles=5 -XX:GCLogFileSize=5M"
fi
fi
printf "$(date) ==== Starting ==== \n"
cd `dirname $0`/..
chmod 755 $SERVICE_NAME".jar"
./$SERVICE_NAME".jar" start
rc=$?;
if [[ $rc != 0 ]];
then
echo "$(date) Failed to start $SERVICE_NAME.jar, return code: $rc"
exit $rc;
fi
tail -f /dev/null
[root@hdss7-200 apollo-configservice]# vim Dockerfile
# jre:8u112 制作地址: https://www.yuque.com/duduniao/ww8pmw/gp8n04#JJ6SE
# config 通过configmap来挂载, *sources.jar为源码,scritps/shutdown.sh 不需要
FROM harbor.od.com/public/jre:8u112
RUN ln -sf /usr/share/zoneinfo/Asia/Shanghai /etc/localtime &&\
echo "Asia/Shanghai" > /etc/timezone && mkdir -p /apollo-configservice/scripts
ADD apollo-configservice-1.5.1.jar /apollo-configservice/apollo-configservice.jar
ADD scripts/ /apollo-configservice/scripts
CMD ["/apollo-configservice/scripts/startup.sh"]
[root@hdss7-200 apollo-configservice]# docker build . -t harbor.od.com/infra/apollo-configservice:v1.5.1
[root@hdss7-200 apollo-configservice]# docker image push harbor.od.com/infra/apollo-configservice:v1.5.1
3.3. 资源配置清单
3.3.1. configmap
apiVersion: v1
kind: ConfigMap
metadata:
name: apollo-configservice-cm
namespace: pro
data:
application-github.properties: |
# DataSource
spring.datasource.url = jdbc:mysql://mysql.od.com:3306/ApolloConfigDB?characterEncoding=utf8
spring.datasource.username = apolloconfig
spring.datasource.password = Centos.1992!@#
eureka.service.url = http://config.od.com/eureka
app.properties: |
appId=100003171
3.3.2. deployment
apiVersion: apps/v1
kind: Deployment
metadata:
name: apollo-configservice
namespace: pro
labels:
name: apollo-configservice
spec:
replicas: 1
selector:
matchLabels:
name: apollo-configservice
template:
metadata:
labels:
app: apollo-configservice
name: apollo-configservice
spec:
volumes:
- name: configmap-volume
configMap:
name: apollo-configservice-cm
containers:
- name: apollo-configservice
image: harbor.od.com/infra/apollo-configservice:v1.5.1
ports:
- containerPort: 8080
protocol: TCP
volumeMounts:
- name: configmap-volume
mountPath: /apollo-configservice/config
imagePullSecrets:
- name: harbor
strategy:
type: RollingUpdate
rollingUpdate:
maxUnavailable: 1
maxSurge: 1
revisionHistoryLimit: 10
3.3.3. service
kind: Service
apiVersion: v1
metadata:
name: apollo-configservice
namespace: pro
spec:
ports:
- protocol: TCP
port: 80
targetPort: 8080
selector:
app: apollo-configservice
3.3.4. ingress
kind: Ingress
apiVersion: extensions/v1beta1
metadata:
name: apollo-configservice
namespace: pro
spec:
rules:
- host: config.od.com
http:
paths:
- path: /
backend:
serviceName: apollo-configservice
servicePort: 80
3.3.5. 其它环境中的配置清单
以上是生产环境pro中的清单,其它环境参考修改。修改点:
- Namespace 属性修改
- configmap中 eureka.service.url修改成对应环境地址、数据库名
- ingress中域名的修改
3.4. 应用配置清单
Pro、Dev和Fat环境应用资源清单方式一致,检查 info location 与 config 页面是否正常即可。
[root@hdss7-22 ~]# kubectl apply -f http://k8s-yaml.od.com/pro/configservice/configmap.yaml
[root@hdss7-22 ~]# kubectl apply -f http://k8s-yaml.od.com/pro/configservice/deployment.yaml
[root@hdss7-22 ~]# kubectl apply -f http://k8s-yaml.od.com/pro/configservice/service.yaml
[root@hdss7-22 ~]# kubectl apply -f http://k8s-yaml.od.com/pro/configservice/ingress.yaml
[root@hdss7-22 ~]# curl -s 172.7.22.5:8080/info # 访问 configservice pod返回信息
{"git":{"commit":{"time":{"seconds":1573275854,"nanos":0},"id":"c9eae54"},"branch":"1.5.1"}}

4. 部署Admin service
4.1. 制作adminservice 镜像
# 下载页面: https://github.com/ctripcorp/apollo/releases/tag/v1.5.1
[root@hdss7-200 src]# mkdir -p docker_files/apollo-adminservice
[root@hdss7-200 src]# unzip -q apollo-adminservice-1.5.1-github.zip -d docker_files/apollo-adminservice
[root@hdss7-200 src]# cd docker_files/apollo-adminservice
[root@hdss7-200 apollo-adminservice]# vim scripts/startup.sh
#!/bin/bash
# 此处修改了 SERVER_PORT APOLLO_ADMIN_SERVICE_NAME
# 参考地址:https://github.com/ctripcorp/apollo/tree/master/scripts/apollo-on-kubernetes/apollo-admin-server/scripts
SERVICE_NAME=apollo-adminservice
## Adjust log dir if necessary
LOG_DIR=/opt/logs/apollo-admin-server
## Adjust server port if necessary
SERVER_PORT=8080
APOLLO_ADMIN_SERVICE_NAME=$(hostname -i)
# SERVER_URL="http://localhost:${SERVER_PORT}"
SERVER_URL="http://${APOLLO_ADMIN_SERVICE_NAME}:${SERVER_PORT}"
## Adjust memory settings if necessary
#export JAVA_OPTS="-Xms2560m -Xmx2560m -Xss256k -XX:MetaspaceSize=128m -XX:MaxMetaspaceSize=384m -XX:NewSize=1536m -XX:MaxNewSize=1536m -XX:SurvivorRatio=8"
## Only uncomment the following when you are using server jvm
#export JAVA_OPTS="$JAVA_OPTS -server -XX:-ReduceInitialCardMarks"
########### The following is the same for configservice, adminservice, portal ###########
export JAVA_OPTS="$JAVA_OPTS -XX:ParallelGCThreads=4 -XX:MaxTenuringThreshold=9 -XX:+DisableExplicitGC -XX:+ScavengeBeforeFullGC -XX:SoftRefLRUPolicyMSPerMB=0 -XX:+ExplicitGCInvokesConcurrent -XX:+HeapDumpOnOutOfMemoryError -XX:-OmitStackTraceInFastThrow -Duser.timezone=Asia/Shanghai -Dclient.encoding.override=UTF-8 -Dfile.encoding=UTF-8 -Djava.security.egd=file:/dev/./urandom"
export JAVA_OPTS="$JAVA_OPTS -Dserver.port=$SERVER_PORT -Dlogging.file=$LOG_DIR/$SERVICE_NAME.log -XX:HeapDumpPath=$LOG_DIR/HeapDumpOnOutOfMemoryError/"
# Find Java
if [[ -n "$JAVA_HOME" ]] && [[ -x "$JAVA_HOME/bin/java" ]]; then
javaexe="$JAVA_HOME/bin/java"
elif type -p java > /dev/null 2>&1; then
javaexe=$(type -p java)
elif [[ -x "/usr/bin/java" ]]; then
javaexe="/usr/bin/java"
else
echo "Unable to find Java"
exit 1
fi
if [[ "$javaexe" ]]; then
version=$("$javaexe" -version 2>&1 | awk -F '"' '/version/ {print $2}')
version=$(echo "$version" | awk -F. '{printf("%03d%03d",$1,$2);}')
# now version is of format 009003 (9.3.x)
if [ $version -ge 011000 ]; then
JAVA_OPTS="$JAVA_OPTS -Xlog:gc*:$LOG_DIR/gc.log:time,level,tags -Xlog:safepoint -Xlog:gc+heap=trace"
elif [ $version -ge 010000 ]; then
JAVA_OPTS="$JAVA_OPTS -Xlog:gc*:$LOG_DIR/gc.log:time,level,tags -Xlog:safepoint -Xlog:gc+heap=trace"
elif [ $version -ge 009000 ]; then
JAVA_OPTS="$JAVA_OPTS -Xlog:gc*:$LOG_DIR/gc.log:time,level,tags -Xlog:safepoint -Xlog:gc+heap=trace"
else
JAVA_OPTS="$JAVA_OPTS -XX:+UseParNewGC"
JAVA_OPTS="$JAVA_OPTS -Xloggc:$LOG_DIR/gc.log -XX:+PrintGCDetails"
JAVA_OPTS="$JAVA_OPTS -XX:+UseConcMarkSweepGC -XX:+UseCMSCompactAtFullCollection -XX:+UseCMSInitiatingOccupancyOnly -XX:CMSInitiatingOccupancyFraction=60 -XX:+CMSClassUnloadingEnabled -XX:+CMSParallelRemarkEnabled -XX:CMSFullGCsBeforeCompaction=9 -XX:+CMSClassUnloadingEnabled -XX:+PrintGCDateStamps -XX:+PrintGCApplicationConcurrentTime -XX:+PrintHeapAtGC -XX:+UseGCLogFileRotation -XX:NumberOfGCLogFiles=5 -XX:GCLogFileSize=5M"
fi
fi
printf "$(date) ==== Starting ==== \n"
cd `dirname $0`/..
chmod 755 $SERVICE_NAME".jar"
./$SERVICE_NAME".jar" start
rc=$?;
if [[ $rc != 0 ]];
then
echo "$(date) Failed to start $SERVICE_NAME.jar, return code: $rc"
exit $rc;
fi
tail -f /dev/null
[root@hdss7-200 apollo-adminservice]# vim Dockerfile
# jre:8u112 制作地址: https://www.yuque.com/duduniao/ww8pmw/gp8n04#JJ6SE
FROM harbor.od.com/public/jre:8u112
RUN ln -sf /usr/share/zoneinfo/Asia/Shanghai /etc/localtime &&\
echo "Asia/Shanghai" > /etc/timezone && mkdir -p /apollo-adminservice/scripts
ADD apollo-adminservice-1.5.1.jar /apollo-adminservice/apollo-adminservice.jar
ADD scripts/startup.sh /apollo-adminservice/scripts
CMD ["/apollo-adminservice/scripts/startup.sh"]
[root@hdss7-200 apollo-adminservice]# docker image build . -t harbor.od.com/infra/apollo-adminservice:v1.5.1
[root@hdss7-200 apollo-adminservice]# docker image push harbor.od.com/infra/apollo-adminservice:v1.5.1
4.2. 资源配置清单
4.2.1. configmap
# appId 与 configservice、portal 不一致
apiVersion: v1
kind: ConfigMap
metadata:
name: apollo-adminservice-cm
namespace: pro
data:
application-github.properties: |
spring.datasource.url = jdbc:mysql://mysql.od.com:3306/ApolloConfigDB?characterEncoding=utf8
spring.datasource.username = apolloconfig
spring.datasource.password = Centos.1992!@#
eureka.service.url = http://config.od.com/eureka
app.properties: |
appId=100003172
4.2.2. deployment
# admimservice 不对外提供统一接入口,其它模块通过 Eureka 查询到具体admin service地址
kind: Deployment
apiVersion: apps/v1
metadata:
name: apollo-adminservice
namespace: pro
labels:
name: apollo-adminservice
spec:
replicas: 1
selector:
matchLabels:
name: apollo-adminservice
template:
metadata:
labels:
app: apollo-adminservice
name: apollo-adminservice
spec:
volumes:
- name: configmap-volume
configMap:
name: apollo-adminservice-cm
containers:
- name: apollo-adminservice
image: harbor.od.com/infra/apollo-adminservice:v1.5.1
ports:
- containerPort: 8080
protocol: TCP
volumeMounts:
- name: configmap-volume
mountPath: /apollo-adminservice/config
imagePullSecrets:
- name: harbor
strategy:
type: RollingUpdate
rollingUpdate:
maxUnavailable: 1
maxSurge: 1
revisionHistoryLimit: 10
progressDeadlineSeconds: 600
4.2.3. 其它环境中的配置清单
以上是生产环境pro中的清单,其它环境参考修改。修改点:
- Namespace 属性修改
- configmap中 eureka.service.url修改成对应环境地址
4.3. 交付adminservice
[root@hdss7-22 ~]# kubectl apply -f http://k8s-yaml.od.com/pro/adminservice/configmap.yaml
[root@hdss7-22 ~]# kubectl apply -f http://k8s-yaml.od.com/pro/adminservice/deployment.yaml
[root@hdss7-22 ~]# kubectl get pod -n pro -o wide -l name=apollo-adminservice
NAME READY STATUS RESTARTS AGE IP NODE NOMINATED NODE READINESS GATES
apollo-adminservice-bffbf595c-hhcbq 1/1 Running 0 6m4s 172.7.22.5 hdss7-22.host.com <none> <none>
[root@hdss7-22 ~]# curl -s 172.7.22.5:8080/info
{"git":{"commit":{"time":{"seconds":1573275854,"nanos":0},"id":"c9eae54"},"branch":"1.5.1"}}


5. 部署Portal
5.1. 初始化数据库
[root@hdss7-150 src]# wget -O portal.sql https://raw.githubusercontent.com/ctripcorp/apollo/1.5.1/scripts/db/migration/portaldb/V1.0.0__initialization.sql
mysql> source /opt/src/portal.sql ;
grant SELECT,INSERT,UPDATE,DELETE on ApolloPortalDB.* to apolloportal@'10.4.7.%' identified by 'Centos.1992!@#' ;
5.2. 制作portal镜像
# 下载页面: https://github.com/ctripcorp/apollo/releases/tag/v1.5.1
[root@hdss7-200 src]# mkdir -p docker_files/apollo-portal
[root@hdss7-200 src]# unzip -q apollo-portal-1.5.1-github.zip -d docker_files/apollo-portal
[root@hdss7-200 src]# cd docker_files/apollo-portal
[root@hdss7-200 apollo-portal]# ls config/ -l
total 12
-rw-r--r-- 1 root root 234 Nov 9 23:21 apollo-env.properties
-rw-r--r-- 1 root root 218 Nov 9 23:21 application-github.properties
-rw-r--r-- 1 root root 30 Apr 20 2017 app.properties
[root@hdss7-200 apollo-portal]# cat config/apollo-env.properties # 不同环境配置
local.meta=http://localhost:8080 # 本地环境
dev.meta=http://fill-in-dev-meta-server:8080 # 开发环境:Development environment
fat.meta=http://fill-in-fat-meta-server:8080 # 测试环境:Feature Acceptance Test environment
uat.meta=http://fill-in-uat-meta-server:8080 # 预生产环境:User Acceptance Test environment
lpt.meta=${lpt_meta}
pro.meta=http://fill-in-pro-meta-server:8080 # 生产环境:Production environment
# 目前支持的变量有: LOCAL, DEV, FWS, FAT, UAT, LPT, PRO, TOOLS, UNKNOWN
# reference: https://github.com/ctripcorp/apollo/blob/master/apollo-core/src/main/java/com/ctrip/framework/apollo/core/enums/Env.java
[root@hdss7-200 apollo-portal]# vim scripts/startup.sh
#!/bin/bash
# 此处修改了 SERVER_PORT APOLLO_ADMIN_SERVICE_NAME
# 参考地址:https://github.com/ctripcorp/apollo/blob/1.5.1/scripts/apollo-on-kubernetes/apollo-portal-server/scripts/startup-kubernetes.sh
SERVICE_NAME=apollo-portal
## Adjust log dir if necessary
LOG_DIR=/opt/logs/apollo-portal-server
## Adjust server port if necessary
SERVER_PORT=8080
APOLLO_PORTAL_SERVICE_NAME=$(hostname -i)
# SERVER_URL="http://localhost:$SERVER_PORT"
SERVER_URL="http://${APOLLO_PORTAL_SERVICE_NAME}:${SERVER_PORT}"
## Adjust memory settings if necessary
#export JAVA_OPTS="-Xms2560m -Xmx2560m -Xss256k -XX:MetaspaceSize=128m -XX:MaxMetaspaceSize=384m -XX:NewSize=1536m -XX:MaxNewSize=1536m -XX:SurvivorRatio=8"
## Only uncomment the following when you are using server jvm
#export JAVA_OPTS="$JAVA_OPTS -server -XX:-ReduceInitialCardMarks"
########### The following is the same for configservice, adminservice, portal ###########
export JAVA_OPTS="$JAVA_OPTS -XX:ParallelGCThreads=4 -XX:MaxTenuringThreshold=9 -XX:+DisableExplicitGC -XX:+ScavengeBeforeFullGC -XX:SoftRefLRUPolicyMSPerMB=0 -XX:+ExplicitGCInvokesConcurrent -XX:+HeapDumpOnOutOfMemoryError -XX:-OmitStackTraceInFastThrow -Duser.timezone=Asia/Shanghai -Dclient.encoding.override=UTF-8 -Dfile.encoding=UTF-8 -Djava.security.egd=file:/dev/./urandom"
export JAVA_OPTS="$JAVA_OPTS -Dserver.port=$SERVER_PORT -Dlogging.file=$LOG_DIR/$SERVICE_NAME.log -XX:HeapDumpPath=$LOG_DIR/HeapDumpOnOutOfMemoryError/"
# Find Java
if [[ -n "$JAVA_HOME" ]] && [[ -x "$JAVA_HOME/bin/java" ]]; then
javaexe="$JAVA_HOME/bin/java"
elif type -p java > /dev/null 2>&1; then
javaexe=$(type -p java)
elif [[ -x "/usr/bin/java" ]]; then
javaexe="/usr/bin/java"
else
echo "Unable to find Java"
exit 1
fi
if [[ "$javaexe" ]]; then
version=$("$javaexe" -version 2>&1 | awk -F '"' '/version/ {print $2}')
version=$(echo "$version" | awk -F. '{printf("%03d%03d",$1,$2);}')
# now version is of format 009003 (9.3.x)
if [ $version -ge 011000 ]; then
JAVA_OPTS="$JAVA_OPTS -Xlog:gc*:$LOG_DIR/gc.log:time,level,tags -Xlog:safepoint -Xlog:gc+heap=trace"
elif [ $version -ge 010000 ]; then
JAVA_OPTS="$JAVA_OPTS -Xlog:gc*:$LOG_DIR/gc.log:time,level,tags -Xlog:safepoint -Xlog:gc+heap=trace"
elif [ $version -ge 009000 ]; then
JAVA_OPTS="$JAVA_OPTS -Xlog:gc*:$LOG_DIR/gc.log:time,level,tags -Xlog:safepoint -Xlog:gc+heap=trace"
else
JAVA_OPTS="$JAVA_OPTS -XX:+UseParNewGC"
JAVA_OPTS="$JAVA_OPTS -Xloggc:$LOG_DIR/gc.log -XX:+PrintGCDetails"
JAVA_OPTS="$JAVA_OPTS -XX:+UseConcMarkSweepGC -XX:+UseCMSCompactAtFullCollection -XX:+UseCMSInitiatingOccupancyOnly -XX:CMSInitiatingOccupancyFraction=60 -XX:+CMSClassUnloadingEnabled -XX:+CMSParallelRemarkEnabled -XX:CMSFullGCsBeforeCompaction=9 -XX:+CMSClassUnloadingEnabled -XX:+PrintGCDateStamps -XX:+PrintGCApplicationConcurrentTime -XX:+PrintHeapAtGC -XX:+UseGCLogFileRotation -XX:NumberOfGCLogFiles=5 -XX:GCLogFileSize=5M"
fi
fi
printf "$(date) ==== Starting ==== \n"
cd `dirname $0`/..
chmod 755 $SERVICE_NAME".jar"
./$SERVICE_NAME".jar" start
rc=$?;
if [[ $rc != 0 ]];
then
echo "$(date) Failed to start $SERVICE_NAME.jar, return code: $rc"
exit $rc;
fi
tail -f /dev/null
[root@hdss7-200 apollo-portal]# vim Dockerfile
# jre:8u112 制作地址: https://www.yuque.com/duduniao/ww8pmw/gp8n04#JJ6SE
# config 通过configmap来挂载, *sources.jar为源码,scritps/shutdown.sh 不需要
FROM harbor.od.com/public/jre:8u112
RUN ln -sf /usr/share/zoneinfo/Asia/Shanghai /etc/localtime &&\
echo "Asia/Shanghai" > /etc/timezone && mkdir -p /apollo-portal/scripts
ADD apollo-portal-1.5.1.jar /apollo-portal/apollo-portal.jar
ADD scripts/startup.sh /apollo-portal/scripts
CMD ["/apollo-portal/scripts/startup.sh"]
[root@hdss7-200 apollo-portal]# docker image build . -t harbor.od.com/infra/apollo-portal:v1.5.1
[root@hdss7-200 apollo-portal]# docker image push harbor.od.com/infra/apollo-portal:v1.5.1
5.3. 资源配置清单
5.3.1. configmap
apiVersion: v1
kind: ConfigMap
metadata:
name: apollo-portal-cm
namespace: infra
data:
application-github.properties: |
spring.datasource.url = jdbc:mysql://mysql.od.com:3306/ApolloPortalDB?characterEncoding=utf8
spring.datasource.username = apolloportal
spring.datasource.password = Centos.1992!@#
app.properties: |
appId=100003173
apollo-env.properties: |
pro.meta=http://config.od.com
fat.meta=http://config-fat.od.com
dev.meta=http://config-dev.od.com
5.3.2. deployment
apiVersion: apps/v1
kind: Deployment
metadata:
name: apollo-portal
namespace: infra
labels:
name: apollo-portal
spec:
# 当前的负载均衡方式(IPVS-nq) 不支持多台 portal,否则会出现会话异常
replicas: 1
selector:
matchLabels:
name: apollo-portal
template:
metadata:
labels:
app: apollo-portal
name: apollo-portal
spec:
volumes:
- name: configmap-volume
configMap:
name: apollo-portal-cm
containers:
- name: apollo-portal
image: harbor.od.com/infra/apollo-portal:v1.5.1
ports:
- containerPort: 8080
protocol: TCP
volumeMounts:
- name: configmap-volume
mountPath: /apollo-portal/config
imagePullSecrets:
- name: harbor
strategy:
type: RollingUpdate
rollingUpdate:
maxUnavailable: 1
maxSurge: 1
revisionHistoryLimit: 10
5.3.3. service
apiVersion: v1
kind: Service
metadata:
name: apollo-portal
namespace: infra
spec:
ports:
- protocol: TCP
port: 80
targetPort: 8080
selector:
app: apollo-portal
5.3.4. ingress
apiVersion: extensions/v1beta1
kind: Ingress
metadata:
name: apollo-portal
namespace: infra
spec:
rules:
- host: portal.od.com
http:
paths:
- path: /
backend:
serviceName: apollo-portal
servicePort: 80
5.3.5. DNS配置
[root@hdss7-11 ~]# vim /var/named/od.com.zone
......
portal A 10.4.7.10
[root@hdss7-11 ~]# systemctl restart named
[root@hdss7-11 ~]# dig -t A portal.od.com @10.4.7.11 +short
10.4.7.10
5.4. 交付Portal
[root@hdss7-21 ~]# kubectl apply -f http://k8s-yaml.od.com/devops/apollo/portal/configmap.yaml
[root@hdss7-21 ~]# kubectl apply -f http://k8s-yaml.od.com/devops/apollo/portal/deployment.yaml
[root@hdss7-21 ~]# kubectl apply -f http://k8s-yaml.od.com/devops/apollo/portal/service.yaml
[root@hdss7-21 ~]# kubectl apply -f http://k8s-yaml.od.com/devops/apollo/portal/ingress.yaml


6. Apollo Portal使用
6.1. 创建多环境



6.2. 创建部门
mysql> select id,`key`,value from ApolloPortalDB.ServerConfig; # key 是保留字,需要用`key`才能查询
+----+-------------------------------------+-------------------------------------------------------------------------------------------+
| id | key | value |
+----+-------------------------------------+-------------------------------------------------------------------------------------------+
| 1 | apollo.portal.envs | pro,fat,dev |
| 2 | organizations | [{"orgId":"TEST1","orgName":"样例部门1"},{"orgId":"TEST2","orgName":"样例部门2"}] |
| 3 | superAdmin | apollo |
| 4 | api.readTimeout | 10000 |
| 5 | consumer.token.salt | someSalt |
| 6 | admin.createPrivateNamespace.switch | true |
| 7 | configView.memberOnly.envs | pro |
+----+-------------------------------------+-------------------------------------------------------------------------------------------+
通过【系统参数】入口,可修改系统参数,参数表为 ApolloPortalDB.ServerConfig,常修改部门信息。

6.3. 创建项目
6.3.1. 创建管理用户

6.3.2. Dubbo微服务提供者



6.3.3. Dubbo微服务消费者


6.4. 多环境中使用Apollo
6.4.1. 编译和打包镜像


6.4.2. 应用提供者到K8S集群
# 注意:C_OPTS 环境变量为configservice地址,不同环境中namespace不一致
apiVersion: apps/v1
kind: Deployment
metadata:
name: dubbo-demo-service
namespace: pro
labels:
name: dubbo-demo-service
tier: provider
spec:
replicas: 1
selector:
matchLabels:
name: dubbo-demo-service
template:
metadata:
labels:
app: dubbo-demo-service
name: dubbo-demo-service
spec:
containers:
- name: dubbo-demo-service
image: harbor.od.com/app/dubbo-demo-service:apollo_20200205_1342
env:
- name: JAR_BALL
value: dubbo-server.jar
- name: C_OPTS
value: -Denv=pro -Dapollo.meta=http://config.od.com
imagePullSecrets:
- name: harbor
strategy:
type: RollingUpdate
rollingUpdate:
maxUnavailable: 1
maxSurge: 1
revisionHistoryLimit: 10
progressDeadlineSeconds: 600
[root@hdss7-22 ~]# kubectl apply -f http://k8s-yaml.od.com/pro/dubbo-demo-service/deployment.yaml
# 检查是否连接到apollo和配置是否正确,通过看日志来实现
[root@hdss7-22 ~]# kubectl get pod -n pro
NAME READY STATUS RESTARTS AGE
apollo-adminservice-bffbf595c-g88wz 1/1 Running 0 116m
apollo-configservice-5bf6df98df-2b458 1/1 Running 0 116m
dubbo-demo-service-7f6d79b894-fhgqb 1/1 Running 0 5m1s
[root@hdss7-22 ~]# kubectl logs dubbo-demo-service-7f6d79b894-fhgqb -n pro | grep -Eo 'config(-...)?\.od\.com|zk.\.od.com'|sort|uniq
config.od.com
zk1.od.com

6.4.3. 应用消费者到K8S集群
# 当前的deployment是在前一版本基础上改了镜像和增加环境变量,以及名称空间
# 前一版本参考 https://www.yuque.com/duduniao/ww8pmw/gp8n04#CYcLG
apiVersion: apps/v1
kind: Deployment
metadata:
name: dubbo-demo-consumer
namespace: pro
labels:
name: dubbo-demo-consumer
spec:
replicas: 1
selector:
matchLabels:
name: dubbo-demo-consumer
template:
metadata:
labels:
app: dubbo-demo-consumer
name: dubbo-demo-consumer
spec:
containers:
- name: dubbo-demo-consumer
image: harbor.od.com/app/dubbo-demo-consumer:apollo_20200203_1346
env:
- name: JAR_BALL
value: dubbo-client.jar
- name: C_OPTS
value: -Denv=pro -Dapollo.meta=http://config.od.com
imagePullSecrets:
- name: harbor
strategy:
type: RollingUpdate
rollingUpdate:
maxUnavailable: 1
maxSurge: 1
revisionHistoryLimit: 10
progressDeadlineSeconds: 600
# 当前的service是在前一版本基础上改了名称空间
# 前一版本参考 https://www.yuque.com/duduniao/ww8pmw/gp8n04#CYcLG
apiVersion: v1
kind: Service
metadata:
name: dubbo-demo-consumer
namespace: pro
spec:
ports:
- protocol: TCP
port: 80
targetPort: 8080
selector:
app: dubbo-demo-consumer
# 当前的ingress是在前一版本基础上改了名称空间
# 前一版本参考 https://www.yuque.com/duduniao/ww8pmw/gp8n04#CYcLG
apiVersion: extensions/v1beta1
kind: Ingress
metadata:
name: dubbo-demo-consumer
namespace: pro
spec:
rules:
- host: demo.od.com
http:
paths:
- path: /
backend:
serviceName: dubbo-demo-consumer
servicePort: 80
# 三种环境中DNS配置
[root@hdss7-11 ~]# vim /var/named/od.com.zone
......
config A 10.4.7.10
config-fat A 10.4.7.10
config-dev A 10.4.7.10
[root@hdss7-11 ~]# systemctl restart named
[root@hdss7-22 ~]# kubectl apply -f http://k8s-yaml.od.com/pro/dubbo-demo-consumer/deployment.yaml
[root@hdss7-22 ~]# kubectl apply -f http://k8s-yaml.od.com/pro/dubbo-demo-consumer/service.yaml
[root@hdss7-22 ~]# kubectl apply -f http://k8s-yaml.od.com/pro/dubbo-demo-consumer/ingress.yaml
[root@hdss7-22 ~]# kubectl get pod -n pro -l name=dubbo-demo-consumer
NAME READY STATUS RESTARTS AGE
dubbo-demo-consumer-6cb7dfd8-h8ldl 1/1 Running 0 112s
[root@hdss7-22 ~]# kubectl logs dubbo-demo-consumer-6cb7dfd8-h8ldl -n pro | grep -oE 'config(-...)?\.od\.com|zk.\.od.com'|sort|uniq
config.od.com
zk1.od.com


6.4.4. 其它环境部署方式
不同的环境使用相同的镜像,区别在于名称空间不同、Pod环境变量C_OPTS的configservice域名不同
