| 版本号 | 时间 | 修订人 | 备注 |
|---|---|---|---|
| V N.0 | 2020-02-25 | sillyyeah | 增加书评功能 |
| - | - | - | - |
一、需求背景
当前漫游鲸存在的问题及增加书评功能必要性:
- 豆瓣评分结果不一定反映小程序主要用户的阅读喜好:目前小程序对书的评分是以豆瓣评分为依托的,直接显示书的豆瓣评分,但是豆瓣的主要用户和漫游鲸的主要用户不一定完全重合,有可能会出现漫游鲸用户看到豆瓣评分较高的书买入后不合胃口的情况,因此建立一个基于漫游鲸用户本身的评分库可以更精准地向用户推荐他们心目中的高分书目,增加交易量;
- “猜你想要”板块推荐所依据的数据不能保证精准度:目前小程序首页中“猜你想要”的版块如果没有原来用户喜好数据的积累,是无法进行精准推荐的,而给书评分可以诚实地记录用户的读书喜好,以此为根据可以更好更精准地推荐图书给用户;
- 小程序中用户缺少互动的平台:目前小程序内没有提供用户互动的功能,用户互动局限性过大,与小程序自己宣称的秘密武器之一“优质书友社群”相悖,而提供书评功能可以提供用户一个发表意见以及互动的平台,增加用户粘性;
二、需求目的及明细
增加书的评分评论功能,以及书评互动功能:
| 编号 | 页面 | 更改部分 | 备注 |
|---|---|---|---|
| 1 | 首页 | 点击首页展示的书本封面进入书籍详情页,在书本详情页中加入书评功能; | |
| 2 | 卖书-卖书动态 | 点击卖书动态中显示的书本封面进入书籍详情页,在书本详情页中加入书评功能; | |
| 3 | 个人书架-我的藏书 | 点击此版块的书本封面进入书籍详情页,加入书评功能; | |
| 4 | 个人书架-读完已卖 | 点击此版块的书本封面进入进入书本详情页,在书本详情页中加入书评功能; | |
| 5 | 以上所有书本详情页 | 增加别人的书评展示模块,可以点赞和转发,可点击查看全部进入全部书评列表页,也可以点击书评内容化进入书评详情页; | |
| 6 | 全部书评列表页 | 可以浏览单一书籍的所有书评,并且可以点赞和转发,也可以点击单一书评进入书评详情页; | |
| 7 | 书评详情页 | 可以对该书评点赞、评论、转发,并对他人的评论进行浏览、点赞、回复等互动 | |
| 8 | 我的 | 增加我的书评入口,点击可进入历史书评管理界面,可删除可修改 | |
| 9 | 我的-我的书评 | 加入未知书籍写书评入口,点击可选择书籍写新书评; | |
| 10 | 我的 | 增加我的消息入口,点击进入可快速浏览他人与你相关的点赞回复转发等消息,并进入相应的书评页面; |
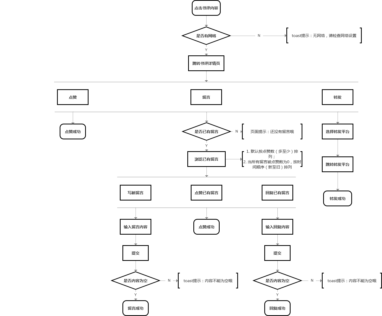
三、业务流程
本次需求需要在卖书动态增加一个进入书本详情页的入口,并在首页、个人书架、购物车等所有主要板块的书本详情页或书本管理界面增加书评功能,所有书本详情页亦增加别人的书评展示模块,用户可通过书评与其他用户互动。另外我的版块增加我的书评管理及我的信息功能。
1.业务逻辑图
2.业务流程图
a. 进入书籍详情页的流程图
b. 书籍详情页 - 写书评流程
c. 书籍详情页 - 书评互动流程图
d. 我的 - 写书评流程图
e. 我的 - 书评管理流程图
f. 我的 - 我的消息管理流程图
3.页面流程图
当跳转页面时,若网络异常,均toast提示:无网络,请检查网络设置;
四、功能概述
交互设计&原型图

五. 考核指标和计算方法
1. 本次需求需要统计的指标
写书评主要路径:
书籍详情页 - 进入评分页 - 发表书评;
我的 - 我的书评 - 进入评分页 - 选择图书 - 发表书评;
浏览书评主要路径:
书籍详情页 - 更多书评页;
互动书评主要路径:**
书籍详情页 - 点赞/转发;
书籍详情页 - 全部书评列表页 - 点赞/转发;
书籍详情页/全部书评列表页 - 书评详情页页 - 写新留言/浏览留言/回复留言/点赞留言
因此需要统计的指标:书籍详情页UV/PV; 我的书评PV/UV; 两种评分页PV/UV;发表书评成功UV; 更多书评页PV/UV; 点赞/评论/转发数;单条书评页PV/VU; 对于留言的浏览/回复/点赞数;
另外需要统计新版本日均打开次数及新版本日均停留时间;
2.计算公式:
写书评转化率 = 写书评发布成功UV / 书籍详情页浏览UV
浏览书评转化率 = 点击进入更多书评页UV/书籍详情页UV
书评互动转化率 = 点赞UV/浏览书评页UV、留言UV/浏览书评详情页UV、留言互动UV/书籍详情页UV;
用户粘性提高指标1 = (新版本日均打开次数 - 旧版本日均打开次数)/ 旧版本日均打开次数
用户粘性提高指标2 = (新版本日均停留时间 - 旧版本日均停留时间)/ 旧版本**日均停留时间
3.埋点
| 序号 | 事件 | 计数方式 | 参数 | 事件描述 | |
|---|---|---|---|---|---|
| 参数值 | 参数值范围 | ||||
| 1 | 打开书籍详情页 | 计数事件 | 进入路径 | 首页/卖书/个人书架 | 统计打开书籍详情页的用户数量(UV),并统计从不同入口进入的用户数量; 统计书籍详情页打开次数(PV),并统计从不同入口进入打开此页面的次数 |
| 3 | 打开书籍评分页 | 计数事件 | 进入路径 | 首页/卖书/个人书架 | 统计打开书籍评分页的用户数量(UV),并统计从不同入口进入的用户数量; 统计书籍评分页打开次数(PV),并统计从不同入口进入打开此页面的次数 |
| 4 | 提交书籍评分 | 计数事件 | 成功提交次数/放弃提交次数 | - | 统计成功提交的次数; 统计未输入任何内容的放弃提交次数; 统计有输入一定内容后的放弃提交次数; |
| 5 | 打开全部书评列表页 | 计算事件 | 停留时间 | - | 统计单个用户停留在全部书评页的平均时间 |
| 6 | 打开书评详情页 | 计数事件 | 进入路径 | 首页/卖书/个人书架/我的消息/我的书评 | 统计打开书评详情页的用户数量(UV),并统计从不同入口进入的用户数量; 统计书评详情页打开次数(PV),并统计从不同入口进入打开此页面的次数 |
| 计算事件 | 停留时间 | - | 统计单个用户停留在书评详情页的平均时间 | ||
| 7 | 在书评下写留言 | 计数事件 | 进入路径 | 首页/卖书/个人书架/我的消息/我的书评 | 统计单个用户在书评下写留言的平均次数; 统计从**不同入口,在书评下写留言的平均次数 |
| 8 | 给书评点赞 | 计数事件 | 进入路径 | 首页/卖书/个人书架/我的消息/我的书评 | 统计单个用户给书评点赞平均次数; 统计从不同入口,单个用户给书评点赞的平均次数 |
| 9 | 转发书评 | 计数事件 | 进入路径 | 首页/卖书/个人书架/我的消息/我的书评 | 统计单个用户给转发书评平均次数; 统计从不同入口,单个用户转发书评平均次数 |
| 10 | 回复他人留言 | 计数事件 | 进入路径 | 首页/卖书/个人书架/我的消息/我的书评 | 统计单个用户给回复他人留言平均次数; 统计从不同入口,单个用户回复他人留言平均次数 |

