:::info 💡 读书的价值,始终在于提升自己以及解决实际问题。 :::
| 书名 | 《推开法务的门》 |
|---|---|
| 作者 | 徐泰辉 |
| 状态 | 已读完 |
| 简介 | 本书围绕法务的职业选择与规划、工作思维与技能、职场情商与相处、职业风险与责任等方面,以娓娓道来的文风,生动有趣的故事,全方位描绘出法务职业的方方面面。职场锦囊、业务干货,均和盘托出。 这是一本基础入门书籍,适用于初级阶段了解行情,培养初步的工作思维与流程。 |
思维导图
用思维导图,结构化记录本书的核心观点。
读后感
正确认识法务很重要
法务是一个很常见的职业,普及面其实相当广。
- 事业单位、政府机关中从事法律事务工作的人是法务
- 审合同、打官司的是法务
说实话,一开始觉得法务有点low,这种奇妙的想法可能来源于无知,不了解这个行业的情况,读了这本书之后,
我才醒悟,重要的从来不是行业怎么样,重要的是你在行业的位置。
法务职业的优缺点
优点:
- 不离本行(法学本科硕士没白读)
- 生活和工作平衡(一般不加班)
- 收入尚可(大多年薪在15-60万)
- 进可攻,退可守(顺利可跳出,不顺利也可以考公考编,总之饿不死)
缺点:
着装方面:有要求按要求,无要求随环境。
仪容方面:发型要正式、面容要干净、不要纹身、不要重味。
怎么判断是否适合当法务?
- 性格特质。性格特别直甚至可以说是古怪的朋友可能还真不太适合做法务。
- 人际关系处理能力。如果你不擅于处理人际关系,会给自己带来很多麻烦。
- 对生活和工作的期望。法务这个职业天生对事业上没有什么野心的人比较友好。
- 对同事的要求。同行的人比要去的远方更重要。如果你与身边的同事素质和水平差距较大,虽然不至于是“夏虫不可语冰”,但要想融入公司和团队确实有客观的困难,可能会比较痛苦。
入错行成本太大了
反面例子:
身边的某法务朋友,曾在某世界五百强的美资零售企业做法务助理。这家企业在进入中国市场后因为收购中的一些遗留问题以及运营上的失误导致业务逐渐萎缩,举步维艰,我那位朋友也经历了很多困难甚至说是磨难。行业毛利本身就低,能拿出多少钱来给员工发工资、搞福利呢?法务只是个打工人。
正面例子:
我有一个法务前辈,他在2008年金融危机之后毕业,刚好赶上那个时候信托行业开始火起来,因缘际会他进入了信托行业做法务,后来他又主动从后台法务转到了前台业务。因为那几年信托行业发展迅猛,所以他个人也得到了很大的成长和提升,当然薪水奖金也不少,刚毕业没几年就靠自己在北京买了房子、车子,就连他结婚时发的喜糖都非常上档次。
好公司在哪里?
正面:
第一,这家公司在所属行业中一定是名列前茅或发展潜力巨大。
第二,这家公司的发展趋势持续向好(至少近三年它的主要经营指标都是持续向好的)。
反面:不靠谱的公司有以下几个特征(反之就是靠谱的公司)
一是公司主营业务不符合国家的产业政策。对这一类的公司,国家在政策上是约束、限制和打压的状态。比如,从事P2P类互联网金融的公司;再如,现在国内从事虚拟货币交易的公司。另外,如果遇到那些属于高污染、高耗能的公司也要慎重考虑,如纸业公司、皮革公司等。
二是公司盈利能力比较低下。那么,如何判断公司的盈利能力呢?我们可以去看它的利润率,一般的话,如果毛利率在百分之二三十就算比较高的了。像一些医疗类公司,尤其是有些医疗器械类公司,其毛利率甚至曾经达到了百分之八十以上,比如说一些做心脏支架、骨科医疗器械的公司。
三是公司在走下坡路。这个就比较难发现了,需要仔细观察这个公司发展的趋势,我们可以观察公司盈利能力的发展趋势,比如看它最近几年的净利率是否在稳步上升,是否存在对大客户的严重依赖(如果失去大客户很可能经营业绩会一落千丈),这都是比较大的风险。
四是公司没有核心竞争力。主要看以下几个方面:
- 文化优势(企业文化,即使命、愿景、价值观,下面第五点会详述)
- 品牌优势(如苹果、宝马、奔驰就有很强的品牌优势)
- 独特资源(如独特的配方、工艺、地理位置、牌照、专利、渠道、矿产等)
- 效率优势(公司的运营效率高于竞争对手,如产品或服务的客户满意度高于竞争对手)
- 强网络效应(产品或服务用户越多越好)
- 高转换成本(用户更换其他产品或服务会增加高昂的成本,也就是说,客户背叛的代价较高,比如说时间成本高、金钱花费更多或遇到的麻烦更多等)
五是公司的企业价值观、内部氛围与你的价值观及需求是否匹配。有的公司就不太尊重员工的隐私,员工入职之后会经常有花样繁多的破冰游戏,有的做得非常过火、非常三俗,让很多员工尤其是女员工都相当不适应,以至于有的员工刚经历破冰游戏就提出辞职。前段时间,某互联网大厂就因被传出有这种不尊重人的破冰游戏传统而被广大网友口诛笔伐。
怎么判断领导是不是好领导
第一,识大局、顾大体、懂趋势。简而言之,做事觉得靠谱,且有大局意识。
第二,专业能力出众。看结果。比如,他能解决在你看起来属于疑难杂症的案件或项目,并且有自己一套独特的方法论。
第三,愿意管理下属,并在下属发展上投入时间和精力。
第四,人品过硬。领导的人品同样也很重要。心性善良、敢于担责、爱护下属、乐于培养下属的人,这是最好的领导了,实乃职场稀缺品,简直可遇而不可求。
理智面对offer
出问题才临时招大佬
原有的法务或法务负责人可能会主动跟老板要求给自己招一个领导,其实这是他一种明哲保身的做法。他请老板招来一个领导,有两点意图:第一,为他顶雷;第二,展示给老板看,“你看,招来的比我经验丰富的领导都解决不了,那么你们也不要再为难我了”。在市面上,这样的公司、员工其实还不少,包括一些HR也喜欢这么操作。切记!
频繁更换法务负责人
有家曾经很知名的互联网公司,频繁更换法务负责人——这家公司的老板要求该是有多高,该是对法务有多不满意啊。要么是要求高,法务能力不足,要么就是公司决策层有问题,人待不住。
当你面临一个令你心动的法务工作机会的时候,可以在网上查一下这家公司的工商信息(如用天眼查、企查查、启信宝等)及涉诉信息,尤其关注这家公司的涉诉信息。从这些信息中你就能分辨、提炼出一些重要信息,比如这家公司目前面临的问题是哪些方面的,是劳动用工的问题,合同方面的问题,还是应收账款方面的问题。也可以用百度等搜索引擎去搜索相关资讯,还可以去一些论坛或手机App上看一些在职的或离职的员工对该企业的评价。
法务怎么深造和晋升?
关于深造:
- 读硕士、博士
- 出国读LLM、JD
- 读MBA、EMBA
- 考从业资格证
关于晋升:
关于跳槽那些事
如果作为法务的你几乎每天在工作时都打不起精神、很困惑,并且有当一天和尚撞一天钟的想法,那么你应该有一些警醒,考虑自己是否有必要做出一些改变。那么,接下来,第一个问题就是跳还是不跳的问题。
跳还是不跳?
归根结底在于你现在所在的这家公司是否满足了你心里最真切的需求。
你要仔细考虑,你目前最真切的需求是什么?
是对学习更多知识的渴望,是想得到更好的职位,是想赚取更多的薪水,是想让自己的工作和生活更加平衡一些,还是想得到公司领导更多的认可,等等。
好好考虑一下,你的核心需求到底是上面所罗列的因素中的哪个或哪些呢?
写下你的需求。然后分析哪一个是你最强的需求,而这个需求在现有的公司并没有得到满足,并因此给你造成了很多困扰。
往哪里跳?
- 行业方面,非必要,不跨行业跳。
- 公司方面,要跳槽到最符合你下一步需求的公司。
怎么跳?
第一种是通过公司的官方网站,比如像华为、阿里巴巴、腾讯,你在它们的公司官网上可以找到招聘的频道,可以看到很多人员需求及条件要求。
第二种是通过猎头。你可以把自己完整版的简历上传到猎聘网或其他招聘网站上,挂在上面保持一个激活和更新的状态。这样猎头如果看到并感兴趣就会与你联系。当然,你需要在招聘网站上屏蔽自己所在的公司,不要让公司的HR或领导看到,因为如果被他们看到了,他们会觉得你一定是有跳槽的想法,要不然为什么把简历挂在上面?
第三种是靠熟人、朋友的推荐。随着我们年龄的增长,尤其是过了三十五岁以后,如果再要跳槽,熟人、朋友的推荐是最主要、最靠谱的途径。
跳槽的时间问题
- 一般在一个公司至少得工作三年,尽量少跳槽,多兼职。
- 最好的时间段是年后,因为一般大家即使想跳槽,也是等拿到年终奖之后再行动,故此,年后很多职位都会空出来。第二个时间段仅次于年后,是每年的九月和十月,猎头管这个时间段叫作“金九银十”。
跳得不好该怎么办
我认为这种情况下自己先不要盲目地下结论,认为这家公司又是一个不好的公司,甚至准备赶紧收拾包袱再次跳槽。千万不要这样,因为就像我说的,如果跳槽都跳成恶性循环了,那么多少家公司也解决不了你自身的问题。这时要先静下心来好好思考一下,自己过去在每个岗位上跳槽的真正原因是什么,再根据这些原因反思一下,自己有哪些做得不对的地方和可以提升的空间,然后再看一看在这家公司现有的条件下,如何去改正自己的这些缺点,以便让自己在这家公司走得更远。
法务怎么转型?
法务转型做管理
一是从本部门出发去切入其他部门的管理。因为一些法务本身在公司就可能是董事长秘书或董事长办公室主任,有较多的参与公司治理活动的机会,比如组织、安排“三会一层”[插图]的定期会议。如果是较大规模的公司,法务会有应对监管层以及相关政府机关的一些文件起草工作,其实这些已经很接近管理了。如果想从事管理工作,除了对自身所属的法务部门很了解,你应该对公司内其他部门[插图]的运作和工作也很了解,在工作中要有培养自己综合能力的意识。比如,我前面提过的大型平台的法务负责人,如果再升一步,他可能会兼管人事、行政、法务等职能部门。当然,也不排除有的法务愿意去做销售或运营的事情。
二是如果你已经做到公司法务的负责人了,那么基本上公司每次召开业务经营会或例会,你也都是要列席会议并且以发表专业意见或建议的方式来参与决策,而这其实也是一种管理。
法务转型做业务
因为法务的工作其实很贴近业务,经常需要审阅、起草业务的重要合同并且把控业务的风险。在一些大的平台(如某互联网巨头公司),法务甚至对业务有否决权。很多公司业务人员变换得比较频繁,新来的业务同事都不太了解业务实际情况,甚至一些业务人员入职之后发现自己竟然还没有法务人员更了解业务。的确,资深的法务不但会把业务模式摸索得很清楚,学习得很透彻,还能给新来的业务人员讲清楚来龙去脉。这样的法务人员由于深刻了解业务运行的流程以及风险点,还是比较容易转型做业务的。
法务转型去做律师
法务转型去做律师肯定是不能随便转的。一般情况下,做律师所从事的方向肯定要与你以前做法务时的方向是高度相关的,甚至是相同的方向和领域,这样你以前做法务时所积累的知识、经验、人脉才不会白费。否则你在三十岁或四十多岁才出来,做的事情与以前做的事情又毫不相干,那你的竞争力何在呢?!很可能你的竞争力还不如刚毕业的大学生,毕竟人家更有热情,比你还能加班熬夜,要的薪水还更少。所以,转型之前一定要规划好自己的方向。
法务转型做律师最大的困难是收入不稳定。不像做法务时公司每个月定时给你发工资,除了做授薪律师之外,做律师一般刚开始的几年收入都是不稳定的,故此很可能会在收入上“饥一顿,饱一顿”。
考公务员
还有一种选择是从法务转型去做公务员(包含检察官和法官)。有的法务朋友选择去参加国家相关考试,经过层层选拔后进入了公务员队伍。但是公务员考试一般有年龄限制(一般是三十五岁),过了这个年龄就没有报考的机会了。此外,公务员选拔考试竞争之激烈堪比高考。
成为高校教师
尽管做高校教师比较有社会地位,但你同时也要意识到做高校教师从收入的角度确实不如做律师。当然,这要看个人的选择,因为有的朋友确实对学术研究和教学非常感兴趣,并以此为终生志向,那么从法务转型去做高校教师,无疑是更符合他需求的选择。
其他
有的法务朋友因为在公司里接触领导的机会比较多,后来做了公司的证券事务代表或董秘,甚至有的摇身一变去了券商。我有一个师妹,她在硕士毕业之后先去公司做了法务,后来因为金融行业当时比较火(尤其是新三板),她对券商产生了浓厚的兴趣,想去券商前台做业务(她不想去券商里也做法务),然后她果然找到了国内某券商业务前台的岗位并顺利入职。我身边还有一些法务朋友转型做了公司HR,还有的法务朋友内部创业,或者彻底独立出来,成立了法律咨询公司,让我看到了更多的法务转型的可能性。
法务的日常工作
参加业务会议
例如参加甚至组织公司重要的会议。法务一般参加的比较重要的会议是公司日常的业务经营会。法务负责人一般会代表法务部出席业务经营会,给公司的经营决策提供法务支持甚至是参与决策。
需要注意什么:
- 开会前要与业务同事、公司领导事先进行充分沟通,不要把所有的问题都拖到去业务经营会上讨论。
- 要对业务同事可能的“甩锅”行为做预先准备。每次会前一定要做好准备,充分考虑会议上可能出现的情况。
- 如果业务同事或其他部门的同事对法务工作有无理的要求或过分的言辞,也要当场有分寸地坚决予以批驳。
- 在参加业务经营会时,一定要把领导和其他业务同事对法务工作的要求记清楚,如果事情并不如领导或业务同事想象的那样简单(大多时候如此),一定要适时进行提示,降低他们的预期,否则没准法务部门的噩梦就要开始了。
- 除现场不宜公开讨论或需要很长时间讨论的情况外,一定要在会上明确提出需求,不要拖到其他时间。
企业的设立、变更、注销
企业的设立、变更、注销,以及生产经营过程中的许可证审批,现在都可以在各地政务服务网上查询具体的事项办理指南,相当方便。设立登记
内资股份有限公司设立登记,可以线上办理也可以线下办理,指南页还附有具体流程图,具体如下:
内资股份有限公司设立登记办事指南.pdf
可以自行办理,也可以委托中介机构代为办理,具体中介机构可以百度搜索或者是微信搜索查询,甚至可以先联系各地政务服务中心咨询常见的中介代办公司。(注:图例仅为随机百度搜索结果,非推荐)
需要注意的细节:
- 公司名称。根据《企业名称登记管理规定》,公司名称应当由行政区划名称、字号、行业或经营特点、组织形式四个部分组成。在公司名称选取方面,法务应该征求公司主要领导的意见,按照以上组成部分进行设计,同时,需要事先给领导打个预防针,尽量多起几个名,核心的名称最好要四个字,因为两个字的名字极易因重名而导致核名不成功。
- 注册资本。从2014年3月1日起,除27个特殊行业外,公司注册资本实缴登记制改为认缴登记制,并取消注册资本最低限额和验资。尽管如此,这可不意味着注册资本可以随便写,因为认缴制不意味着注册资本可以“只认不缴”,而是应当在认缴期限以内缴纳完注册资金,并且应以认缴的出资额为限承担相应责任。
- 注册地址。设立公司时尽量不用虚拟地址,比如房地产公司、餐饮服务公司,如果注册的是虚拟地址,在市场监管机关进行实地核查时,被发现不是实地经营,会被列入经营异常名录
- 股东人数。有限公司的股东人数不能超过50人,不建议股东过多,因为会影响公司决策效率。如果是为了员工持股,建议设立员工持股平台,避免出现将核心员工全部作为公司股东的情形。
- 股权结构。在股权结构设计方面,法务一定要发挥自己的专业性,为公司保驾护航。有的公司股东平均分配股权(如工商登记注册股权各占50%),导致公司股东会无法形成决议,使公司的经营陷入僵局。
- 公司章程。法务一定要对照以往公司的投资协议、股东协议等文件认真起草公司章程,不能随便使用市场监管机关提供的甚至是网上随便拷贝来的模板。否则,如果一些重要条款表决权以及分红事项等约定未能体现在章程中,很有可能出现公司章程与投资协议、股东协议约定相冲突的情形。在实践中,公司控制权争夺战频频发生,公司章程往往会成为决胜利器,所以务必重视。
变更登记
需要注意的细节:
- 在公司的名称、住所、经营范围、营业期限、类型、股东或股权、注册资本、法定代表人发生变化的情况下,需要依法及时做变更。
- 公司董事、监事、经理发生变动的,或者是公司章程修改未涉及登记事项的,要及时做备案。
- 公司未及时完成变更登记或备案的,不但会面临罚款(虽然罚款金额不是很高,但是在工商信息上就算有劣迹了),而且严重情况下甚至会被吊销营业执照。
- 要定期查询公司的变更登记情况,实务中发现部分公司因内部管理不规范或者是恶意串通,出现董监高伪造签名以及其他变更材料进行虚假登记的情况,利害关系人发现虚假登记的情况,要及时维权。
- 注册地址与实际经营地不一致给公司经营异常,严重情况下甚至会被吊销营业执照。
注销登记
注销需要注意的细节:
- 公司注销一般涉及税务注销、市场监管注销、社保注销、海关注销、公积金注销等方面
- 如果公司的税务、工商方面无异常,可以走简易注销流程,一般申请注销后在网上公示20日,就可以去现场办理注销了。如果是被市场监管列为异常的情况,要走一般注销流程,需要在网上公示45日,方可办理注销。
合规管理
所谓“合规”中的“规”,是指法律规定(甚至包括他国法律、国际条约等)、政策、监管机关的要求以及公司内部制度的规定,而“合规”就是为了保证公司的业务经营行为符合上述规定及要求。
简而言之,合规,是明确“高压线”/“红线”,规范业务行为,避免出现重大违法,重大风险。
对于任一主体而言,一般的合规工作主要是围绕资质合规、行为合规、资产合规三个方面,其中公司的资质合规主要是经营范围,政府部门、事业单位的资质合规主要是职能范围;而行为合规是一个宽泛的概念,可以是指公司商谈签约的业务行为,签订合同或者协议等是常见的标志,也可以是政府部门履行职能的行为,出具决定书或者公文是常见的标志;而资产合规是可以是对有形的动产不动产,也可以是对无形的知识产权的关联。
而对于某些特殊的主体或者在某些特殊的领域,对合规工作有这更细的划分,如政府部门除了一般合规工作外,还需要对反贪污贿赂、投诉、申诉、举报等有特殊的合规要求;又如大型公司还需要对反洗钱、反垄断、企业家涉刑、进出口管制、数据隐私保护等等有有特殊的合规要求。
合规管理的内容太多,在此只是做一个罗列。
值得一提的是合规的思路,按照思维导图的顺序进行审查,查漏补缺。
合同管理
合同起草
第一点,懂背景。就是一定要弄清业务同事的真实需求、商业模式和交易结构,这是最基本的。
第二点,抓重点。通过反复沟通,列出业务最关注的那些关键性的条款,并且用法言法语把它们描述出来,这些就是整个合同中的核心条款了。
第三点,搭框架。最方便的就是直接找合同模板
- 一是业务同事提供。
- 二是如果业务同事也确实没有模板,那么你可以求助于其他的法务同事或律师。
- 三是如果其他法务同事、律师也没有,可以参考法律出版社出版的《中国合同库》系列丛书以及“法天使”网站上的合同范本(上面的合同不仅较为专业,而且对合同的一些重要条款还有解释,不过需要付费)。
- 四是如果实在找不到模板,就只能自己去草拟了,可以找一份性质与我们想要做的交易最相近的合同,然后以它为蓝本进行修改。
合同基本框架:
第四点,格式化。
- 内容方面:
- 言辞语句风格要严谨简洁,非必要不用文绉绉的法律术语,最好是小白都看得懂。
- 第四点,套模板。入模子就是你要把之前跟业务同事确认好的关键性条款放到已经有的最合适的模板内,要反复审查替换后的条款与原有的其他的条款之间有无冲突或不一致之处。
- 格式方面:检查有无错别字以及调整好序号、字体、字号、字间距、标点符号等。
合同审核
合同审核步骤
合同审查清单
01. 股权转让合同(非大型收购)审查清单.docx
02. 一般出资协议(内资)审查清单.docx
03. 股权代持or委托持股协议审查清单.docx
04. 有限合伙企业合伙协议审查清单.docx
05. 一般承揽合同(提供实物成果)审查清单.docx
06. IP委托制作(视频、音频)类合同审查清单.docx
07. 软件技术开发合同审查清单.docx
08. 融资租赁买卖合同审查清单.docx
09. 广告代言合同审查清单.docx
10. 广告发布合同审查清单.docx
11. 劳动合同审查清单.docx
12. 培训服务期协议审查清单.docx
13. 个人劳务承揽(兼职、顾问)协议审查清单.docx
14. 保密协议(单位与员工)审查清单.docx
15. 协商解除劳动关系协议审查清单.docx
16. 离婚协议审查清单.docx
17. 特许经营(许可加盟)合同审查清单.docx
18. 民间借款合同审查清单.docx
合同归档
第一,纸质版合同原件的归档。先在纸质合同登记表、电子版合同登记表中做上标记,然后把原件进行扫描并将扫描件存入已经设置好的电脑文件夹中,最后将合同原件按规则放置在文件柜相应的文件夹里。
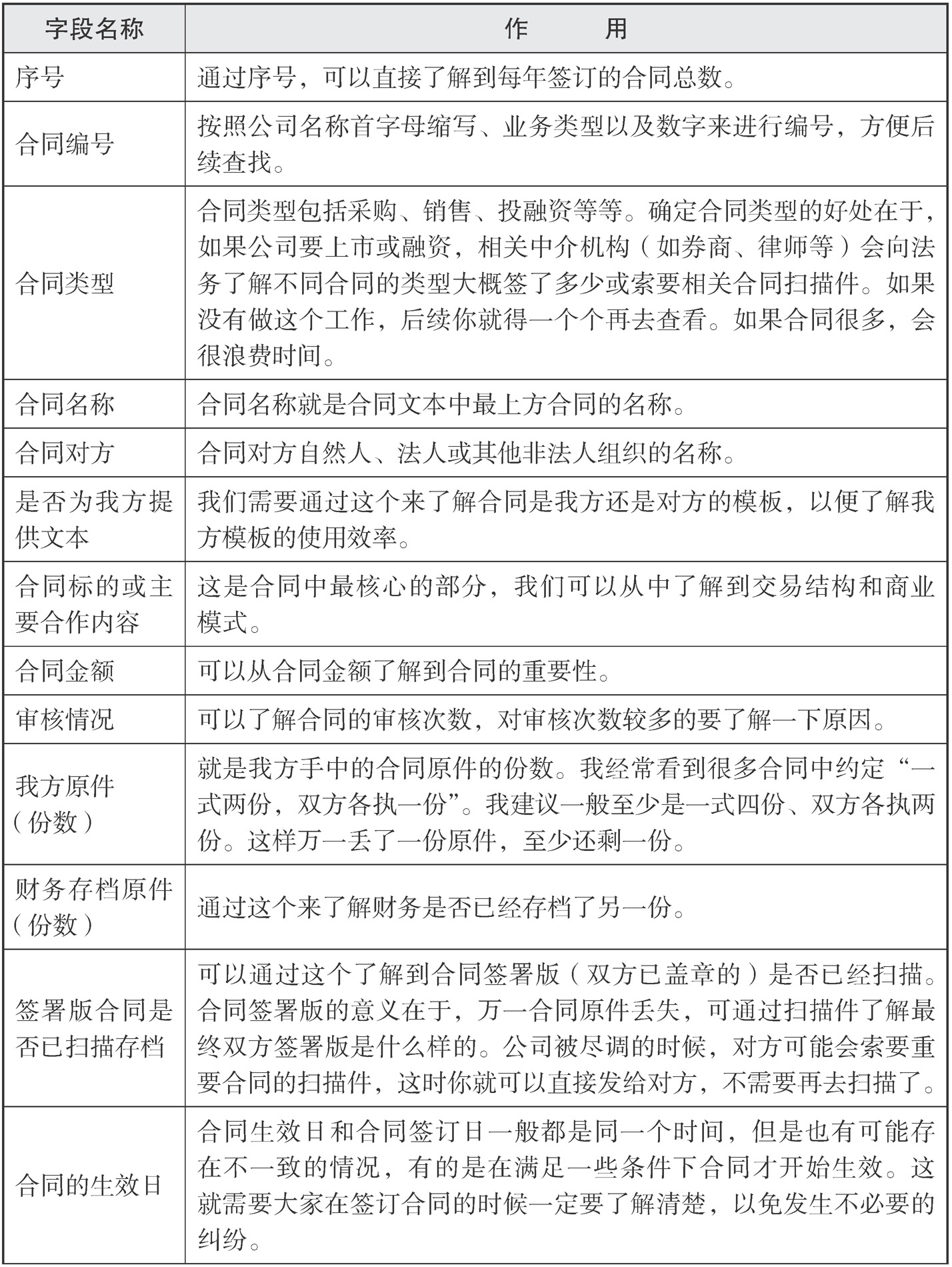
第二,合同管理台账字段说明:

合同管理台账模板(简化版,未完全按照上述字段)
合同管理台账(模板).xlsx
第三,合同借阅登记合同借阅登记表(模板).xlsx
诉讼事务
如何快速切入,较快积累诉讼相关的知识和经验呢?
- 其一,学习《民事诉讼法》及其司法解释,以及最高人民法院的一些法官出版的对《民事诉讼法》的理解适用与实务指南相关书籍。
- 其二,学习一些律师写得比较好的实务著作,如《实习律师指南》(薛晓蔚著,法律出版社2020年第3版)。该书虽说名为实习律师指南,但对诉讼工作写得很具体、详细,对法务同样具有实操指导意义和价值。
- 其三,通过专业网站学习。主要有两个网站:
- 中国庭审公开网(http://tingshen.court.gov.cn/)
- 中国裁判文书网(https://wenshu.court.gov.cn/)
- 其四,向律师学习,既包括本公司外聘的律师,又包括对方的律师。有些律师会在公众号或者博客上发布自己的一些经验文章甚至是宣传自己研发的法律产品,值得学习分析问题的思路以及形成并宣传自己法律产品做法。
关于起诉 - 我方为原告
- 首先,要了解清楚对方的情况。被告、第三人准确名称、住所地、联系方式
- 在对方侵权的情况下,要弄清侵权情况(取证)、侵权后果、对方的偿付能力等。
- 如果是对方违约的情况(尤其是清收对方应收账款的情况),要摸清楚对方的偿债意愿(愿不愿意还)与偿债能力(能不能还、能还多少)。
- 其次,要明确诉讼请求以及主张的事实和理由。
- 再次,是明确管辖法院、诉讼期限、起诉流程。前两者是有法律依据可循,属于知识点的运用,而起诉的流程,因实务中各地的法院立案都不完全一致,特别是现在线上立案和线下立案并行,但部分地区实际上线上线下有时间差,要熟悉立案庭的运行规律以及不同法院法官之间收案的基本规律。起诉最难的是立案,连程序都没开始,后续维权无从谈起。
- 再次,要提前熟悉了解审理法官的习性,庭审公开网真的非常好。
- 最后,诉讼是纠纷解决的其中一种途经,有时候起诉只是一个谈判的筹码。核心是解决问题。
补充一些起诉的资源:「流程」广州市法院诉讼指引(2019).pdf
广州各法院通讯录(截止2021年3月).pdf
02-广州各区法院工作人员联系表.xlsx
深圳法院通讯录(更全版).xlsx
广州各法院周五立案情况表.pdf
「流程」广东法院线上立案流程.docx
关于应诉 - 我方为被告或者第三人
相关资料
可通过“⌘+K”插入引用链接,或使用“本地文件”引入源文件。
