给你两个 非空 的链表,表示两个非负的整数。它们每位数字都是按照 逆序 的方式存储的,并且每个节点只能存储 一位 数字。
请你将两个数相加,并以相同形式返回一个表示和的链表。
你可以假设除了数字 0 之外,这两个数都不会以 0 开头。
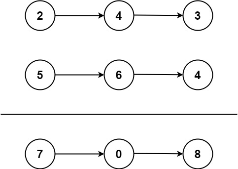
示例1:
输入:l1 = [2,4,3], l2 = [5,6,4] 输出:[7,0,8] 解释:342 + 465 = 807.
示例2:
输入:l1 = [0], l2 = [0] 输出:[0]
示例3:
输入:l1 = [9,9,9,9,9,9,9], l2 = [9,9,9,9] 输出:[8,9,9,9,0,0,0,1]
提示:
- 每个链表中的节点数在范围 [1, 100] 内
- 0 <= Node.val <= 9
- 题目数据保证列表表示的数字不含前导零
来源:力扣(LeetCode)
链接:https://leetcode-cn.com/problems/add-two-numbers
著作权归领扣网络所有。商业转载请联系官方授权,非商业转载请注明出处。
栈解法
/*** Definition for singly-linked list.* class ListNode {* val: number* next: ListNode | null* constructor(val?: number, next?: ListNode | null) {* this.val = (val===undefined ? 0 : val)* this.next = (next===undefined ? null : next)* }* }*/function addTwoNumbers(l1: ListNode | null, l2: ListNode | null): ListNode | null {const s1 = [], s2 = [];let carry = 0, head = null, curr = null;while(l1 !== null) {s1.push(l1.val);l1 = l1.next;}while(l2 !== null) {s2.push(l2.val);l2 = l2.next;}while(s1.length !== 0 || s2.length !== 0) {let sum = carry;if (s1.length !== 0) {sum += s1.shift();}if (s2.length !== 0) {sum += s2.shift();}const node = new ListNode(sum % 10);carry = Math.floor(sum / 10);if (curr === null) {curr = node;head = curr;} else {curr.next = node;curr = curr.next;}}if (carry !== 0) {const node = new ListNode(carry);if (curr === null) {curr = node;head = curr;} else {curr.next = node;curr = curr.next;}}return head;};
