项目进度管理包括为管理项目按时完成所需的各个过程。
项目进度计划(Schedule)说明了项目如何以及何时交付项目范围中定义的产品、服务
和成果。
创建 WBS 最底层得到的是工作包,但是为了更好的估算活动持续时间和活动成本。把
最底层的工作包继续分解,就得到活动。活动,是工作、是个动词,是指完成工作包所要从
事的工作,这叫 6.2 定义活动;
得到了一系列的活动之后,把这些活动排列顺序,先做什么、后做什么。这叫排列活动
顺序。6.3 排列活动顺序;
用不同资源来执行活动,所需要的时间是不一样,比如用一个高级资源和用中级资源,
效率不同、时间长短肯定不同。这叫 6.4 估算活动持续时间;
有了顺序、资源、时间这些,可以制定出一份详细的进度计划了,接下来 6.5 制定进度
计划;
制定进度计划过程会得到一个输出:进度基准。下一过程就是对进度基准进行管理,6.6
控制进度;
定义活动
1、定义:识别和记录为完成项目可交付成果而采取的具体行动。
创建 WBS 得到的是工作包,将工作包继续往下分解得到活动,以便更好地对项目工作
进行估算、进度规划、执行、监督和控制。
2、定义活动的工具:分解。
定义活动得到的是活动,活动是工作、不是可交付成果。让团队成员参与分解,有助于
团队投入(buy-in)。PMI 理念是鼓励干系人参与。
3、定义活动的工具:滚动式规划。
滚动式规划是一种渐进明细的方法,近期的要完成的工作规划的详细一些,而远期的工
作规划的粗略一些。
拿工作包“机票”举例,定义活动得到 4 个活动:注册、登录、网上订机票、付费。
注册、登录、网上订机票,这三个活动很明确,我知道怎么去执行,可以往下分的再细一些。
付费,不知道具体怎么操作,究竟是用储蓄卡?是用信用卡?是 x 信?还是 xx 宝付款?
那就规划的粗略一些。
4、定义活动的输出:活动清单
是一份包含项目所需的全部进度活动的综合清单;比如注册、登录、网上订机票、付费
这个就是活动清单。
包括每个活动的标识及工作范围详述,使项目团队成员知道需要完成什么工作;
活动是工作,不是可交付成果。
5、定义活动的输出:活动属性
活动属性是指每项活动所具有的多重属性,用来扩充对活动的描述。
6、定义活动的输出:里程碑清单。
里程碑清单:是一份清单,列出了所有里程碑,指明了每个里程碑是强制性的,还是选
择性的。
里程碑是重要的时间点或事件,持续时间为 0。
特别注意:里程碑,是重要的时间点、
是一个时刻,**不是可交付成果**。
排列活动顺序
1、过程定义:识别和记录项目活动之间的关系的过程。本过程旨在将项目活动列表转化为图表,作为发布进度基准的第一步。
过程作用:定义工作之间的逻辑顺序,以便在既定的所有项目制约因素下获得最高的效率。
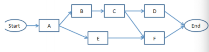
2、排列活动顺序的工具:紧前关系绘图法 PDM
又叫活动节点法(AON)、单代号网络图、前导图法等。节点表示活动、箭头表示逻辑关
系,包括了 4 种逻辑关系:完成-开始 FS,开始-开始 SS,完成-完成 FF,开始-完成 SF。
最常用的是:完成-开始 FS。
3、排列活动顺序的工具:确定和整合依赖关系
四种依赖关系:强制性依赖关系、选择性依赖关系、外部依赖关系、内部依赖关系。我们把“做丝瓜炒蛋”作为一个项目,来解释四种依赖关系:
1)先去菜场买丝瓜、才能把丝瓜洗干净。这是强制性依赖关系:是指要做的工作中固
定的依赖关系,与客观限制有关,也称为硬逻辑。
2)要做这道菜却没有鸡蛋,可以选择去菜场直接买鸡蛋回来,也可以选择等自家养的
鸡下蛋。大部分人的最佳实践是直接去菜场买蛋回来。这是选择性依赖关系:是指由项目团队确定的,也称为首选逻辑、优先逻辑、软逻辑。
3)材料准备齐全,但是做菜时必须等灶台通了煤气才能做。这叫外部依赖关系:是指项目活动与非项目活动之间的依赖关系,项目团队无法控制。
4)洗丝瓜、切丝瓜、炒丝瓜和蛋。这是内部依赖关系:是指项目活动之间的紧前关系。
4、排列活动顺序的工具:提前量与滞后量
提前量是超前时间,紧后活动可以提前的时间量。
滞后量是等待时间,紧后活动需要推迟的时间量。比如挖坑 3 天后,才来种树。表现
为:FS+3,+3 就是滞后量,是推迟时间量。
两个活动间才有提前量与滞后量,一个活动没有提前量与滞后量,只有时差。
5、排列活动顺序的输出:项目进度网络图
没有时间刻度、没有持续时间,只表示活动间的逻辑关系的“纯逻辑图”。
估算活动持续时间
1、过程定义:根据资源估算的结果,估算完成单项活动所需工作时段(period)数的过程。
过程作用:确定完成每个活动所需花费的时间量,为制定进度计划过程提供主要输入。
2、估算活动持续时间的常用工具:类比估算
1)属于专家判断的一种。
2)参考过去项目历史数据,估算本项目。
3)在早期信息不足时使用,是一种粗略的估算方法,是一种自上而下的估算方法。
4)优点:成本低、比较快。缺点:准确率不高。
3、估算活动持续时间的常用工具:参数估算
利用历史数据之间的统计关系和其他变量估算,涉及计算公式。
类比估算与参数估算两者相比:
共同点,都是要参考历史数据的。
不同点,参数估算涉及每单位、变量、计算公式等。比 类比估算准确。
4、估算活动持续时间的常用工具:三点估算
考虑估算中的不确定性和风险,提高估算的准确性。
基于三点的假定分布计算出期望持续时间,并说明期望持续时间的不确定区间。最乐观、
最悲观、最可能,估算出来是一个区间,一种概率,并不是确定的 100%。
根据公式计算出期望值,也叫均值,表示 50%的概率完成活动的时间。
1)基于贝塔分布,这个概念源自计划评审技术(PERT):
给出三个值,最乐观、最可能、最悲观,期望值/均值=(乐观+4最可能+悲观)/6,
标准差=(悲观-乐观)/6,在统计学中标准差是西格玛,代表是距离期望值的偏差
2)基于三角分布
期望值/均值=(乐观+最可能+悲观)/3
语雀内容
5、估算活动持续时间的常用工具:自下而上估算
自下而上估算是一种估算项目持续时间或成本的方法,通过从下到上逐层汇总 WBS 组
成部分的估算而得到项目估算
6、估算活动持续时间的常用工具:储备分析
考虑进度风险应对不确定性,也叫做缓冲。
估算时间需要考虑进度方面的不确定性和风险,不能把基准时间定的太死,需要预留出
一段“缓冲”,这一段缓冲时间也纳入进度基准中,缓冲叫做应急储备(又叫做时间储备或缓冲时间)。
应急储备用来应对“已知的未知”风险,PM 可以直接支配,包含在进度基准中。 随着
项目信息越来越明确,可以动用、减少或取消应急储备。
管理储备用来应对“未知的未知”风险,不包含在进度基准中,需要管理层的批准才可动用。
7、估算活动持续时间的常用工具:*决策之举手表决
举手表决(Fist to Five)是从投票方法衍生出来的一种决策形式,常用于敏捷项目中。
紧握拳头:不(紧握的拳头是不赞成一致意见的方式)
1 根手指:我非常担心。
2 根手指:我想讨论一些小问题。
3 根手指:我不完全同意但我可以接受意见通过而不须进一步讨论。
4 根手指:我认为想法不错且愿意为其工作。
5 根手指:想法棒极了,执行时我愿意带头。
制定进度计划
定义:分析活动顺序、持续时间、资源需求和进度制约因素,创建项目进度模型。
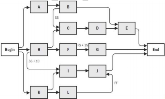
1、制定进度计划的工具:关键路径法 (CPM)
这个方法不考虑资源限制,用网络路径顺推、逆推分析,计算出所有活动的最早开始、
最早结束、最晚开始和最晚结束。找出路径最长的来确定项目最短的工期。
关键路径是项目中时间最长的活动顺序,决定着可能的项目最短工期。一个项目可能存
在多条关键路径,多条关键路径意味着项目风险增加。
总浮动时间(Total Float):总时差,是某活动可以从最早开始时间推迟或延误的时间,
该延误时间不至于延误项目完工日期或违反进度制约因素。正常情况下,关键路径的总浮动
时间为零。
自由浮动时间(Free Float):自由时差,不影响后续活动最早开始时间的前提下,活
动可以被推迟开始的时间。
滞后时间,两个活动之间的等待时间;而时差是单个活动的机动时间。
下活动的表示方法
关键路径计算图示例
语雀内容
练习题
1、项目经理被任命管理一个为期多年的项目。在创建工作分解结构(WBS)过程中,项目
团队无法分解将在项目后期发生的某些阶段。项目经理应该怎么办?
A. 适当的时候,开展滚动式规划
B. 回到需求收集阶段
C. 为这些阶段预估 WBS 分解
D. 减少项目范围
2、当项目进入执行阶段时,项目经理了解到团队成员在没有变更范围的情况下,加班进行
预期之外的工作。出现这种情况的最大可能原因是什么?
A. 工作分解结构不充分
B. 沟通管理计划不明确
C. 活动持续时间估算不准确
D. 资源计划差
3、在项目正式结束时,项目团队与指定利害关系者会谈,对移交计划进行审查。利害关系
者称,应额外设置一个阶段,在接收产品前为他们提供更多的时间和知识。若项目设置该阶
段,则项目团队应审查哪一个文件?
A. 项目范围说明书
B. 项目人员配备计划
C. 风险登记簿
D. 进度基线
4、项目经理创建了工作分解结构(WBS)和 WBS 词典。应该使用下列哪一个因素来确定工
作包详情和层次?
A. 自上而下法
B. 项目的复杂性
C. WBS 结构的格式
D. 单个的工作组成部分
5、在项目实施阶段,指导小组成员抱怨一项主要需求尚未纳入项目范围。这种情况由下列
哪一项导致?
A. 工作分解结构尚未完成
B. 没有考虑所有利害关系者的利益
C. 问题日志尚未完成
D. 项目范围说明书尚未定稿
6、项目经理要求团队成员使用这四种主要类别:计划、分析、设计和测试,来创建工作分
解结构。
这些类别应如何嵌入工作分解结构中?
A. 活动层次
B. 工作包层次
C. 第二个分解层次
D. 第一个分解层次
7、获得干系人的信息之后,项目团队确定了项目范围。若要继续项目,项目经理下一步应
该做什么?
A. 将任务分解成可管理和可衡量的部分
B. 制定项目进度表
C. 估算活动工期和资源需求
D. 估算项目成本
8、项目 X 在公司的项目组合管理系统中属于最高级别的项目,项目经理希望澄清项目范围。项目经理首先应该怎么办?
A. 通过利用文件记录哪些属于范围之内,以及哪些属于范围之外,来管理范围的实际水平
B. 利用帕累托方法,来确定最受欢迎的意见,并在下个阶段评估这些意见
C. 根据干系人的确定和影响水平,给干系人排名,并允许排名最高的干系人来设定范围
D. 利用专业判断来编写工作说明书
9、工作说明书规定明确,且所有可交付成果均已提前接受。然而,客户对产品不满意。
对项目经理而言,这意味着合同出现哪种情况:
A. 无效
B. 作废
C. 已完成
D. 违约
10、项目经理收到一封来自职能经理的电子邮件,说明上一件工作已经完成,并完成测试和
开始使用。项目经理首先应该怎么做?
A. 执行采购审计
B. 更新项目基准和采购计划
C. 获得客户的验收
D. 解散项目团队,为另一个项目工作
11、在用户对项目可交付成果开展验收测试时,客户发现其中一个关键功能未被识别。
项目经理下一步应该与客户审查哪一项?
A. 职责分配矩阵(Responsibility Assignment Matrix)
B. 项目范围说明书(Project Scope Statement)
C. 质量管理
计划
D. 需求追溯矩阵(Requirements Traceability Matrix)
12、若要管理项目的范围蔓延,项目经理应该:
A. 与项目发起人一起审查变更请求
B.设立变更控制委员会
C. 实施风险管理计划
D.执行项目绩效审查
13、项目范围说明书包括一项假定内容,即由分包商在选定日期支付一个关键子系统。在预
定支付前一个月,分包商告知项目经理无法提供指定子系统。他们可提供一个界面不同的类
似子系统。项目经理超时工作,以适应新界面。
为了更新范围说明书以添加额外工作,项目经理应具备哪些资料?
A. 项目章程
B. 获批的范围变更申请
C. 纠正措施建议
D. 用以评估项目变更量的项目评估
14、变更控制委员会批准了项目范围内的一个变更。
项目经理接下来应该怎么办?
A. 更新项目管理计划
B. 与项目团队沟通
C. 签发变更请求
D. 结束项目阶段,审查项目范围
15、项目里程碑清单是?
A. 由每个干系人生成的
B.所有项目活动的一系列工期
C.进度基准
D.所有里程碑,包括强制的和可选的
16、项目经理应在何时采用滚动式规划法? 、
A. 当无法通过其他方式进行规划时
B. 当工作相关信息有限时
C. 在所有资源均已识别后
D. 当工作分解结构不够详尽时
17、三位专家对项目的工期提出了各自的预测结果,分别为 7 天、8 天、15 天。根据 PERT
法,预计工期为多少?
A、7 天
B、9 天
C、10 天
D、12 天
18、一项活动属于关键路径的一部分。它的完工对于主要可交付成果的验收至关重要。项目
经理应该使用下列哪一个工具来提高利用有限历史数据估算工期的准确性?
A、PERT
B、石川图法
C、类比估算
D、参数估算
19、一个已识别的项目风险发生,项目经理实施了风险管理计划中的应对措施。这将为两个
项目路径中的其中一个增加五天时间,但这两个项目路径都不在关键路径上。应对措施所影
响到的路径总浮动时间有四天。项目将延迟几天?
A.0
B.1
C.4
D.5
