数据结构与算法

白天 夜间 首页 下载 阅读记录
  我的书签   添加书签   移除书签

常见排序算法汇总(待补充)

浏览 98 扫码 分享 2023-11-23 22:37:43
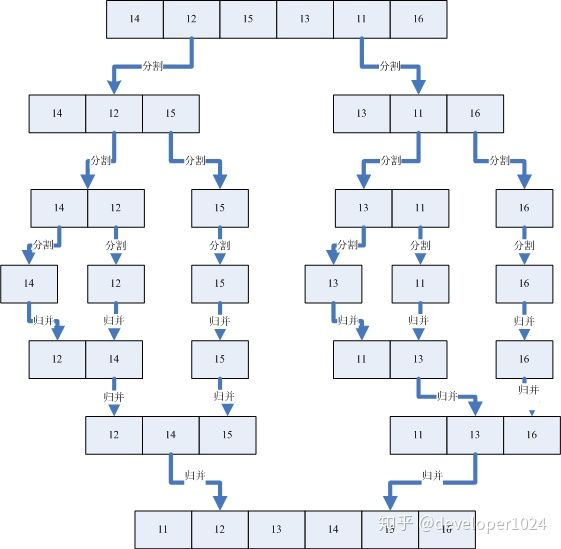
  • 1、归并排序

    1、归并排序

    常见排序算法汇总(待补充) - 图1

    若有收获,就点个赞吧

    0 人点赞

    上一篇:
    下一篇:
    • 书签
    • 添加书签 移除书签
    • 复杂度分析(大O)
    • 数组 & 链表
    • 栈 & 队列
    • 哈希表
      • 哈希表的实现(公司内分享)
    • 二叉树
      • 二叉树简介(Binary Tree)
      • 刷二叉树导图
    • 递归(Recursion)
    • 常见排序算法汇总(待补充)
    • LRU缓存淘汰算法的实现
    • 分治算法
    • 回溯算法
    • 贪心算法 & 哈夫曼编码
    • 动态规划算法
    • 堆排序
    暂无相关搜索结果!

      让时间为你证明

      展开/收起文章目录

      分享,让知识传承更久远

      文章二维码

      手机扫一扫,轻松掌上读

      文档下载

      请下载您需要的格式的文档,随时随地,享受汲取知识的乐趣!
      PDF文档 EPUB文档 MOBI文档

      书签列表

        阅读记录

        阅读进度: 0.00% ( 0/0 ) 重置阅读进度

          思维导图备注