- 1、安装要求
- 2、准备环境
- 3、开始搭建
- 系统初始化">3.1、系统初始化
- 关闭防火墙">3.1.1、关闭防火墙
- 关闭 selinux">3.1.2、关闭 selinux
- 关闭 swap">3.1.3、关闭 swap
- 设置主机名">3.1.4、设置主机名
- 3.1.5、在master添加hosts
- 将桥接的 IPv4 流量传递到 iptables 的链">3.1.6、将桥接的 IPv4 流量传递到 iptables 的链
- 时间同步">3.1.7、时间同步
- 3.2、部署 Etcd 集群
- 3.3、安装 Docker
- 3.4、部署 Master Node
- 3.5、部署 Worker Node
- CNI 网络">3.6、部署 CNI 网络
- 3.6.1、下载解压二进制文件
- CNI 网络">3.6.2、部署 CNI 网络
- 3.7、授权 apiserver 访问 kubelet
- 3.8、新增加 Worker Node
- 系统初始化">3.1、系统初始化
1、安装要求
在开始之前,部署 Kubernetes 集群机器需要满足以下几个条件:
(1)一台或多台机器,操作系统 CentOS7.x-86_x64
(2)硬件配置:2GB 或更多 RAM,2 个 CPU 或更多 CPU,硬盘 30GB 或更多
(3)集群中所有机器之间网络互通
(4)可以访问外网,需要拉取镜像,如果服务器不能上网,需要提前下载镜像并导入节点
(5)禁止 swap
2、准备环境
2.1、软件环境
| 软件 | 版本 |
|---|---|
| 操作系统 | CentOS7.8_x64 (mini) |
| Docker | 19-ce |
| Kubernetes | 1.19 |
2.2、服务器规划
| 角色 | IP | 组件 |
|---|---|---|
| k8s-master | 192.168.31.71 | kube-apiserver,kube-controller-manager,kube -scheduler,etcd |
| k8s-node1 | 192.168.31.72 | kubelet,kube-proxy,docker etcd |
| k8s-node2 | 192.168.31.73 | kubelet,kube-proxy,docker,etcd |
3、开始搭建
3.1、系统初始化
3.1.1、关闭防火墙
3.1.2、关闭 selinux
3.1.3、关闭 swap
3.1.4、设置主机名
3.1.5、在master添加hosts
cat >> /etc/hosts << EOF192.168.44.147 m1192.168.44.148 n1EOF
3.1.6、将桥接的 IPv4 流量传递到 iptables 的链
3.1.7、时间同步
3.2、部署 Etcd 集群
Etcd 是一个分布式键值存储系统,Kubernetes 使用 Etcd 进行数据存储,所以先准备一个 Etcd 数据库,为解决 Etcd 单点故障,应采用集群方式部署,这里使用 3 台组建集群,可容忍 1 台机器故障,当然,你也可以使用 5 台组建集群,可容忍 2 台机器故障。
| 节点名称 | IP |
|---|---|
| etcd-1 | 192.168.31.71 |
| etcd-2 | 192.168.31.72 |
| etcd-3 | 192.168.31.73 |
注:为了节省机器,这里与 K8s 节点机器复用。也可以独立于 k8s 集群之外部署,只要 apiserver 能连接到就行。
3.2.1、准备 cfssl 证书生成工具
cfssl 是一个开源的证书管理工具,使用 json 文件生成证书,相比 openssl 更方便使用。
找任意一台服务器操作,这里用 Master 节点。
wget https://pkg.cfssl.org/R1.2/cfssl_linux-amd64wget https://pkg.cfssl.org/R1.2/cfssljson_linux-amd64wget https://pkg.cfssl.org/R1.2/cfssl-certinfo_linux-amd64chmod +x cfssl_linux-amd64 cfssljson_linux-amd64 cfssl-certinfo_linux-amd64mv cfssl_linux-amd64 /usr/local/bin/cfsslmv cfssljson_linux-amd64 /usr/local/bin/cfssljsonmv cfssl-certinfo_linux-amd64 /usr/bin/cfssl-certinfo
3.2.2、生成 Etcd 证书
(1)自签证书颁发机构(CA)
创建工作目录:
mkdir -p ~/TLS/{etcd,k8s}cd TLS/etcd
自签 CA:
cat > ca-config.json<< EOF{"signing": {"default": {"expiry": "87600h"},"profiles": {"www": {expiry": "87600h","usages": ["signing","key encipherment","server auth","client auth"]}}}}EOF
cat > ca-csr.json<< EOF{"CN": "etcd CA","key": {"algo": "rsa","size": 2048},"names": [{"C": "CN","L": "Beijing","ST": "Beijing"}]}EOF
生成证书:
cfssl gencert -initca ca-csr.json | cfssljson -bare ca -ls *pem
可以看到:
ca-key.pem ca.pem
(2)使用自签 CA 签发 Etcd HTTPS 证书
创建证书申请文件:
cat > server-csr.json<< EOF{"CN": "etcd","hosts": ["192.168.31.71","192.168.31.72","192.168.31.73"],"key": {"algo": "rsa","size": 2048},"names": [{"C": "CN","L": "BeiJing","ST": "BeiJing"}]}EOF
注:上述文件 hosts 字段中 IP 为所有 etcd 节点的集群内部通信 IP,一个都不能少!为了方便后期扩容可以多写几个预留的 IP。
生成证书:
cfssl gencert -ca=ca.pem -ca-key=ca-key.pem -config=ca-config.json -profile=www server-csr.json | cfssljson -bare serverls server*pem
可以看到:
server-key.pem server.pem
3.2.3、部署 Etcd 集群
注意:不同版本的Etcd集群部署可能不一样,请依所使用的版本为准
以下在节点 1 上操作,为简化操作,待会将节点 1 生成的所有文件拷贝到节点 2 和节点 3.
(1)创建工作目录并解压二进制包
mkdir /opt/etcd/{bin,cfg,ssl} –p# 从 Github 下载二进制文件,下载地址:https://github.com/etcd-io/etcd/releases/tag/v3.5.4wget https://github.com/etcd-io/etcd/releases/download/v3.4.9/etcd-v3.4.9-linux-amd64.tar.gztar zxvf etcd-v3.4.9-linux-amd64.tar.gzmv etcd-v3.4.9-linux-amd64/{etcd,etcdctl} /opt/etcd/bin/
解压后,可以看到三个目录:
- etcd.service:这个是etcd的自启动文件,通过查看该文件的内容,可以知道etcd启动需要哪些配置,具体内容如下: ```bash [Unit] Description=Etcd Server After=network.target After=network-online.target Wants=network-online.target
[Service] Type=notify EnvironmentFile=/opt/etcd/cfg/etcd.conf ExecStart=/opt/etcd/bin/etcd \ —name=${ETCD_NAME} \ —data-dir=${ETCD_DATA_DIR} \ —listen-peer-urls=${ETCD_LISTEN_PEER_URLS} \ —listen-client-urls=${ETCD_LISTEN_CLIENT_URLS},http://127.0.0.1:2379 \ —advertise-client-urls=${ETCD_ADVERTISE_CLIENT_URLS} \ —initial-advertise-peer-urls=${ETCD_INITIAL_ADVERTISE_PEER_URLS} \ —initial-cluster=${ETCD_INITIAL_CLUSTER} \ —initial-cluster-token=${ETCD_INITIAL_CLUSTER_TOKEN} \ —initial-cluster-state=new \ —cert-file=/opt/etcd/ssl/server.pem \ —key-file=/opt/etcd/ssl/server-key.pem \ —peer-cert-file=/opt/etcd/ssl/server.pem \ —peer-key-file=/opt/etcd/ssl/server-key.pem \ —trusted-ca-file=/opt/etcd/ssl/ca.pem \ —peer-trusted-ca-file=/opt/etcd/ssl/ca.pem \ —logger=zap Restart=on-failure LimitNOFILE=65536
[Install] WantedBy=multi-user.target
- etcd- bin- etcd- etcdctl- cfg- etcd.conf- ssl:这里需要删除原有的,替换成我们自己上一步生成的- ca.pem- server-key.pem- server.pem<a name="C0ZAs"></a>##### (2)创建 etcd 配置文件```bashcat > /opt/etcd/cfg/etcd.conf << EOF#[Member]ETCD_NAME="etcd-1"ETCD_DATA_DIR="/var/lib/etcd/default.etcd"ETCD_LISTEN_PEER_URLS="https://192.168.31.71:2380" ETCD_LISTEN_CLIENT_URLS="https://192.168.31.71:2379"#[Clustering]ETCD_INITIAL_ADVERTISE_PEER_URLS="https://192.168.31.71:2380"ETCD_ADVERTISE_CLIENT_URLS="https://192.168.31.71:2379"ETCD_INITIAL_CLUSTER="etcd-1=https://192.168.31.71:2380,etcd- 2=https://192.168.31.72:2380,etcd-3=https://192.168.31.73:2380"ETCD_INITIAL_CLUSTER_TOKEN="etcd-cluster"ETCD_INITIAL_CLUSTER_STATE="new"EOF
参数如下:
- ETCD_NAME:节点名称,集群中唯一
- ETCD_DATA_DIR:数据目录
- ETCD_LISTEN_PEER_URLS:集群通信监听地址
- ETCD_LISTEN_CLIENT_URLS:客户端访问监听地址
- ETCD_INITIAL_ADVERTISE_PEER_URLS:集群通告地址
- ETCD_ADVERTISE_CLIENT_URLS:客户端通告地址
- ETCD_INITIAL_CLUSTER:集群节点地址
- ETCD_INITIAL_CLUSTER_TOKEN:集群 Token
- ETCD_INITIAL_CLUSTER_STATE:加入集群的当前状态,new 是新集群,existing 表示加入已有集群
(3)systemd 管理 etcd
```bash cat > /usr/lib/systemd/system/etcd.service << EOF
[Unit] Description=Etcd Server After=network.target After=network-online.target Wants=network-online.target
[Service] Type=notify EnvironmentFile=/opt/etcd/cfg/etcd.conf ExecStart=/opt/etcd/bin/etcd \ —cert-file=/opt/etcd/ssl/server.pem \ —key-file=/opt/etcd/ssl/server-key.pem \ —peer-cert-file=/opt/etcd/ssl/server.pem \ —peer-key-file=/opt/etcd/ssl/server-key.pem \ —trusted-ca-file=/opt/etcd/ssl/ca.pem \ —peer-trusted-ca-file=/opt/etcd/ssl/ca.pem \ —logger=zap Restart=on-failure LimitNOFILE=65536
[Install] WantedBy=multi-user.target
EOF
<a name="xD3uK"></a>##### (4)拷贝刚才生成的证书把刚才生成的证书拷贝到配置文件中的路径:```bashcp ~/TLS/etcd/ca*pem ~/TLS/etcd/server*pem /opt/etcd/ssl/
(5)启动并设置开机启动
systemctl daemon-reloadsystemctl start etcdsystemctl enable etcd
(6)将上面节点 1 所有生成的文件拷贝到节点 2 和节点 3
scp -r /opt/etcd/ root@192.168.31.72:/opt/scp /usr/lib/systemd/system/etcd.service root@192.168.31.72:/usr/lib/systemd/system/scp -r /opt/etcd/ root@192.168.31.73:/opt/scp /usr/lib/systemd/system/etcd.service root@192.168.31.73:/usr/lib/systemd/system/
然后在节点 2 和节点 3 分别修改 etcd.conf 配置文件中的节点名称和当前服务器 IP:
vi /opt/etcd/cfg/etcd.conf
#[Member]ETCD_NAME="etcd-1" # 修改此处,节点 2 改为 etcd-2,节点 3 改为 etcd-3ETCD_DATA_DIR="/var/lib/etcd/default.etcd"ETCD_LISTEN_PEER_URLS="https://192.168.31.71:2380" # 修改此处为当前服务器 IPETCD_LISTEN_CLIENT_URLS="https://192.168.31.71:2379" # 修改此处为当前服务器 IP#[Clustering]ETCD_INITIAL_ADVERTISE_PEER_URLS="https://192.168.31.71:2380" # 修改此处为当前服务器 IPETCD_ADVERTISE_CLIENT_URLS="https://192.168.31.71:2379" # 修改此处为当前服务器IPETCD_INITIAL_CLUSTER="etcd-1=https://192.168.31.71:2380,etcd- 2=https://192.168.31.72:2380,etcd-3=https://192.168.31.73:2380"ETCD_INITIAL_CLUSTER_TOKEN="etcd-cluster"ETCD_INITIAL_CLUSTER_STATE="new"
最后启动 etcd 并设置开机启动,同上。
systemctl daemon-reloadsystemctl start etcdsystemctl enable etcd
(7)查看集群状态
ETCDCTL_API=3/opt/etcd/bin/etcdctl --cacert=/opt/etcd/ssl/ca.pem -- cert=/opt/etcd/ssl/server.pem --key=/opt/etcd/ssl/server-key.pem -- endpoints="https://192.168.31.71:2379,https://192.168.31.72:2379,https://192.16 8.31.73:2379" endpoint health
结果如下:
https://192.168.31.71:2379 is healthy: successfully committed proposal: took = 8.154404ms https://192.168.31.73:2379 is healthy: successfully committed proposal: took = 9.044117ms https://192.168.31.72:2379 is healthy: successfully committed proposal: took = 10.000825ms
如果输出上面信息,就说明集群部署成功。如果有问题第一步先看日志:
vi /var/log/message# 或journalctl -u etcd
3.3、安装 Docker
在所有节点操作。这里采用二进制安装Docker,用 yum 安装Docker也一样。
3.4、部署 Master Node
3.4.1、生成 kube-apiserver 证书
(1)自签证书颁发机构(CA)
cat > ca-config.json<< EOF{"signing": {"default": {"expiry": "87600h"},"profiles": {"kubernetes": {"expiry": "87600h","usages": ["signing","key encipherment","server auth","client auth"]}}}}EOF
cat > ca-csr.json<< EOF{"CN": "kubernetes","key": {"algo": "rsa","size": 2048},"names": [{"C": "CN","L": "Beijing","ST": "Beijing","O": "k8s","OU": "System"}]}EOF
生成证书:
cfssl gencert -initca ca-csr.json | cfssljson -bare ca -ls *pem
结果如下:
ca-key.pem ca.pem
(2)使用自签 CA 签发 kube-apiserver HTTPS 证书
创建证书申请文件:
cd TLS/k8scat > server-csr.json<< EOF{"CN": "kubernetes","hosts": ["10.0.0.1","127.0.0.1","192.168.31.71","192.168.31.72","192.168.31.73","192.168.31.74","192.168.31.81","192.168.31.82","192.168.31.88","kubernetes","kubernetes.default","kubernetes.default.svc","kubernetes.default.svc.cluster","kubernetes.default.svc.cluster.local"],"key": {"algo": "rsa","size": 2048},"names": [{"C": "CN","L": "BeiJing","ST": "BeiJing","O": "k8s","OU": "System"}]}EOF
生成证书:
cfssl gencert -ca=ca.pem -ca-key=ca-key.pem -config=ca-config.json - profile=kubernetes server-csr.json | cfssljson -bare serverls server*pem
结果如下:
server-key.pem server.pem
3.4.2、下载解压二进制包
(1)从 Github 下载二进制文件
下载地址: https://github.com/kubernetes/kubernetes/blob/master/CHANGELOG/CHANGELOG-
1.18.md#v1183
注:打开链接你会发现里面有很多包,下载一个 server 包就够了,包含了 Master 和 Worker Node 二进制文件。
(2)解压二进制包
mkdir -p /opt/kubernetes/{bin,cfg,ssl,logs}tar zxvf kubernetes-server-linux-amd64.tar.gzcd kubernetes/server/bincp kube-apiserver kube-scheduler kube-controller-manager /opt/kubernetes/bincp kubectl /usr/bin/
3.4.3、部署 kube-apiserver
1. 创建配置文件
cat > /opt/kubernetes/cfg/kube-apiserver.conf << EOFKUBE_APISERVER_OPTS="--logtostderr=false \\--v=2 \\--log-dir=/opt/kubernetes/logs \\--etcd- servers=https://192.168.31.71:2379,https://192.168.31.72:2379,https://192.168.3 1.73:2379 \\--bind-address=192.168.31.71 \\--secure-port=6443 \\--advertise-address=192.168.31.71 \\--allow-privileged=true \\--service-cluster-ip-range=10.0.0.0/24 \\--enable-admission- plugins=NamespaceLifecycle,LimitRanger,ServiceAccount,ResourceQuota,NodeRestric tion \\--authorization-mode=RBAC,Node \\--enable-bootstrap-token-auth=true \\--token-auth-file=/opt/kubernetes/cfg/token.csv \\--service-node-port-range=30000-32767 \\--kubelet-client-certificate=/opt/kubernetes/ssl/server.pem \\--kubelet-client-key=/opt/kubernetes/ssl/server-key.pem \\--tls-cert-file=/opt/kubernetes/ssl/server.pem \\--tls-private-key-file=/opt/kubernetes/ssl/server-key.pem \\--client-ca-file=/opt/kubernetes/ssl/ca.pem \\--service-account-key-file=/opt/kubernetes/ssl/ca-key.pem \\--etcd-cafile=/opt/etcd/ssl/ca.pem \\--etcd-certfile=/opt/etcd/ssl/server.pem \\--etcd-keyfile=/opt/etcd/ssl/server-key.pem \\--audit-log-maxage=30 \\--audit-log-maxbackup=3 \\--audit-log-maxsize=100 \\--audit-log-path=/opt/kubernetes/logs/k8s-audit.log"EOF
注:上面两个\ \ 第一个是转义符,第二个是换行符,使用转义符是为了使用 EOF 保留换行符。
参数详情如下:
- –logtostderr:启用日志
- —v:日志等级
- –log-dir:日志目录
- –etcd-servers:etcd 集群地址
- –bind-address:监听地址
- –secure-port:https 安全端口
- –advertise-address:集群通告地址
- –allow-privileged:启用授权
- –service-cluster-ip-range:Service 虚拟 IP 地址段
- –enable-admission-plugins:准入控制模块
- –authorization-mode:认证授权,启用 RBAC 授权和节点自管理
- –enable-bootstrap-token-auth:启用 TLS bootstrap 机制
- –token-auth-file:bootstrap token 文件
- –service-node-port-range:Service nodeport 类型默认分配端口范围
- –kubelet-client-xxx:apiserver 访问 kubelet 客户端证书
- –tls-xxx-file:apiserver https 证书
- –etcd-xxxfile:连接 Etcd 集群证书
- –audit-log-xxx:审计日志
2. 拷贝刚才生成的证书
把刚才生成的证书拷贝到配置文件中的路径:cp ~/TLS/k8s/ca*pem ~/TLS/k8s/server*pem /opt/kubernetes/ssl/
3. 启用 TLS Bootstrapping 机制
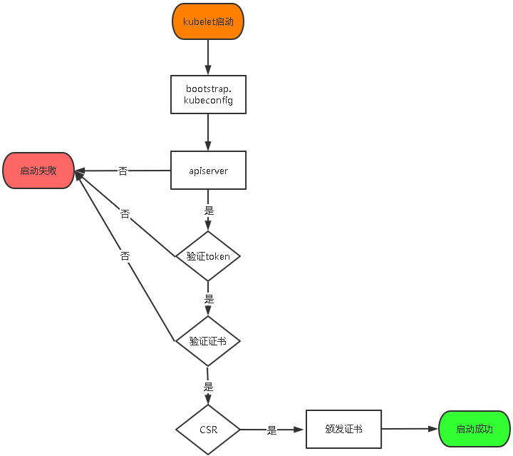
TLS Bootstraping:Master apiserver 启用 TLS 认证后,Node 节点 kubelet 和 kube-proxy 要与 kube-apiserver 进行通信,必须使用 CA 签发的有效证书才可以,当 Node 节点很多时,这种客户端证书颁发需要大量工作,同样也会增加集群扩展复杂度。为了简化流程,Kubernetes 引入了 TLS bootstraping 机制来自动颁发客户端证书,kubelet 会以一个低权限用户自动向 apiserver 申请证书,kubelet 的证书由 apiserver 动态签署。
所以强烈建议在 Node 上使用这种方式,目前主要用于 kubelet,kube-proxy 还是由我们统一颁发一个证书。
TLS bootstraping 工作流程:
创建上述配置文件中 token 文件:
格式:token,用户名,UID,用户组cat > /opt/kubernetes/cfg/token.csv << EOFc47ffb939f5ca36231d9e3121a252940,kubelet-bootstrap,10001,"system:node-bootstrapper"EOF
token 也可自行生成替换:head -c 16 /dev/urandom | od -An -t x | tr -d ' '
4. systemd 管理 apiserver
```bash cat > /usr/lib/systemd/system/kube-apiserver.service << EOF
[Unit] Description=Kubernetes API Server Documentation=https://github.com/kubernetes/kubernetes
[Service] EnvironmentFile=/opt/kubernetes/cfg/kube-apiserver.conf ExecStart=/opt/kubernetes/bin/kube-apiserver \$KUBE_APISERVER_OPTS Restart=on-failure
[Install] WantedBy=multi-user.target
EOF
<a name="G027Z"></a>##### 5. 启动并设置开机启动```bashsystemctl daemon-reloadsystemctl start kube-apiserversystemctl enable kube-apiserver
6. 授权 kubelet-bootstrap 用户允许请求证书
kubectl create clusterrolebinding kubelet-bootstrap \--clusterrole=system:node-bootstrapper \--user=kubelet-bootstrap
3.4.4、部署 kube-controller-manager
1. 创建配置文件
cat > /opt/kubernetes/cfg/kube-controller-manager.conf << EOFKUBE_CONTROLLER_MANAGER_OPTS="--logtostderr=false \\--v=2 \\--log-dir=/opt/kubernetes/logs \\--leader-elect=true \\--master=127.0.0.1:8080 \\--bind-address=127.0.0.1 \\--allocate-node-cidrs=true \\--cluster-cidr=10.244.0.0/16 \\--service-cluster-ip-range=10.0.0.0/24 \\--cluster-signing-cert-file=/opt/kubernetes/ssl/ca.pem \\--cluster-signing-key-file=/opt/kubernetes/ssl/ca-key.pem \\--root-ca-file=/opt/kubernetes/ssl/ca.pem \\--service-account-private-key-file=/opt/kubernetes/ssl/ca-key.pem \\--experimental-cluster-signing-duration=87600h0m0s"EOF
参数详情如下:
- –master:通过本地非安全本地端口 8080 连接 apiserver。
- –leader-elect:当该组件启动多个时,自动选举(HA)
- –cluster-signing-cert-file/–cluster-signing-key-file:自动为 kubelet 颁发证书的 CA,与 apiserver 保持一致
2. systemd 管理 controller-manager
```bash cat > /usr/lib/systemd/system/kube-controller-manager.service << EOF
[Unit] Description=Kubernetes Controller Manager Documentation=https://github.com/kubernetes/kubernetes
[Service] EnvironmentFile=/opt/kubernetes/cfg/kube-controller-manager.conf ExecStart=/opt/kubernetes/bin/kube-controller-manager \$KUBE_CONTROLLER_MANAGER_OPTS Restart=on-failure
[Install] WantedBy=multi-user.target
EOF
<a name="J8Pey"></a>##### 3. 启动并设置开机启动```bashsystemctl daemon-reloadsystemctl start kube-controller-managersystemctl enable kube-controller-manager
3.4.5、部署 kube-scheduler
1. 创建配置文件
cat > /opt/kubernetes/cfg/kube-scheduler.conf << EOFKUBE_SCHEDULER_OPTS="--logtostderr=false \--v=2 \--log-dir=/opt/kubernetes/logs \--leader-elect \--master=127.0.0.1:8080 \--bind-address=127.0.0.1"EOF
参数详情如下:
- –master:通过本地非安全本地端口 8080 连接 apiserver。
- –leader-elect:当该组件启动多个时,自动选举(HA)
2. systemd 管理 scheduler
```bash cat > /usr/lib/systemd/system/kube-scheduler.service << EOF
[Unit] Description=Kubernetes Scheduler Documentation=https://github.com/kubernetes/kubernetes
[Service] EnvironmentFile=/opt/kubernetes/cfg/kube-scheduler.conf ExecStart=/opt/kubernetes/bin/kube-scheduler \$KUBE_SCHEDULER_OPTS Restart=on-failure
[Install] WantedBy=multi-user.target
EOF
<a name="mYEdQ"></a>##### 3. 启动并设置开机启动```bashsystemctl daemon-reloadsystemctl start kube-schedulersystemctl enable kube-scheduler
3.4.6、 查看集群状态
所有组件都已经启动成功,通过 kubectl 工具查看当前集群组件状态:
kubectl get cs
结果如下:
NAME STATUS MESSAGE ERROR scheduler Healthy ok controller-manager Healthy ok etcd-2 Healthy {“health”:”true”} etcd-1 Healthy {“health”:”true”} etcd-0 Healthy {“health”:”true”}
3.5、部署 Worker Node
下面还是在 Master Node 上操作,即同时作为 Worker Node.
3.5.1、创建工作目录并拷贝二进制文件
在所有 worker node 创建工作目录:
mkdir -p /opt/kubernetes/{bin,cfg,ssl,logs}
从 master 节点拷贝:
cd kubernetes/server/bincp kubelet kube-proxy /opt/kubernetes/bin # 本地拷贝
3.5.2、部署 kubelet
1. 创建配置文件
cat > /opt/kubernetes/cfg/kubelet.conf << EOFKUBELET_OPTS="--logtostderr=false \\--v=2 \\--log-dir=/opt/kubernetes/logs \\--hostname-override=k8s-master \\--network-plugin=cni \\--kubeconfig=/opt/kubernetes/cfg/kubelet.kubeconfig \\--bootstrap-kubeconfig=/opt/kubernetes/cfg/bootstrap.kubeconfig \\--config=/opt/kubernetes/cfg/kubelet-config.yml \\--cert-dir=/opt/kubernetes/ssl \\--pod-infra-container-image=lizhenliang/pause-amd64:3.0"EOF
参数情况如下:
- –hostname-override:显示名称,集群中唯一
- –network-plugin:启用 CNI
- –kubeconfig:空路径,会自动生成,后面用于连接 apiserver
- –bootstrap-kubeconfig:首次启动向 apiserver 申请证书
- –config:配置参数文件
- –cert-dir:kubelet 证书生成目录
- –pod-infra-container-image:管理 Pod 网络容器的镜像
2. 配置参数文件
```bash cat > /opt/kubernetes/cfg/kubelet-config.yml << EOF kind: KubeletConfiguration apiVersion: kubelet.config.k8s.io/v1beta1 address: 0.0.0.0 port: 10250 readOnlyPort: 10255 cgroupDriver: cgroupfs clusterDNS:- 10.0.0.2
clusterDomain: cluster.local
failSwapOn: false
authentication:
anonymous:
webhook:enabled: false
x509:cacheTTL: 2m0senabled: true
authorization: mode: Webhook webhook:clientCAFile: /opt/kubernetes/ssl/ca.pem
evictionHard: imagefs.available: 15% memory.available: 100Mi nodefs.available: 10% nodefs.inodesFree: 5% maxOpenFiles: 1000000 maxPods: 110cacheAuthorizedTTL: 5m0scacheUnauthorizedTTL: 30s
- 10.0.0.2
clusterDomain: cluster.local
failSwapOn: false
authentication:
anonymous:
EOF
<a name="xrRcl"></a>##### 3. 生成 bootstrap.kubeconfig 文件```bashKUBE_APISERVER="https://192.168.31.71:6443" # apiserver IP:PORTTOKEN="c47ffb939f5ca36231d9e3121a252940" # 与 token.csv 里保持一致# 生成 kubelet bootstrap kubeconfig 配置文件kubectl config set-cluster kubernetes \--certificate-authority=/opt/kubernetes/ssl/ca.pem \--embed-certs=true \--server=${KUBE_APISERVER} \--kubeconfig=bootstrap.kubeconfigkubectl config set-credentials "kubelet-bootstrap" \--token=${TOKEN} \--kubeconfig=bootstrap.kubeconfigkubectl config set-context default \--cluster=kubernetes \--user="kubelet-bootstrap" \--kubeconfig=bootstrap.kubeconfigkubectl config use-context default --kubeconfig=bootstrap.kubeconfig
拷贝到配置文件路径:
cp bootstrap.kubeconfig /opt/kubernetes/cfg
4. systemd 管理 kubelet
cat > /usr/lib/systemd/system/kubelet.service << EOF[Unit]Description=Kubernetes KubeletAfter=docker.service[Service]EnvironmentFile=/opt/kubernetes/cfg/kubelet.confExecStart=/opt/kubernetes/bin/kubelet \$KUBELET_OPTSRestart=on-failureLimitNOFILE=65536[Install]WantedBy=multi-user.targetEOF
5. 启动并设置开机启动
systemctl daemon-reloadsystemctl start kubeletsystemctl enable kubelet
3.5.3、批准 kubelet 证书申请并加入集群
1、查看 kubelet 证书请求
kubectl get csr
结果如下:
NAME AGE SIGNERNAME REQUESTOR CONDITION node-csr-uCEGPOIiDdlLODKts8J658HrFq9CZ—K6M4G7bjhk8A 6m3s kubernetes.io/kube apiserver-client-kubelet kubelet-bootstrap Pending
2、批准申请
kubectl certificate approve node-csr-uCEGPOIiDdlLODKts8J658HrFq9CZ--K6M4G7bjhk8A
3、查看节点
kubectl get node
注:由于网络插件还没有部署,节点会没有准备就绪 NotReady
3.5.4、部署 kube-proxy
1. 创建配置文件
cat > /opt/kubernetes/cfg/kube-proxy.conf << EOFKUBE_PROXY_OPTS="--logtostderr=false \\--v=2 \\--log-dir=/opt/kubernetes/logs \\--config=/opt/kubernetes/cfg/kube-proxy-config.yml"EOF
2. 配置参数文件
cat > /opt/kubernetes/cfg/kube-proxy-config.yml << EOFkind: KubeProxyConfigurationapiVersion: kubeproxy.config.k8s.io/v1alpha1bindAddress: 0.0.0.0metricsBindAddress: 0.0.0.0:10249clientConnection:kubeconfig: /opt/kubernetes/cfg/kube-proxy.kubeconfighostnameOverride: k8s-masterclusterCIDR: 10.0.0.0/24EOF
3. 生成 kube-proxy.kubeconfig 文件
(1)生成 kube-proxy 证书:
# 切换工作目录cd TLS/k8s# 创建证书请求文件cat > kube-proxy-csr.json<< EOF{"CN": "system:kube-proxy","hosts": [],"key": {"algo": "rsa","size": 2048},"names": [{"C": "CN","L": "BeiJing","ST": "BeiJing","O": "k8s","OU": "System"}]}EOF# 生成证书cfssl gencert -ca=ca.pem -ca-key=ca-key.pem -config=ca-config.json - profile=kubernetes kube-proxy-csr.json | cfssljson -bare kube-proxyls kube-proxy*pem# kube-proxy-key.pem kube-proxy.pem
(2)生成 kubeconfig 文件:
KUBE_APISERVER="https://192.168.31.71:6443"kubectl config set-cluster kubernetes \--certificate-authority=/opt/kubernetes/ssl/ca.pem \--embed-certs=true \--server=${KUBE_APISERVER} \--kubeconfig=kube-proxy.kubeconfigkubectl config set-credentials kube-proxy \--client-certificate=./kube-proxy.pem \--client-key=./kube-proxy-key.pem \--embed-certs=true \--kubeconfig=kube-proxy.kubeconfigkubectl config set-context default \--cluster=kubernetes \--user=kube-proxy \--kubeconfig=kube-proxy.kubeconfigkubectl config use-context default --kubeconfig=kube-proxy.kubeconfig
(3)拷贝到配置文件指定路径:
cp kube-proxy.kubeconfig /opt/kubernetes/cfg/
4. systemd 管理 kube-proxy
cat > /usr/lib/systemd/system/kube-proxy.service << EOF[Unit]Description=Kubernetes ProxyAfter=network.target[Service]EnvironmentFile=/opt/kubernetes/cfg/kube-proxy.confExecStart=/opt/kubernetes/bin/kube-proxy \$KUBE_PROXY_OPTSRestart=on-failureLimitNOFILE=65536[Install]WantedBy=multi-user.targetEOF
5. 启动并设置开机启动
systemctl daemon-reloadsystemctl start kube-proxysystemctl enable kube-proxy
3.6、部署 CNI 网络
3.6.1、下载解压二进制文件
下载地址: https://github.com/containernetworking/plugins/releases/download/v0.8.6/cni- plugins-linux-amd64-v0.8.6.tgz
解压二进制包并移动到默认工作目录:
mkdir /opt/cni/bintar zxvf cni-plugins-linux-amd64-v0.8.6.tgz -C /opt/cni/bin
3.6.2、部署 CNI 网络
wget https://raw.githubusercontent.com/coreos/flannel/master/Documentation/kube- flannel.ymlsed -i -r "s#quay.io/coreos/flannel:.*-amd64#lizhenliang/flannel:v0.12.0- amd64#g" kube-flannel.yml
默认镜像地址无法访问,修改为 docker hub 镜像仓库。
kubectl apply -f kube-flannel.ymlkubectl get pods -n kube-systemkubectl get node
3.7、授权 apiserver 访问 kubelet
cat > apiserver-to-kubelet-rbac.yaml<< EOFapiVersion: rbac.authorization.k8s.io/v1kind: ClusterRolemetadata:annotations:rbac.authorization.kubernetes.io/autoupdate: "true"labels:kubernetes.io/bootstrapping: rbac-defaultsname: system:kube-apiserver-to-kubeletrules:- apiGroups:- ""resources:- nodes/proxy- nodes/stats- nodes/log- nodes/spec- nodes/metrics- pods/logverbs:- "*"---apiVersion: rbac.authorization.k8s.io/v1kind: ClusterRoleBindingmetadata:name: system:kube-apiservernamespace: ""roleRef:apiGroup: rbac.authorization.k8s.iokind: ClusterRolename: system:kube-apiserver-to-kubeletsubjects:- apiGroup: rbac.authorization.k8s.iokind: Username: kubernetesEOFkubectl apply -f apiserver-to-kubelet-rbac.yaml
3.8、新增加 Worker Node
3.8.1、 拷贝已部署好的 Node 相关文件到新节点
在 master 节点将 Worker Node 涉及文件拷贝到新节点 192.168.31.72/73
scp -r /opt/kubernetes root@192.168.31.72:/opt/scp -r /usr/lib/systemd/system/{kubelet,kube-proxy}.service root@192.168.31.72:/usr/lib/systemd/systemscp -r /opt/cni/ root@192.168.31.72:/opt/scp /opt/kubernetes/ssl/ca.pem root@192.168.31.72:/opt/kubernetes/ssl
3.8.2、删除 kubelet 证书和 kubeconfig 文件
rm /opt/kubernetes/cfg/kubelet.kubeconfigrm -f /opt/kubernetes/ssl/kubelet*
注:这几个文件是证书申请审批后自动生成的,每个 Node 不同,必须删除重新生成。
3.8.3、修改主机名
vi /opt/kubernetes/cfg/kubelet.conf--hostname-override=k8s-node1vi /opt/kubernetes/cfg/kube-proxy-config.ymlhostnameOverride: k8s-node1
3.8.4、启动并设置开机启动
systemctl daemon-reloadsystemctl start kubeletsystemctl enable kubeletsystemctl start kube-proxysystemctl enable kube-proxy
3.8.5、在 Master 上批准新 Node kubelet 证书申请
kubectl get csr
结果如下:
NAME AGE SIGNERNAME REQUESTOR CONDITION node-csr-4zTjsaVSrhuyhIGqsefxzVoZDCNKei-aE2jyTP81Uro 89s kubernetes.io/kube-apiserver-client-kubelet kubelet-bootstrap Pending
批准:
kubectl certificate approve node-csr-4zTjsaVSrhuyhIGqsefxzVoZDCNKei-aE2jyTP81Uro
3.8.6、.查看 Node 状态
kubectl get node
Node2(192.168.31.73 )节点同上。记得修改主机名!
