前置知识点
1、生产环境部署K8s集群的两种方式
• kubeadm
Kubeadm是一个K8s部署工具,提供kubeadm init和kubeadm join,用于快速部署Kubernetes集群。
• 二进制包
从github下载发行版的二进制包,手动部署每个组件,组成Kubernetes集群。
小结:Kubeadm降低部署门槛,但屏蔽了很多细节,遇到问题很难排查。如果想更容易可控,推荐使用二进制包部署Kubernetes集群,虽然手动部署麻烦点,期间可以学习很多工作原理,也利于后期维护。
一、服务器整体规划
1、双Master+双Node
| 角色 | IP | 组件 |
|---|---|---|
| k8s-master1 | 10.8.165.101 | kube-apiserver,kube-controller-manager,kube-scheduler,kubelet,kube-proxy,docker,etcd, |
| k8s-master2 | 10.8.165.113 | kube-apiserver,kube-controller-manager,kube-scheduler,kubelet,kube-proxy,docker,etcd, |
| k8s-node1 | 10.8.165.102 | kubelet,kube-proxy,docker,etcd |
| k8s-node2 | 10.8.165.103 | kubelet,kube-proxy,docker,etcd |
| 负载均衡器IP | 10.8.165.250 (VIP) |
考虑到有些朋友电脑配置较低,一次性开四台机器会跑不动,所以搭建这套K8s高可用集群分两部分实施,先部署一套单Master架构(3台),再扩容为多Master架构(4台或6台),顺便再熟悉下Master扩容流程
*单Master架构图
单Master服务器规划
| 角色 | IP | 组件 |
|---|---|---|
| k8s-master | 10.8.165.101 | kube-apiserver,kube-controller-manager,kube-scheduler,etcd |
| k8s-node1 | 10.8.165.102 | kubelet,kube-proxy,docker,etcd |
| k8s-node2 | 10.8.165.103 | kubelet,kube-proxy,docker,etcd |
二、操作系统初始化配置
#关闭防火墙systemctl stop firewalldsystemctl disable firewalld#关闭SElinuxsed -i 's/enforcing/disabled/' /etc/selinux/config # 永久setenforce 0 #临时#关闭swapswapoff -a # 临时sed -ri 's/.*swap.*/#&/' /etc/fstab # 永久# 根据规划设置主机名hostnamectl set-hostname k8s-master1hostnamectl set-hostname k8s-node1hostnamectl set-hostname k8s-node2#master配置主机映射vim /etc/hosts10.8.165.101 k8s-master110.8.165.102 k8s-node110.8.165.103 k8s-node2# 将桥接的IPv4流量传递到iptables的链vim /etc/sysctl.d/k8s.confnet.bridge.bridge-nf-call-ip6tables = 1net.bridge.bridge-nf-call-iptables = 1sysctl --system # 生效
所有软件包
链接:https://pan.baidu.com/s/1RXRY39A8EcOpnOLy-w8gIg?pwd=726r提取码:726r
三、Etcd集群
Etcd 是一个分布式键值存储系统,Kubernetes使用Etcd进行数据存储,所以先准备一个Etcd数据库,为解决Etcd单点故障,应采用集群方式部署,这里使用3台组建集群,可容忍1台机器故障,当然,你也可以使用5台组建集群,可容忍2台机器故障。
注:为了节省机器,这里与K8s节点机器复用。也可以独立于k8s集群之外部署,只要apiserver能连接到就行。
1、准备cfssl证书生成工具
cfssl是一个开源的证书管理工具,使用json文件生成证书,相比openssl更方便使用。
#选择master进行,也可选择其他wget https://pkg.cfssl.org/R1.2/cfssl_linux-amd64wget https://pkg.cfssl.org/R1.2/cfssljson_linux-amd64wget https://pkg.cfssl.org/R1.2/cfssl-certinfo_linux-amd64chmod +x cfssl_linux-amd64 cfssljson_linux-amd64 cfssl-certinfo_linux-amd64mv cfssl_linux-amd64 /usr/local/bin/cfsslmv cfssljson_linux-amd64 /usr/local/bin/cfssljsonmv cfssl-certinfo_linux-amd64 /usr/bin/cfssl-certinfo*注:这里我有直接上传了链接:https://pan.baidu.com/s/1yoKzZ60u8ORL0feNGrJ_zg?pwd=qb4r提取码:qb4r上传到/usr/bin/下[root@k8s-master1 ~]# chmod +x /usr/bin/cfssl*
2、生成Etcd证书
-------------------------master1节点------------------------1)自签证书颁发机构(CA)#创建目录[root@k8s-master1 ~]# mkdir -p ca/etcd[root@k8s-master1 ~]# cd ca/etcd#自签CA[root@k8s-master1 etcd]# vim ca-config.json{"signing": {"default": {"expiry": "87600h"},"profiles": {"www": {"expiry": "87600h","usages": ["signing","key encipherment","server auth","client auth"]}}}}[root@k8s-master1 etcd]# vim ca-csr.json{"CN": "etcd CA","key": {"algo": "rsa","size": 2048},"names": [{"C": "CN","L": "Beijing","ST": "Beijing"}]}#生成证书[root@k8s-master1 etcd]# cfssl gencert -initca ca-csr.json | cfssljson -bare ca -2)使用自签CA签发Etcd HTTPS证书#创建证书申请文件[root@k8s-master1 etcd]# vim server-csr.json{"CN": "etcd","hosts": ["10.8.165.101","10.8.165.102","10.8.165.103"],"key": {"algo": "rsa","size": 2048},"names": [{"C": "CN","L": "BeiJing","ST": "BeiJing"}]}*注:上述文件hosts字段中IP为所有etcd节点的集群内部通信IP,一个都不能少!为了方便后期扩容可以多写几个预留的IP#生成证书[root@k8s-master1 etcd]# cfssl gencert -ca=ca.pem -ca-key=ca-key.pem -config=ca-config.json -profile=www server-csr.json | cfssljson -bare server
3、从Github下载二进制文件
-------------------------master1节点------------------------
[root@k8s-master1 etcd]# cd ~
[root@k8s-master1 ~]# wget https://github.com/etcd-io/etcd/releases/download/v3.4.9/etcd-v3.4.9-linux-amd64.tar.gz
可能由于网络问题无法连接,可以下载下面的文件
链接:https://pan.baidu.com/s/1MEHHHaMCbuTczudztrBK5w?pwd=1eoa
提取码:1eoa
4、部署Etcd集群
-------------------------master1节点------------------------
#创建工作目录并解压二进制包
[root@k8s-master1 ~]# mkdir -p /opt/etcd/{bin,cfg,ssl}
[root@k8s-master1 ~]# tar zxvf etcd-v3.4.9-linux-amd64.tar.gz
[root@k8s-master1 ~]# mv etcd-v3.4.9-linux-amd64/{etcd,etcdctl} /opt/etcd/bin/
#创建etcd配置文件
[root@k8s-master1 ~]# vim /opt/etcd/cfg/etcd.conf
#[Member]
ETCD_NAME="etcd-1"
ETCD_DATA_DIR="/var/lib/etcd/default.etcd"
ETCD_LISTEN_PEER_URLS="https://10.8.165.101:2380"
ETCD_LISTEN_CLIENT_URLS="https://10.8.165.101:2379"
#[Clustering]
ETCD_INITIAL_ADVERTISE_PEER_URLS="https://10.8.165.101:2380"
ETCD_ADVERTISE_CLIENT_URLS="https://10.8.165.101:2379"
ETCD_INITIAL_CLUSTER="etcd-1=https://10.8.165.101:2380,etcd-2=https://10.8.165.102:2380,etcd-3=https://10.8.165.103:2380"
ETCD_INITIAL_CLUSTER_TOKEN="etcd-cluster"
ETCD_INITIAL_CLUSTER_STATE="new"
*参数解释
• ETCD_NAME:节点名称,集群中唯一
• ETCD_DATA_DIR:数据目录
• ETCD_LISTEN_PEER_URLS:集群通信监听地址
• ETCD_LISTEN_CLIENT_URLS:客户端访问监听地址
• ETCD_INITIAL_ADVERTISE_PEERURLS:集群通告地址
• ETCD_ADVERTISE_CLIENT_URLS:客户端通告地址
• ETCD_INITIAL_CLUSTER:集群节点地址
• ETCD_INITIALCLUSTER_TOKEN:集群Token
• ETCD_INITIALCLUSTER_STATE:加入集群的当前状态,new是新集群,existing表示加入已有集群
#systemd管理etcd
[root@k8s-master1 ~]# vim /usr/lib/systemd/system/etcd.service
[Unit]
Description=Etcd Server
After=network.target
After=network-online.target
Wants=network-online.target
[Service]
Type=notify
EnvironmentFile=/opt/etcd/cfg/etcd.conf
ExecStart=/opt/etcd/bin/etcd \
--cert-file=/opt/etcd/ssl/server.pem \
--key-file=/opt/etcd/ssl/server-key.pem \
--peer-cert-file=/opt/etcd/ssl/server.pem \
--peer-key-file=/opt/etcd/ssl/server-key.pem \
--trusted-ca-file=/opt/etcd/ssl/ca.pem \
--peer-trusted-ca-file=/opt/etcd/ssl/ca.pem \
--logger=zap
Restart=on-failure
LimitNOFILE=65536
[Install]
WantedBy=multi-user.target
#拷贝刚才生成的证书
[root@k8s-master1 ~]# cp ~/ca/etcd/*.pem /opt/etcd/ssl
#将上面Master节点所有生成的文件拷贝到节点Node2和节点Node3上
[root@k8s-master1 ~]# scp -r /opt/etcd/ k8s-node1:/opt/
[root@k8s-master1 ~]# scp /usr/lib/systemd/system/etcd.service k8s-node1:/usr/lib/systemd/system/
[root@k8s-master1 ~]# scp -r /opt/etcd/ k8s-node2:/opt/
[root@k8s-master1 ~]# scp /usr/lib/systemd/system/etcd.service k8s-node2:/usr/lib/systemd/system/
#在节点Node2和节点Node3分别修改etcd.conf配置文件
[root@k8s-node1 ~]# vim /opt/etcd/cfg/etcd.conf
#[Member]
ETCD_NAME="etcd-2"
ETCD_DATA_DIR="/var/lib/etcd/default.etcd"
ETCD_LISTEN_PEER_URLS="https://10.8.165.102:2380"
ETCD_LISTEN_CLIENT_URLS="https://10.8.165.102:2379"
#[Clustering]
ETCD_INITIAL_ADVERTISE_PEER_URLS="https://10.8.165.102:2380"
ETCD_ADVERTISE_CLIENT_URLS="https://10.8.165.102:2379"
ETCD_INITIAL_CLUSTER="etcd-1=https://10.8.165.101:2380,etcd-2=https://10.8.165.102:2380,etcd-3=https://10.8.165.103:2380"
ETCD_INITIAL_CLUSTER_TOKEN="etcd-cluster"
ETCD_INITIAL_CLUSTER_STATE="new"
[root@k8s-node2 ~]# vim /opt/etcd/cfg/etcd.conf
#[Member]
ETCD_NAME="etcd-3"
ETCD_DATA_DIR="/var/lib/etcd/default.etcd"
ETCD_LISTEN_PEER_URLS="https://10.8.165.103:2380"
ETCD_LISTEN_CLIENT_URLS="https://10.8.165.103:2379"
#[Clustering]
ETCD_INITIAL_ADVERTISE_PEER_URLS="https://10.8.165.103:2380"
ETCD_ADVERTISE_CLIENT_URLS="https://10.8.165.103:2379"
ETCD_INITIAL_CLUSTER="etcd-1=https://10.8.165.101:2380,etcd-2=https://10.8.165.102:2380,etcd-3=https://10.8.165.103:2380"
ETCD_INITIAL_CLUSTER_TOKEN="etcd-cluster"
ETCD_INITIAL_CLUSTER_STATE="new"
---------------master1、node1、node2节点------------------
#启动并设置开机启动
systemctl daemon-reload
systemctl enable etcd
systemctl start etcd
*注:master如果先启动了,会出现start悬停等待的现象,这时候可以先把node1、node2的etcd启动,随后master的etcd会正常启动。
#查看集群状态
[root@k8s-master1 ~]# ETCDCTL_API=3 /opt/etcd/bin/etcdctl --cacert=/opt/etcd/ssl/ca.pem --cert=/opt/etcd/ssl/server.pem --key=/opt/etcd/ssl/server-key.pem --endpoints="https://10.8.165.101:2379,https://10.8.165.102:2379,https://10.8.165.103:2379" endpoint health --write-out=table
+---------------------------+--------+-------------+-------+
| ENDPOINT | HEALTH | TOOK | ERROR |
+---------------------------+--------+-------------+-------+
| https://10.8.165.101:2379 | true | 8.280002ms | |
| https://10.8.165.102:2379 | true | 8.113125ms | |
| https://10.8.165.103:2379 | true | 17.479134ms | |
+---------------------------+--------+-------------+-------+
如果输出上面信息,就说明集群部署成功。
如果有问题第一步先看日志:/var/log/message 或 journalctl -u etcd
四、安装Docker
1、下载并解压二进制包
以下在所有节点操作。这里采用二进制安装,用yum安装也一样
------------------------master1、node1、node2节点--------------------------
[root@k8s-node1 ~]# wget https://download.docker.com/linux/static/stable/x86_64/docker-19.03.9.tgz
[root@k8s-node1 ~]# tar zxvf docker-19.03.9.tgz
[root@k8s-node1 ~]# mv docker/* /usr/bin
2、创建配置文件
------------------------master1、node1、node2节点--------------------------
[root@k8s-node1 ~]# mkdir /etc/docker
[root@k8s-node1 ~]# vim /etc/docker/daemon.json
{
"registry-mirrors": ["https://b9pmyelo.mirror.aliyuncs.com"]
}
3、systemd管理docker
------------------------master1、node1、node2节点--------------------------
[root@k8s-node1 ~]# vim /usr/lib/systemd/system/docker.service
[Unit]
Description=Docker Application Container Engine
Documentation=https://docs.docker.com
After=network-online.target firewalld.service
Wants=network-online.target
[Service]
Type=notify
ExecStart=/usr/bin/dockerd
ExecReload=/bin/kill -s HUP $MAINPID
LimitNOFILE=infinity
LimitNPROC=infinity
LimitCORE=infinity
TimeoutStartSec=0
Delegate=yes
KillMode=process
Restart=on-failure
StartLimitBurst=3
StartLimitInterval=60s
[Install]
WantedBy=multi-user.target
#启动并设置开机启动
systemctl daemon-reload
systemctl enable docker
systemctl start docker
五、部署Master
1、生成kube-apiserver证书
#创建目录
[root@k8s-master1 ~]# mkdir ca/k8s
[root@k8s-master1 ~]# cd ca/k8s
#自签证书颁发机构(CA)
[root@k8s-master k8s]# vim ca-config.json
{
"signing": {
"default": {
"expiry": "87600h"
},
"profiles": {
"kubernetes": {
"expiry": "87600h",
"usages": [
"signing",
"key encipherment",
"server auth",
"client auth"
]
}
}
}
}
[root@k8s-master k8s]# vim ca-csr.json
{
"CN": "kubernetes",
"key": {
"algo": "rsa",
"size": 2048
},
"names": [
{
"C": "CN",
"L": "Beijing",
"ST": "Beijing",
"O": "k8s",
"OU": "System"
}
]
}
#生成证书
[root@k8s-master1 k8s]# cfssl gencert -initca ca-csr.json | cfssljson -bare ca -
会生成ca.pem和ca-key.pem文件
2、使用自签CA签发kube-apiserver HTTPS证书
#创建证书申请文件
[root@k8s-master1 k8s]# vim server-csr.json
{
"CN": "kubernetes",
"hosts": [
"10.0.0.1",
"127.0.0.1",
"10.8.165.101", #master1
"10.8.165.102", #node1
"10.8.165.103", #node2
"10.8.165.113", #master2(预留)
"10.8.165.250", #vip(预留)
"kubernetes",
"kubernetes.default",
"kubernetes.default.svc",
"kubernetes.default.svc.cluster",
"kubernetes.default.svc.cluster.local"
],
"key": {
"algo": "rsa",
"size": 2048
},
"names": [
{
"C": "CN",
"L": "BeiJing",
"ST": "BeiJing",
"O": "k8s",
"OU": "System"
}
]
}
#生成证书
[root@k8s-master1 k8s]# cfssl gencert -ca=ca.pem -ca-key=ca-key.pem -config=ca-config.json -profile=kubernetes server-csr.json | cfssljson -bare server
会生成server.pem和server-key.pem文件
3、下载二进制文件
链接:https://pan.baidu.com/s/1oBCKAkxvzqlYPd9JxZ_QHQ?pwd=knyi
提取码:knyi
#创建目录
[root@k8s-master1 k8s]# cd ~
[root@k8s-master1 ~]# mkdir -p /opt/kubernetes/{bin,cfg,ssl,logs}
#解压二进制包
[root@k8s-master1 ~]# tar -zxf kubernetes-v1.20.4-server-linux-amd64.tar.gz
#拷贝
[root@k8s-master1 ~]# cd kubernetes/server/bin
[root@k8s-master1 bin]# cp kube-apiserver kube-scheduler kube-controller-manager /opt/kubernetes/bin
[root@k8s-master1 bin]# cp kubectl /usr/bin/
4、部署kube-apiserver
#创建配置文件
[root@k8s-master1 bin]# vim /opt/kubernetes/cfg/kube-apiserver.conf
KUBE_APISERVER_OPTS="--logtostderr=false \
--v=2 \
--log-dir=/opt/kubernetes/logs \
--etcd-servers=https://10.8.165.101:2379,https://10.8.165.102:2379,https://10.8.165.103:2379 \
--bind-address=10.8.165.101 \
--secure-port=6443 \
--advertise-address=10.8.165.101 \
--allow-privileged=true \
--service-cluster-ip-range=10.0.0.0/24 \
--enable-admission-plugins=NamespaceLifecycle,LimitRanger,ServiceAccount,ResourceQuota,NodeRestriction \
--authorization-mode=RBAC,Node \
--enable-bootstrap-token-auth=true \
--token-auth-file=/opt/kubernetes/cfg/token.csv \
--service-node-port-range=30000-32767 \
--kubelet-client-certificate=/opt/kubernetes/ssl/server.pem \
--kubelet-client-key=/opt/kubernetes/ssl/server-key.pem \
--tls-cert-file=/opt/kubernetes/ssl/server.pem \
--tls-private-key-file=/opt/kubernetes/ssl/server-key.pem \
--client-ca-file=/opt/kubernetes/ssl/ca.pem \
--service-account-key-file=/opt/kubernetes/ssl/ca-key.pem \
--service-account-issuer=api \
--service-account-signing-key-file=/opt/kubernetes/ssl/server-key.pem \
--etcd-cafile=/opt/etcd/ssl/ca.pem \
--etcd-certfile=/opt/etcd/ssl/server.pem \
--etcd-keyfile=/opt/etcd/ssl/server-key.pem \
--requestheader-client-ca-file=/opt/kubernetes/ssl/ca.pem \
--proxy-client-cert-file=/opt/kubernetes/ssl/server.pem \
--proxy-client-key-file=/opt/kubernetes/ssl/server-key.pem \
--requestheader-allowed-names=kubernetes \
--requestheader-extra-headers-prefix=X-Remote-Extra- \
--requestheader-group-headers=X-Remote-Group \
--requestheader-username-headers=X-Remote-User \
--enable-aggregator-routing=true \
--audit-log-maxage=30 \
--audit-log-maxbackup=3 \
--audit-log-maxsize=100 \
--audit-log-path=/opt/kubernetes/logs/k8s-audit.log"
参考说明
• --logtostderr:启用日志
• ---v:日志等级
• --log-dir:日志目录
• --etcd-servers:etcd集群地址
• --bind-address:监听地址
• --secure-port:https安全端口
• --advertise-address:集群通告地址
• --allow-privileged:启用授权
• --service-cluster-ip-range:Service虚拟IP地址段
• --enable-admission-plugins:准入控制模块
• --authorization-mode:认证授权,启用RBAC授权和节点自管理
• --enable-bootstrap-token-auth:启用TLS bootstrap机制
• --token-auth-file:bootstrap token文件
• --service-node-port-range:Service nodeport类型默认分配端口范围
• --kubelet-client-xxx:apiserver访问kubelet客户端证书
• --tls-xxx-file:apiserver https证书
• 1.20版本必须加的参数:--service-account-issuer,--service-account-signing-key-file
• --etcd-xxxfile:连接Etcd集群证书
• --audit-log-xxx:审计日志
• 启动聚合层相关配置:--requestheader-client-ca-file,--proxy-client-cert-file,--proxy-client-key-file,--requestheader-allowed-names,--requestheader-extra-headers-prefix,--requestheader-group-headers,--requestheader-username-headers,--enable-aggregator-routing
#拷贝刚才生成的证书
[root@k8s-master1 bin]# cp ~/ca/k8s/ca*pem ~/ca/k8s/server*pem /opt/kubernetes/ssl/
启用 TLS Bootstrapping 机制
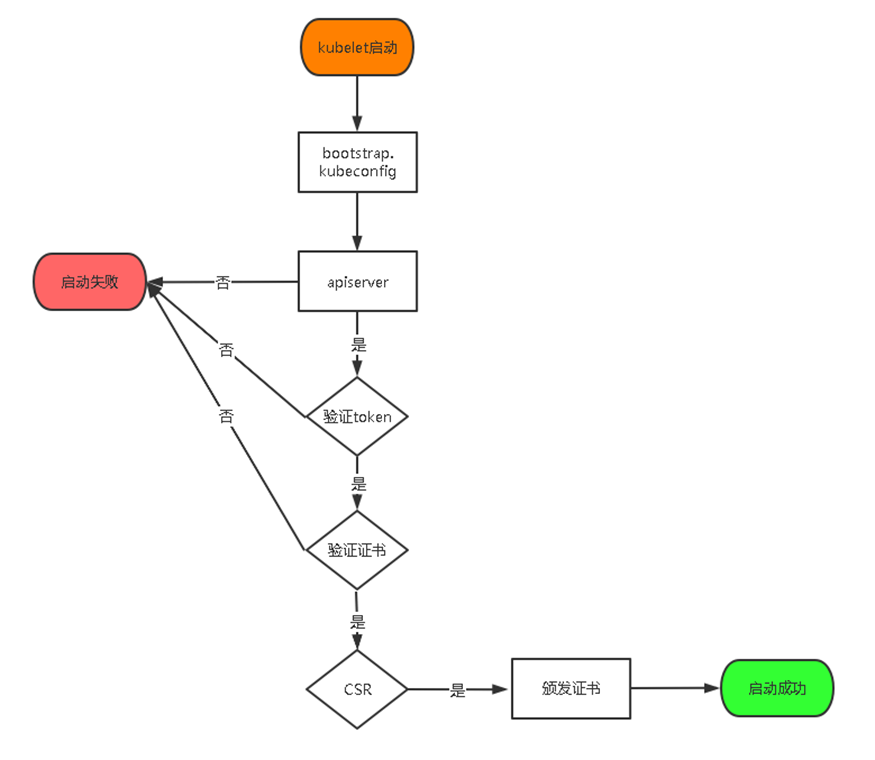
TLS Bootstraping:Master apiserver启用TLS认证后,Node节点kubelet和kube-proxy要与kube-apiserver进行通信,必须使用CA签发的有效证书才可以,当Node节点很多时,这种客户端证书颁发需要大量工作,同样也会增加集群扩展复杂度。为了简化流程,Kubernetes引入了TLS bootstraping机制来自动颁发客户端证书,kubelet会以一个低权限用户自动向apiserver申请证书,kubelet的证书由apiserver动态签署。所以强烈建议在Node上使用这种方式,目前主要用于kubelet,kube-proxy还是由我们统一颁发一个证书。
TLS bootstraping 工作流程:
#配置token文件
[root@k8s-master1 bin]# vim /opt/kubernetes/cfg/token.csv
c47ffb939f5ca36231d9e3121a252940,kubelet-bootstrap,10001,"system:node-bootstrapper"
*注:上述token可自行生成替换,但一定要与后续配置对应
head -c 16 /dev/urandom | od -An -t x | tr -d ' '
systemd管理apiserver
[root@k8s-master1 bin]# vim /usr/lib/systemd/system/kube-apiserver.service
[Unit]
Description=Kubernetes API Server
Documentation=https://github.com/kubernetes/kubernetes
[Service]
EnvironmentFile=/opt/kubernetes/cfg/kube-apiserver.conf
ExecStart=/opt/kubernetes/bin/kube-apiserver $KUBE_APISERVER_OPTS
Restart=on-failure
[Install]
WantedBy=multi-user.target
#启动并设置开机启动
systemctl daemon-reload
systemctl enable kube-apiserver
systemctl start kube-apiserver
5、部署kube-controller-manager
#创建配置文件
[root@k8s-master1 bin]# vim /opt/kubernetes/cfg/kube-controller-manager.conf
KUBE_CONTROLLER_MANAGER_OPTS="--logtostderr=false \
--v=2 \
--log-dir=/opt/kubernetes/logs \
--leader-elect=true \
--kubeconfig=/opt/kubernetes/cfg/kube-controller-manager.kubeconfig \
--bind-address=127.0.0.1 \
--allocate-node-cidrs=true \
--cluster-cidr=10.244.0.0/16 \
--service-cluster-ip-range=10.0.0.0/24 \
--cluster-signing-cert-file=/opt/kubernetes/ssl/ca.pem \
--cluster-signing-key-file=/opt/kubernetes/ssl/ca-key.pem \
--root-ca-file=/opt/kubernetes/ssl/ca.pem \
--service-account-private-key-file=/opt/kubernetes/ssl/ca-key.pem \
--experimental-cluster-signing-duration=87600h0m0s" #证书过期时间10年
参数说明
• --kubeconfig:连接apiserver配置文件
• --leader-elect:当该组件启动多个时,自动选举(HA)
• --cluster-signing-cert-file/--cluster-signing-key-file:自动为kubelet颁发证书的CA,与apiserver保持一致
生成kubeconfig文件
#生成kube-controller-manager证书
[root@k8s-master1 bin]# cd ~/ca/k8s/
[root@k8s-master1 k8s]# vim kube-controller-manager-csr.json
{
"CN": "system:kube-controller-manager",
"hosts": [],
"key": {
"algo": "rsa",
"size": 2048
},
"names": [
{
"C": "CN",
"L": "BeiJing",
"ST": "BeiJing",
"O": "system:masters",
"OU": "System"
}
]
}
[root@k8s-master1 k8s]# cfssl gencert -ca=ca.pem -ca-key=ca-key.pem -config=ca-config.json -profile=kubernetes kube-controller-manager-csr.json | cfssljson -bare kube-controller-manager
#生成kubeconfig文件
[root@k8s-master1 k8s]# KUBE_CONFIG="/opt/kubernetes/cfg/kube-controller-manager.kubeconfig"
[root@k8s-master1 k8s]# KUBE_APISERVER="https://10.8.165.101:6443"
·终端执行(4条)
kubectl config set-cluster kubernetes \
--certificate-authority=/opt/kubernetes/ssl/ca.pem \
--embed-certs=true \
--server=${KUBE_APISERVER} \
--kubeconfig=${KUBE_CONFIG}
kubectl config set-credentials kube-controller-manager \
--client-certificate=./kube-controller-manager.pem \
--client-key=./kube-controller-manager-key.pem \
--embed-certs=true \
--kubeconfig=${KUBE_CONFIG}
kubectl config set-context default \
--cluster=kubernetes \
--user=kube-controller-manager \
--kubeconfig=${KUBE_CONFIG}
kubectl config use-context default --kubeconfig=${KUBE_CONFIG}
systemd管理controller-manager
[root@k8s-master1 k8s]# vim /usr/lib/systemd/system/kube-controller-manager.service
[Unit]
Description=Kubernetes Controller Manager
Documentation=https://github.com/kubernetes/kubernetes
[Service]
EnvironmentFile=/opt/kubernetes/cfg/kube-controller-manager.conf
ExecStart=/opt/kubernetes/bin/kube-controller-manager $KUBE_CONTROLLER_MANAGER_OPTS
Restart=on-failure
[Install]
WantedBy=multi-user.target
#启动并设置开机启动
systemctl daemon-reload
systemctl enable kube-controller-manager
systemctl start kube-controller-manager
6、部署kube-scheduler
#创建配置文件
[root@k8s-master1 k8s]# vim /opt/kubernetes/cfg/kube-scheduler.conf
KUBE_SCHEDULER_OPTS="--logtostderr=false \
--v=2 \
--log-dir=/opt/kubernetes/logs \
--leader-elect \
--kubeconfig=/opt/kubernetes/cfg/kube-scheduler.kubeconfig \
--bind-address=127.0.0.1"
参数说明
• --kubeconfig:连接apiserver配置文件
• --leader-elect:当该组件启动多个时,自动选举(HA)
生成kubeconfig文件
#生成kube-scheduler证书(在/root/ca/k8s目录下)
[root@k8s-master1 k8s]# pwd
/root/ca/k8s
[root@k8s-master1 k8s]# vim kube-scheduler-csr.json
{
"CN": "system:kube-scheduler",
"hosts": [],
"key": {
"algo": "rsa",
"size": 2048
},
"names": [
{
"C": "CN",
"L": "BeiJing",
"ST": "BeiJing",
"O": "system:masters",
"OU": "System"
}
]
}
#生成证书
[root@k8s-master1 k8s]# cfssl gencert -ca=ca.pem -ca-key=ca-key.pem -config=ca-config.json -profile=kubernetes kube-scheduler-csr.json | cfssljson -bare kube-scheduler
生成kubeconfig文件
[root@k8s-master1 k8s]# KUBE_CONFIG="/opt/kubernetes/cfg/kube-scheduler.kubeconfig"
[root@k8s-master1 k8s]# KUBE_APISERVER="https://10.8.165.101:6443"
·终端执行(4条)
kubectl config set-cluster kubernetes \
--certificate-authority=/opt/kubernetes/ssl/ca.pem \
--embed-certs=true \
--server=${KUBE_APISERVER} \
--kubeconfig=${KUBE_CONFIG}
kubectl config set-credentials kube-scheduler \
--client-certificate=./kube-scheduler.pem \
--client-key=./kube-scheduler-key.pem \
--embed-certs=true \
--kubeconfig=${KUBE_CONFIG}
kubectl config set-context default \
--cluster=kubernetes \
--user=kube-scheduler \
--kubeconfig=${KUBE_CONFIG}
kubectl config use-context default --kubeconfig=${KUBE_CONFIG}
systemd管理scheduler
[root@k8s-master1 k8s]# vim /usr/lib/systemd/system/kube-scheduler.service
[Unit]
Description=Kubernetes Scheduler
Documentation=https://github.com/kubernetes/kubernetes
[Service]
EnvironmentFile=/opt/kubernetes/cfg/kube-scheduler.conf
ExecStart=/opt/kubernetes/bin/kube-scheduler $KUBE_SCHEDULER_OPTS
Restart=on-failure
[Install]
WantedBy=multi-user.target
#启动并设置开机启动
systemctl daemon-reload
systemctl enable kube-scheduler
systemctl start kube-scheduler
查看集群状态
#生成kubectl连接集群的证书
[root@k8s-master1 k8s]# vim admin-csr.json
{
"CN": "admin",
"hosts": [],
"key": {
"algo": "rsa",
"size": 2048
},
"names": [
{
"C": "CN",
"L": "BeiJing",
"ST": "BeiJing",
"O": "system:masters",
"OU": "System"
}
]
}
[root@k8s-master1 k8s]# cfssl gencert -ca=ca.pem -ca-key=ca-key.pem -config=ca-config.json -profile=kubernetes admin-csr.json | cfssljson -bare admin
#生成kubeconfig文件
[root@k8s-master1 k8s]# mkdir /root/.kube
[root@k8s-master1 k8s]# KUBE_CONFIG="/root/.kube/config"
[root@k8s-master1 k8s]# KUBE_APISERVER="https://10.8.165.101:6443"
·终端执行(4条)
kubectl config set-cluster kubernetes \
--certificate-authority=/opt/kubernetes/ssl/ca.pem \
--embed-certs=true \
--server=${KUBE_APISERVER} \
--kubeconfig=${KUBE_CONFIG}
kubectl config set-credentials cluster-admin \
--client-certificate=./admin.pem \
--client-key=./admin-key.pem \
--embed-certs=true \
--kubeconfig=${KUBE_CONFIG}
kubectl config set-context default \
--cluster=kubernetes \
--user=cluster-admin \
--kubeconfig=${KUBE_CONFIG}
kubectl config use-context default --kubeconfig=${KUBE_CONFIG}
#通过kubectl工具查看当前集群组件状态
root@k8s-master1 k8s]# kubectl get cs
Warning: v1 ComponentStatus is deprecated in v1.19+
NAME STATUS MESSAGE ERROR
scheduler Healthy ok
controller-manager Healthy ok
etcd-2 Healthy {"health":"true"}
etcd-0 Healthy {"health":"true"}
etcd-1 Healthy {"health":"true"}
#若出现下列情况,可按下面操作
[root@k8s-master1 k8s]# kubectl get cs
NAME AGE
etcd-0 <unknown>
scheduler <unknown>
controller-manager <unknown>
etcd-2 <unknown>
etcd-1 <unknown>
#从1.16开始就显示为unknow 具体原因:https://segmentfault.com/a/1190000020912684
#临时解决办法(通过模板)
[root@k8s-master1 k8s]# kubectl get cs -o=go-template='{{printf "|NAME|STATUS|MESSAGE|\n"}}{{range .items}}{{$name := .metadata.name}}{{range .conditions}}{{printf "|%s|%s|%s|\n" $name .status .message}}{{end}}{{end}}'
|NAME|STATUS|MESSAGE|
|scheduler|True|ok|
|controller-manager|True|ok|
|etcd-1|True|{"health":"true"}|
|etcd-0|True|{"health":"true"}|
|etcd-2|True|{"health":"true"}|
#查看k8s的名称空间
[root@k8s-master1 k8s]# kubectl get ns
NAME STATUS AGE
default Active 3h21m
kube-node-lease Active 3h21m
kube-public Active 3h21m
kube-system Active 3h21m


六、部署Worker Node
1、创建工作目录并拷贝文件
--------------------node1、node2节点-------------------
[root@k8s-node1 ~]# mkdir -p /opt/kubernetes/{bin,cfg,ssl,logs}
#master将kubelet和kube-proxy拷贝给node1、node2节点
[root@k8s-master k8s]# cd ~/kubernetes/server/bin/
[root@k8s-master bin]# scp kubelet kube-proxy k8s-node1:/opt/kubernetes/bin/
#本地拷贝
[root@k8s-master1 bin]# cp kubelet kube-proxy /opt/kubernetes/bin
上传到/opt/kubernetes/bin下
2、部署kubelet
---------------------master1节点操作---------------------
[root@k8s-master1 bin]# vim /opt/kubernetes/cfg/kubelet.conf
KUBELET_OPTS="--logtostderr=false \
--v=2 \
--log-dir=/opt/kubernetes/logs \
--hostname-override=k8s-master1 \ #每个节点的ip/名称
--network-plugin=cni \
--kubeconfig=/opt/kubernetes/cfg/kubelet.kubeconfig \
--bootstrap-kubeconfig=/opt/kubernetes/cfg/bootstrap.kubeconfig \
--config=/opt/kubernetes/cfg/kubelet-config.yml \
--cert-dir=/opt/kubernetes/ssl \
--pod-infra-container-image=lizhenliang/pause-amd64:3.0"
参数说明
• --hostname-override:显示名称,集群中唯一
• --network-plugin:启用CNI
• --kubeconfig:空路径,会自动生成,后面用于连接apiserver
• --bootstrap-kubeconfig:首次启动向apiserver申请证书
• --config:配置参数文件
• --cert-dir:kubelet证书生成目录
• --pod-infra-container-image:管理Pod网络容器的镜像
#拉取镜像
[root@k8s-master1 bin]# docker pull lizhenliang/pause-amd64:3.0
#配置参数文件
[root@k8s-master1 bin]# vim /opt/kubernetes/cfg/kubelet-config.yml
kind: KubeletConfiguration
apiVersion: kubelet.config.k8s.io/v1beta1
address: 0.0.0.0
port: 10250
readOnlyPort: 10255
cgroupDriver: cgroupfs
clusterDNS:
- 10.0.0.2
clusterDomain: cluster.local
failSwapOn: false
authentication:
anonymous:
enabled: false
webhook:
cacheTTL: 2m0s
enabled: true
x509:
clientCAFile: /opt/kubernetes/ssl/ca.pem
authorization:
mode: Webhook
webhook:
cacheAuthorizedTTL: 5m0s
cacheUnauthorizedTTL: 30s
evictionHard:
imagefs.available: 15%
memory.available: 100Mi
nodefs.available: 10%
nodefs.inodesFree: 5%
maxOpenFiles: 1000000
maxPods: 110
#授权kubelet-bootstrap用户允许请求证书
kubectl create clusterrolebinding kubelet-bootstrap \
--clusterrole=system:node-bootstrapper \
--user=kubelet-bootstrap
#生成kubelet初次加入集群引导kubeconfig文件
*在生成kubernetes证书的目录下执行以下命令生成kubeconfig文件
[root@k8s-master1 bin]# cd /root/ca/k8s/
[root@k8s-master1 k8s]# KUBE_CONFIG="/opt/kubernetes/cfg/bootstrap.kubeconfig"
[root@k8s-master1 k8s]# KUBE_APISERVER="https://10.8.165.101:6443" # apiserver的 IP:PORT
[root@k8s-master1 k8s]# TOKEN="c47ffb939f5ca36231d9e3121a252940" # 与master的token.csv里保持一致
·终端执行(四条)
kubectl config set-cluster kubernetes \
--certificate-authority=/opt/kubernetes/ssl/ca.pem \
--embed-certs=true \
--server=${KUBE_APISERVER} \
--kubeconfig=${KUBE_CONFIG}
kubectl config set-credentials "kubelet-bootstrap" \
--token=${TOKEN} \
--kubeconfig=${KUBE_CONFIG}
kubectl config set-context default \
--cluster=kubernetes \
--user="kubelet-bootstrap" \
--kubeconfig=${KUBE_CONFIG}
kubectl config use-context default --kubeconfig=${KUBE_CONFIG}
#systemd管理kubelet
[root@k8s-master1 k8s]# vim /usr/lib/systemd/system/kubelet.service
[Unit]
Description=Kubernetes Kubelet
After=docker.service
[Service]
EnvironmentFile=/opt/kubernetes/cfg/kubelet.conf
ExecStart=/opt/kubernetes/bin/kubelet $KUBELET_OPTS
Restart=on-failure
LimitNOFILE=65536
[Install]
WantedBy=multi-user.target
#启动并设置开机启动
systemctl daemon-reload
systemctl enable kubelet
systemctl start kubelet
批准kubelet证书申请并加入集群
-----------------------master1节点-----------------------
# 查看kubelet证书请求
[root@k8s-master1 k8s]# kubectl get csr
NAME AGE SIGNERNAME REQUESTOR CONDITION
node-csr-0UTuuhUTPbL02uDpLinrwBc_YDnmXj3t-JjUqMM247I 78s kubernetes.io/kube-apiserver-client-kubelet kubelet-bootstrap Pending
#批准申请
kubectl certificate approve <申请的NAME>
[root@k8s-master1 k8s]# kubectl certificate approve node-csr-0UTuuhUTPbL02uDpLinrwBc_YDnmXj3t-JjUqMM247I
certificatesigningrequest.certificates.k8s.io/node-csr-0UTuuhUTPbL02uDpLinrwBc_YDnmXj3t-JjUqMM247I approved
[root@k8s-master1 k8s]# kubectl get node
NAME STATUS ROLES AGE VERSION
k8s-master1 NotReady <none> 20s v1.20.4
*注:由于网络插件还没有部署,节点会没有准备就绪 NotReady
3、部署kube-proxy
生成kube-proxy.kubeconfig文件
-------------------master节点-------------------------
#在/root/ca/k8s下创建证书请求文件
[root@k8s-master1 k8s]# vim kube-proxy-csr.json
{
"CN": "system:kube-proxy",
"hosts": [],
"key": {
"algo": "rsa",
"size": 2048
},
"names": [
{
"C": "CN",
"L": "BeiJing",
"ST": "BeiJing",
"O": "k8s",
"OU": "System"
}
]
}
# 生成证书
[root@k8s-master1 k8s]# cfssl gencert -ca=ca.pem -ca-key=ca-key.pem -config=ca-config.json -profile=kubernetes kube-proxy-csr.json | cfssljson -bare kube-proxy
#生成kubeconfig文件
[root@k8s-master1 k8s]# KUBE_CONFIG="/opt/kubernetes/cfg/kube-proxy.kubeconfig"
[root@k8s-master1 k8s]# KUBE_APISERVER="https://10.8.165.101:6443"
·终端执行(4条)
kubectl config set-cluster kubernetes \
--certificate-authority=/opt/kubernetes/ssl/ca.pem \
--embed-certs=true \
--server=${KUBE_APISERVER} \
--kubeconfig=${KUBE_CONFIG}
kubectl config set-credentials kube-proxy \
--client-certificate=./kube-proxy.pem \
--client-key=./kube-proxy-key.pem \
--embed-certs=true \
--kubeconfig=${KUBE_CONFIG}
kubectl config set-context default \
--cluster=kubernetes \
--user=kube-proxy \
--kubeconfig=${KUBE_CONFIG}
kubectl config use-context default --kubeconfig=${KUBE_CONFIG}
配置文件
---------------------master1节点-------------------------
#创建配置文件
[root@k8s-master1 k8s]# vim /opt/kubernetes/cfg/kube-proxy.conf
KUBE_PROXY_OPTS="--logtostderr=false \
--v=2 \
--log-dir=/opt/kubernetes/logs \
--config=/opt/kubernetes/cfg/kube-proxy-config.yml"
#配置参数文件
[root@k8s-master1 k8s]# vim /opt/kubernetes/cfg/kube-proxy-config.yml
kind: KubeProxyConfiguration
apiVersion: kubeproxy.config.k8s.io/v1alpha1
bindAddress: 0.0.0.0
metricsBindAddress: 0.0.0.0:10249
clientConnection:
kubeconfig: /opt/kubernetes/cfg/kube-proxy.kubeconfig
hostnameOverride: k8s-master1
clusterCIDR: 10.244.0.0/16
systemd管理kube-proxy
---------------------master1节点-------------------------
[root@k8s-master1 k8s]# vim /usr/lib/systemd/system/kube-proxy.service
[Unit]
Description=Kubernetes Proxy
After=network.target
[Service]
EnvironmentFile=/opt/kubernetes/cfg/kube-proxy.conf
ExecStart=/opt/kubernetes/bin/kube-proxy $KUBE_PROXY_OPTS
Restart=on-failure
LimitNOFILE=65536
[Install]
WantedBy=multi-user.target
#启动并设置开机启动
systemctl daemon-reload
systemctl enable kube-proxy
systemctl start kube-proxy
4、部署网络组件(Calico、flanneld二选一)
Calico(选择)
Calico是一个纯三层的数据中心网络方案,是目前Kubernetes主流的网络方案
#上传yaml文件
链接:https://pan.baidu.com/s/1jPzSdsnFKSFxkVQzc2lQ9g?pwd=x311
提取码:x311
#部署Calico
[root@k8s-master1 k8s]# cd /opt/kubernetes/cfg/
*上传至/opt/kubernetes/cfg/
[root@k8s-master1 cfg]# kubectl apply -f calico.yaml
[root@k8s-master1 cfg]# kubectl get pods -n kube-system
等Calico Pod都Running,节点也会准备就绪
!!!!!!!!!!!!!!!!!!!!!!!!!!!!!
可能有点久,要初始化创建对应镜像,好几分钟,等吧骚年
waiting......................
!!!!!!!!!!!!!!!!!!!!!!!!!!!!!
[root@k8s-master1 cfg]# kubectl get pods -n kube-system
NAME READY STATUS RESTARTS AGE
calico-kube-controllers-97769f7c7-9d49d 1/1 Running 0 9m16s
calico-node-8djzj 1/1 Running 0 9m16s
*看网速、看脸 快10分钟了
[root@k8s-master1 cfg]# kubectl get node
NAME STATUS ROLES AGE VERSION
k8s-master1 Ready <none> 23m v1.20.4
flanneld(没选)
--------------------------master1节点-----------------------
/opt/etcd/bin/etcdctl \
--cacert=/opt/etcd/ssl/ca.pem --cert=/opt/etcd/ssl/server.pem --key=/opt/etcd/ssl/server-key.pem \
--endpoints="https://10.8.165.101:2379,https://10.8.165.102:2379,https://10.8.165.103:2379" \
put /coreos.com/network/config '{ "Network": "172.17.0.0/16", "Backend": {"Type": "vxlan"}}'
-------------------master1、node1、node2节点------------------------
#下载二进制包
链接:https://pan.baidu.com/s/1vSxuXNQZU8yXkcCvDED1Pw?pwd=0ind
提取码:0ind
[root@k8s-node1 ~]# tar zvxf flannel-v0.13.0-linux-amd64.tar.gz
[root@k8s-node1 ~]# mv flanneld mk-docker-opts.sh /opt/kubernetes/bin
#配置Flannel
[root@k8s-node1 ~]# vim /opt/kubernetes/cfg/flanneld
FLANNEL_OPTIONS="--etcd-endpoints=https://10.8.165.101:2379,https://10.8.165.102:2379,https://10.8.165.103:2379 -etcd-cafile=/opt/etcd/ssl/ca.pem -etcd-certfile=/opt/etcd/ssl/server.pem -etcd-keyfile=/opt/etcd/ssl/server-key.pem"
#systemd管理Flannel
[root@k8s-node1 ~]# vim /usr/lib/systemd/system/flanneld.service
[Unit]
Description=Flanneld overlay address etcd agent
After=network-online.target network.target
Before=docker.service
[Service]
Type=notify
EnvironmentFile=/opt/kubernetes/cfg/flanneld
ExecStart=/opt/kubernetes/bin/flanneld --ip-masq $FLANNEL_OPTIONS
ExecStartPost=/opt/kubernetes/bin/mk-docker-opts.sh -k DOCKER_NETWORK_OPTIONS -d /run/flannel/subnet.env
Restart=on-failure
[Install]
WantedBy=multi-user.target
#启动flannel和docker
systemctl daemon-reload
systemctl start flanneld
systemctl enable flanneld
systemctl daemon-reload
systemctl restart docker
**报错(Couldn‘t fetch network config)
原因:flanneld目前不能与etcdV3直接交互
参考:https://blog.51cto.com/u_8355320/2564588
#开启etcd 支持V2api功能,在etcd启动参数中加入 --enable-v2参数,并重启etcd2
master、node1、node2都改,并重启
[root@k8s-master etcd]# vim /usr/lib/systemd/system/etcd.service
[Unit]
Description=Etcd Server
After=network.target
After=network-online.target
Wants=network-online.target
[Service]
Type=notify
EnvironmentFile=/opt/etcd/cfg/etcd.conf
ExecStart=/opt/etcd/bin/etcd \
--cert-file=/opt/etcd/ssl/server.pem \
--key-file=/opt/etcd/ssl/server-key.pem \
--peer-cert-file=/opt/etcd/ssl/server.pem \
--peer-key-file=/opt/etcd/ssl/server-key.pem \
--trusted-ca-file=/opt/etcd/ssl/ca.pem \
--peer-trusted-ca-file=/opt/etcd/ssl/ca.pem \
--logger=zap \
--enable-v2 #此处添加
Restart=on-failure
LimitNOFILE=65536
[Install]
WantedBy=multi-user.target
[root@master1 ~]# systemctl daemon-reload
[root@master1 ~]# systemctl restart etcd
·master查看etcd集群健康状况
[root@k8s-master etcd]# ETCDCTL_API=2 /opt/etcd/bin/etcdctl --ca-file=/opt/etcd/ssl/ca.pem --cert-file=/opt/etcd/ssl/server.pem --key-file=/opt/etcd/ssl/server-key.pem --endpoints="https://10.8.165.101:2379,https://10.8.165.102:2379,https://10.8.165.103:2379" cluster-health
#删除原来写入的子网信息
[root@k8s-master etcd]# /opt/etcd/bin/etcdctl --cacert=/opt/etcd/ssl/ca.pem --cert=/opt/etcd/ssl/server.pem --key=/opt/etcd/ssl/server-key.pem --endpoints="https://10.8.165.101:2379,https://10.8.165.102:2379,https://10.8.165.103:2379" del /coreos.com/network/config
#重新使用V2写入子网信息
ETCDCTL_API=2 /opt/etcd/bin/etcdctl \
--ca-file=/opt/etcd/ssl/ca.pem --cert-file=/opt/etcd/ssl/server.pem --key-file=/opt/etcd/ssl/server-key.pem \
--endpoints="https://10.8.165.101:2379,https://10.8.165.102:2379,https://10.8.165.103:2379" \
set /coreos.com/network/config '{ "Network": "172.17.0.0/16", "Backend": {"Type": "vxlan"}}'
#重启flanneld服务
systemctl daemon-reload
systemctl start flanneld
systemctl enable flanneld
#修改docker文件
[root@k8s-node1 ~]# vim /usr/lib/systemd/system/docker.service
[Unit]
Description=Docker Application Container Engine
Documentation=https://docs.docker.com
After=network-online.target firewalld.service
Wants=network-online.target
[Service]
Type=notify
EnvironmentFile=/run/flannel/subnet.env
ExecStart=/usr/bin/dockerd $DOCKER_NETWORK_OPTIONS
ExecReload=/bin/kill -s HUP $MAINPID
LimitNOFILE=infinity
LimitNPROC=infinity
LimitCORE=infinity
TimeoutStartSec=0
Delegate=yes
KillMode=process
Restart=on-failure
StartLimitBurst=3
StartLimitInterval=60s
[Install]
WantedBy=multi-user.target
#重启docker
systemctl daemon-reload
systemctl restart docker


随后node还是NotReady
通过journalctl -f -u kubelet命令查看,发现没有安装相应的cni模块
因为kubelet配置了network-plugin=cni,但是还没安装,所以状态会是NotReady,不想看这个报错或者不需要网络,就可以修改kubelet配置文件,去掉network-plugin=cni 就可以了。
-----------------------node1、node2节点--------------------
#修改kubelet.conf
[root@k8s-node1 bin]# vim /opt/kubernetes/cfg/kubelet.conf
KUBELET_OPTS="--logtostderr=false \
--v=2 \
--log-dir=/opt/kubernetes/logs \
--hostname-override=k8s-node1 \
--kubeconfig=/opt/kubernetes/cfg/kubelet.kubeconfig \
--bootstrap-kubeconfig=/opt/kubernetes/cfg/bootstrap.kubeconfig \
--config=/opt/kubernetes/cfg/kubelet-config.yml \
--cert-dir=/opt/kubernetes/ssl \
--pod-infra-container-image=lizhenliang/pause-amd64:3.0"
#删除之前的kubelet的认证文件
[root@k8s-node1 bin]# rm -rf /opt/kubernetes/ssl/kubelet*
#重启kubelet
[root@k8s-node1 bin]# systemctl restart kubelet
--------------------------master节点----------------------
#重新认证
[root@k8s-master ~]# kubectl get csr
NAME AGE REQUESTOR CONDITION
node-csr-NTYjTGk7zN-oSmSe4mbKuYQXEvvJpOlyIwy2tWwK9GA 29s kubelet-bootstrap Pending
node-csr-qVVLrp7PKGSFlA2Q0PGYZBTY_E1FnFoO3K4FGXOIz0Q 18s kubelet-bootstrap Pending
[root@k8s-master ~]# /opt/kubernetes/bin/kubectl certificate approve node-csr-NTYjTGk7zN-oSmSe4mbKuYQXEvvJpOlyIwy2tWwK9GA
certificatesigningrequest.certificates.k8s.io/node-csr-NTYjTGk7zN-oSmSe4mbKuYQXEvvJpOlyIwy2tWwK9GA approved
[root@k8s-master ~]# /opt/kubernetes/bin/kubectl certificate approve node-csr-qVVLrp7PKGSFlA2Q0PGYZBTY_E1FnFoO3K4FGXOIz0Q
certificatesigningrequest.certificates.k8s.io/node-csr-qVVLrp7PKGSFlA2Q0PGYZBTY_E1FnFoO3K4FGXOIz0Q approved
#结果
[root@k8s-master ~]# kubectl get csr
NAME AGE REQUESTOR CONDITION
node-csr-NTYjTGk7zN-oSmSe4mbKuYQXEvvJpOlyIwy2tWwK9GA 68s kubelet-bootstrap Approved,Issued
node-csr-qVVLrp7PKGSFlA2Q0PGYZBTY_E1FnFoO3K4FGXOIz0Q 57s kubelet-bootstrap Approved,Issued
[root@k8s-master ~]# kubectl get node
NAME STATUS ROLES AGE VERSION
k8s-node1 Ready <none> 20s v1.20.4
k8s-node2 Ready <none> 5s v1.20.4
5、授权apiserver访问kubelet
#应用场景:例如kubectl logs
[root@k8s-master1 cfg]# vim apiserver-to-kubelet-rbac.yaml
apiVersion: rbac.authorization.k8s.io/v1
kind: ClusterRole
metadata:
annotations:
rbac.authorization.kubernetes.io/autoupdate: "true"
labels:
kubernetes.io/bootstrapping: rbac-defaults
name: system:kube-apiserver-to-kubelet
rules:
- apiGroups:
- ""
resources:
- nodes/proxy
- nodes/stats
- nodes/log
- nodes/spec
- nodes/metrics
- pods/log
verbs:
- "*"
---
apiVersion: rbac.authorization.k8s.io/v1
kind: ClusterRoleBinding
metadata:
name: system:kube-apiserver
namespace: ""
roleRef:
apiGroup: rbac.authorization.k8s.io
kind: ClusterRole
name: system:kube-apiserver-to-kubelet
subjects:
- apiGroup: rbac.authorization.k8s.io
kind: User
name: kubernetes
[root@k8s-master1 cfg]# kubectl apply -f apiserver-to-kubelet-rbac.yaml
6、新增加Worker Node
拷贝已部署好的Node相关文件到新节点
----------------------master1节点-------------------------
#在Master1节点将Worker Node涉及文件拷贝到node1
[root@k8s-master1 cfg]# scp -r /opt/kubernetes k8s-node1:/opt/
[root@k8s-master1 cfg]# scp -r /usr/lib/systemd/system/{kubelet,kube-proxy}.service k8s-node1:/usr/lib/systemd/system
[root@k8s-master1 cfg]# scp /opt/kubernetes/ssl/ca.pem k8s-node1:/opt/kubernetes/ssl/
------------------------node1节点------------------------
#删除kubelet证书和kubeconfig文件
[root@k8s-node1 ~]# rm -f /opt/kubernetes/cfg/kubelet.kubeconfig
[root@k8s-node1 ~]# rm -f /opt/kubernetes/ssl/kubelet*
*注:这几个文件是证书申请审批后自动生成的,每个Node不同,必须删除
#修改对应文件的主机名
[root@k8s-node1 ~]# vim /opt/kubernetes/cfg/kubelet.conf
--hostname-override=k8s-node1
[root@k8s-node1 ~]# vim /opt/kubernetes/cfg/kube-proxy-config.yml
hostnameOverride: k8s-node1
#启动并设置开机启动
systemctl daemon-reload
systemctl enable kubelet kube-proxy
systemctl start kubelet kube-proxy
---------------------------master1节点--------------------
#在Master1上批准新Node kubelet证书申请
*查看证书请求
[root@k8s-master1 cfg]# kubectl get csr
NAME AGE SIGNERNAME REQUESTOR CONDITION
node-csr-0UTuuhUTPbL02uDpLinrwBc_YDnmXj3t-JjUqMM247I 41m kubernetes.io/kube-apiserver-client-kubelet kubelet-bootstrap Approved,Issued
node-csr-xQsFeNF5nlB-rZQr2cIxFB18ET3kAGYHSC9GMSKDoI8 41s kubernetes.io/kube-apiserver-client-kubelet kubelet-bootstrap Pending
*授权请求(Pending,一定要是待定状态的)
[root@k8s-master1 cfg]# kubectl certificate approve node-csr-xQsFeNF5nlB-rZQr2cIxFB18ET3kAGYHSC9GMSKDoI8
certificatesigningrequest.certificates.k8s.io/node-csr-xQsFeNF5nlB-rZQr2cIxFB18ET3kAGYHSC9GMSKDoI8 approved
#查看Node状态
[root@k8s-master1 cfg]# kubectl get node
NAME STATUS ROLES AGE VERSION
k8s-master1 Ready <none> 41m v1.20.4
k8s-node1 NotReady <none> 61s v1.20.4
*发现新加入的k8s-node1节点是NotReady状态,不要急,等待一下,跟master节点一样,Calico在做初始化
*这个时候可以去做node2,跟加入node1的步骤一样,当然最后也要等!!!

最终加入结果
#查看名称空间kube-system中的pod情况
[root@k8s-master1 cfg]# kubectl get pods -n kube-system
NAME READY STATUS RESTARTS AGE
calico-kube-controllers-97769f7c7-9d49d 1/1 Running 0 42m
calico-node-8djzj 1/1 Running 0 42m
calico-node-h6ghf 1/1 Running 0 15m
calico-node-nj9l7 1/1 Running 0 8m1s
#查看Node状态
[root@k8s-master1 cfg]# kubectl get node
NAME STATUS ROLES AGE VERSION
k8s-master1 Ready <none> 56m v1.20.4
k8s-node1 Ready <none> 16m v1.20.4
k8s-node2 Ready <none> 8m25s v1.20.4
七、部署Dashboard和CoreDNS
1、部署Dashboard
----------------------master1节点-------------------------
*上面安装Calico时已经下载好了
[root@k8s-master1 cfg]# kubectl apply -f kubernetes-dashboard.yaml
# 查看部署
[root@k8s-master1 cfg]# kubectl get pods,svc -n kubernetes-dashboard
NAME READY STATUS RESTARTS AGE
pod/dashboard-metrics-scraper-7b59f7d4df-s7c6g 0/1 ContainerCreating 0 27s
pod/kubernetes-dashboard-74d688b6bc-5ln4n 0/1 ContainerCreating 0 27s
NAME TYPE CLUSTER-IP EXTERNAL-IP PORT(S) AGE
service/dashboard-metrics-scraper ClusterIP 10.0.0.19 <none> 8000/TCP 27s
service/kubernetes-dashboard NodePort 10.0.0.9 <none> 443:30001/TCP 27s
*发现状态是ContainerCreating,即容器创建中,等待吧.......
*全部起来大概3分钟左右
#创建service account并绑定默认cluster-admin管理员集群角色
[root@k8s-master1 cfg]# kubectl create serviceaccount dashboard-admin -n kube-system
[root@k8s-master1 cfg]# kubectl create clusterrolebinding dashboard-admin --clusterrole=cluster-admin --serviceaccount=kube-system:dashboard-admin
[root@k8s-master1 cfg]# kubectl describe secrets -n kube-system $(kubectl -n kube-system get secret | awk '/dashboard-admin/{print $1}')
Name: dashboard-admin-token-hclxd
Namespace: kube-system
Labels: <none>
Annotations: kubernetes.io/service-account.name: dashboard-admin
kubernetes.io/service-account.uid: 03acc120-0133-4ccd-8047-9830cff868b3
Type: kubernetes.io/service-account-token
Data
====
token: eyJhbGciOiJSUzI1NiIsImtpZCI6InV5ejZ2MlowdnNJaXVTQTJRUW0wTU50Nk01SEdoYVF1N3diMG9oYTRoUkEifQ.eyJpc3MiOiJrdWJlcm5ldGVzL3NlcnZpY2VhY2NvdW50Iiwia3ViZXJuZXRlcy5pby9zZXJ2aWNlYWNjb3VudC9uYW1lc3BhY2UiOiJrdWJlLXN5c3RlbSIsImt1YmVybmV0ZXMuaW8vc2VydmljZWFjY291bnQvc2VjcmV0Lm5hbWUiOiJkYXNoYm9hcmQtYWRtaW4tdG9rZW4taGNseGQiLCJrdWJlcm5ldGVzLmlvL3NlcnZpY2VhY2NvdW50L3NlcnZpY2UtYWNjb3VudC5uYW1lIjoiZGFzaGJvYXJkLWFkbWluIiwia3ViZXJuZXRlcy5pby9zZXJ2aWNlYWNjb3VudC9zZXJ2aWNlLWFjY291bnQudWlkIjoiMDNhY2MxMjAtMDEzMy00Y2NkLTgwNDctOTgzMGNmZjg2OGIzIiwic3ViIjoic3lzdGVtOnNlcnZpY2VhY2NvdW50Omt1YmUtc3lzdGVtOmRhc2hib2FyZC1hZG1pbiJ9.ON_4fihI9XykB46854v4Lge1AMrKpKvTrhc5Mc1SguroxalskH_hUAtDTBinODOzcz2TP3aJz6uQ5Rq3UWND8i9AcuJl9f9Kpcaml3XnR6sdJSkwNGPvqLxK-uY1pbo-NlOaMs4LjgSJ5_dzLRt4KoLXDF96MSTAenY8E_K_pwfADF67qPUB90rGbyh-jedj9u_F0X4mQf7URYqEDDU1VFMYoVvuD0XdKwdlzRP-_juEXRmdhJoenigr-Y_KwZomWAkIadwK_lKKsSADCXD6uzcTTHZCNnKJFUaClw-oDL214O5CF79Y48nl4ZNqYqUd09X9Rr3qz3PPCrKcY9qHyg
ca.crt: 1359 bytes
namespace: 11 bytes
#访问地址:https://NodeIP:30001
*注意一定要加https:// 不然默认就是http,会错哦
*随后用上述生成的token访问
错误示范:

正确示范:


2、部署CoreDNS
----------------------master1节点-------------------------
*上面安装Calico时已经下载好了
#CoreDNS用于集群内部Service名称解析
[root@k8s-master1 cfg]# kubectl apply -f coredns.yaml
[root@k8s-master1 cfg]# kubectl get pods -n kube-system
[root@k8s-master1 cfg]# kubectl get pods -n kube-system
NAME READY STATUS RESTARTS AGE
calico-kube-controllers-97769f7c7-9d49d 1/1 Running 0 60m
calico-node-8djzj 1/1 Running 0 60m
calico-node-h6ghf 1/1 Running 0 33m
calico-node-nj9l7 1/1 Running 0 25m
coredns-6d8f96d957-kzn2g 0/1 ContainerCreating 0 23s
*接着等,嘎嘎.............(这个快几秒?)
#DNS解析测试
[root@k8s-master1 cfg]# kubectl run -it --rm dns-test --image=busybox:1.28.4 sh
If you don't see a command prompt, try pressing enter.
/ # nslookup kubernetes
Server: 10.0.0.2
Address 1: 10.0.0.2 kube-dns.kube-system.svc.cluster.local
Name: kubernetes
Address 1: 10.0.0.1 kubernetes.default.svc.cluster.local
解析没问题。
至此一个单Master集群就搭建完成了!这个环境就足以满足学习实验了,如果你的服务器配置较高,可继续扩容多Master集群!
八、扩容多Master(高可用架构)
Kubernetes作为容器集群系统,通过健康检查+重启策略实现了Pod故障自我修复能力,通过调度算法实现将Pod分布式部署,并保持预期副本数,根据Node失效状态自动在其他Node拉起Pod,实现了应用层的高可用性。
针对Kubernetes集群,高可用性还应包含以下两个层面的考虑:Etcd数据库的高可用性和Kubernetes Master组件的高可用性。 而Etcd我们已经采用3个节点组建集群实现高可用,本节将对Master节点高可用进行说明和实施。
Master节点扮演着总控中心的角色,通过不断与工作节点上的Kubelet和kube-proxy进行通信来维护整个集群的健康工作状态。如果Master节点故障,将无法使用kubectl工具或者API做任何集群管理。
Master节点主要有三个服务kube-apiserver、kube-controller-manager和kube-scheduler,其中kube-controller-manager和kube-scheduler组件自身通过选择机制已经实现了高可用,所以Master高可用主要针对kube-apiserver组件,而该组件是以HTTP API提供服务,因此对他高可用与Web服务器类似,增加负载均衡器对其负载均衡即可,并且可水平扩容。
多Master架构图:
1、部署Master2 Node
现在需要再增加一台新服务器,作为Master2 Node,IP是192.168.31.74。
为了节省资源你也可以将之前部署好的Worker Node1复用为Master2 Node角色(即部署Master组件)
Master2 与已部署的Master1所有操作一致。所以我们只需将Master1所有K8s文件拷贝过来,再修改下服务器IP和主机名启动即可。
#安装Docker
-----------------------master1节点-----------------------
[root@k8s-master1 cfg]# scp /usr/bin/docker* 10.8.165.113:/usr/bin
[root@k8s-master1 cfg]# scp /usr/bin/runc 10.8.165.113:/usr/bin
[root@k8s-master1 cfg]# scp /usr/bin/containerd* 10.8.165.113:/usr/bin
[root@k8s-master1 cfg]# scp /usr/lib/systemd/system/docker.service 10.8.165.113:/usr/lib/systemd/system
[root@k8s-master1 cfg]# scp -r /etc/docker 10.8.165.113:/etc
# 在Master2启动Docker
-----------------------master2节点-----------------------
systemctl daemon-reload
systemctl enable docker
systemctl start docker
#在Master2创建etcd证书目录
-----------------------master2节点-----------------------
[root@k8s-master2 ~]# mkdir -p /opt/etcd/ssl
#拷贝Master1上所有K8s文件和etcd证书到Master2
-----------------------master1节点-----------------------
[root@k8s-master1 cfg]# scp -r /opt/kubernetes 10.8.165.113:/opt
[root@k8s-master1 cfg]# scp -r /opt/etcd/ssl 10.8.165.113:/opt/etcd
[root@k8s-master1 cfg]# scp /usr/lib/systemd/system/kube* 10.8.165.113:/usr/lib/systemd/system
[root@k8s-master1 cfg]# scp /usr/bin/kubectl 10.8.165.113:/usr/bin
[root@k8s-master1 cfg]# scp -r ~/.kube 10.8.165.113:~
#删除kubelet证书和kubeconfig文件
-----------------------master2节点-----------------------
[root@k8s-master2 ~]# rm -f /opt/kubernetes/cfg/kubelet.kubeconfig
[root@k8s-master2 ~]# rm -f /opt/kubernetes/ssl/kubelet*
#修改配置文件IP和主机名
-----------------------master2节点-----------------------
*修改apiserver、kubelet和kube-proxy配置文件为本地IP
[root@k8s-master2 ~]# vim /opt/kubernetes/cfg/kube-apiserver.conf
--bind-address=10.8.165.113
--advertise-address=10.8.165.113
[root@k8s-master2 ~]# vim /opt/kubernetes/cfg/kube-controller-manager.kubeconfig
server: https://10.8.165.113:6443
[root@k8s-master2 ~]# vim /opt/kubernetes/cfg/kube-scheduler.kubeconfig
server: https://10.8.165.113:6443
[root@k8s-master2 ~]# vim /opt/kubernetes/cfg/bootstrap.kubeconfig
server: https://10.8.165.113:6443
[root@k8s-master2 ~]# vim /opt/kubernetes/cfg/kube-proxy.kubeconfig
server: https://10.8.165.113:6443
[root@k8s-master2 ~]# vim /opt/kubernetes/cfg/kubelet.conf
--hostname-override=k8s-master2
[root@k8s-master2 ~]# vim /opt/kubernetes/cfg/kube-proxy-config.yml
hostnameOverride: k8s-master2
[root@k8s-master2 ~]# vi ~/.kube/config
server: https://10.8.165.113:6443
#启动设置开机启动
-----------------------master2节点-----------------------
systemctl daemon-reload
systemctl enable kube-apiserver kube-controller-manager kube-scheduler kubelet kube-proxy
systemctl start kube-apiserver kube-controller-manager kube-scheduler kubelet kube-proxy
检验并加入集群
---------------------可master1 也可master2----------------
因为两者都是master嘛
#查看集群状态
[root@k8s-master2 ~]# kubectl get cs
Warning: v1 ComponentStatus is deprecated in v1.19+
NAME STATUS MESSAGE ERROR
controller-manager Healthy ok
scheduler Healthy ok
etcd-1 Healthy {"health":"true"}
etcd-0 Healthy {"health":"true"}
etcd-2 Healthy {"health":"true"}
#批准kubelet证书申请
*查看证书请求
[root@k8s-master2 ~]# kubectl get csr
NAME AGE SIGNERNAME REQUESTOR CONDITION
node-csr--okVOhcnMlwp9j2L64uYd6HKiopCDU1FQf9Ywj_EUhw 2m55s kubernetes.io/kube-apiserver-client-kubelet kubelet-bootstrap Pending
node-csr-BQJv1fS07fW1u4uPTID4M0ybNJV60Br71DjA67DmJxk 64m kubernetes.io/kube-apiserver-client-kubelet kubelet-bootstrap Approved,Issued
node-csr-xQsFeNF5nlB-rZQr2cIxFB18ET3kAGYHSC9GMSKDoI8 73m kubernetes.io/kube-apiserver-client-kubelet kubelet-bootstrap Approved,Issued
*授权请求
[root@k8s-master2 ~]# kubectl certificate approve node-csr--okVOhcnMlwp9j2L64uYd6HKiopCDU1FQf9Ywj_EUhw
certificatesigningrequest.certificates.k8s.io/node-csr--okVOhcnMlwp9j2L64uYd6HKiopCDU1FQf9Ywj_EUhw approved
# 查看Node
[root@k8s-master2 ~]# kubectl get node
NAME STATUS ROLES AGE VERSION
k8s-master1 Ready <none> 113m v1.20.4
k8s-master2 NotReady <none> 54s v1.20.4
k8s-node1 Ready <none> 73m v1.20.4
k8s-node2 Ready <none> 65m v1.20.4
[root@k8s-master1 cfg]# kubectl get node
NAME STATUS ROLES AGE VERSION
k8s-master1 Ready <none> 113m v1.20.4
k8s-master2 NotReady <none> 42s v1.20.4
k8s-node1 Ready <none> 73m v1.20.4
k8s-node2 Ready <none> 65m v1.20.4
*NotReady是因为Calico正在为master2进行初始化相关网络镜像
Waiting......................
最终结果
[root@k8s-master2 ~]# kubectl get pod -n kube-system
NAME READY STATUS RESTARTS AGE
calico-kube-controllers-97769f7c7-9d49d 1/1 Running 0 107m
calico-node-8djzj 1/1 Running 0 107m
calico-node-bkdm6 1/1 Running 0 8m2s
calico-node-h6ghf 1/1 Running 0 80m
calico-node-nj9l7 1/1 Running 0 72m
coredns-6d8f96d957-kzn2g 1/1 Running 0 47m
[root@k8s-master2 ~]# kubectl get node
NAME STATUS ROLES AGE VERSION
k8s-master1 Ready <none> 120m v1.20.4
k8s-master2 Ready <none> 8m6s v1.20.4
k8s-node1 Ready <none> 80m v1.20.4
k8s-node2 Ready <none> 72m v1.20.4
2、部署Nginx+Keepalived高可用负载均衡器
kube-apiserver高可用架构图:
• Nginx是一个主流Web服务和反向代理服务器,这里用四层实现对apiserver实现负载均衡。
• Keepalived是一个主流高可用软件,基于VIP绑定实现服务器双机热备,在上述拓扑中,Keepalived主要根据Nginx运行状态判断是否需要故障转移(漂移VIP),例如当Nginx主节点挂掉,VIP会自动绑定在Nginx备节点,从而保证VIP一直可用,实现Nginx高可用。
注1:为了节省机器,这里与K8s Master节点机器复用。也可以独立于k8s集群之外部署,只要nginx与apiserver能通信就行。
注2:如果你是在公有云上,一般都不支持keepalived,那么你可以直接用它们的负载均衡器产品,直接负载均衡多台Master kube-apiserver,架构与上面一样。
安装软件包
----------------------master1、master2节点-----------------
#安装软件包(主/备)
[root@k8s-master1 cfg]# yum -y install epel-release nginx keepalived
Nginx
----------------------master1、master2节点-----------------
#Nginx配置文件(主/备一样)
[root@k8s-master1 cfg]# vim /etc/nginx/nginx.conf
user nginx;
worker_processes auto;
error_log /var/log/nginx/error.log;
pid /run/nginx.pid;
include /usr/share/nginx/modules/*.conf;
events {
worker_connections 1024;
}
# 四层负载均衡,为两台Master apiserver组件提供负载均衡
stream {
log_format main '$remote_addr $upstream_addr - [$time_local] $status $upstream_bytes_sent';
access_log /var/log/nginx/k8s-access.log main;
upstream k8s-apiserver {
server 10.8.165.101:6443; # Master1 APISERVER IP:PORT
server 10.8.165.113:6443; # Master2 APISERVER IP:PORT
}
server {
listen 16443; # 由于nginx与master节点复用,这个监听端口不能是6443,否则会冲突
proxy_pass k8s-apiserver;
}
}
http {
log_format main '$remote_addr - $remote_user [$time_local] "$request" '
'$status $body_bytes_sent "$http_referer" '
'"$http_user_agent" "$http_x_forwarded_for"';
access_log /var/log/nginx/access.log main;
sendfile on;
tcp_nopush on;
tcp_nodelay on;
keepalive_timeout 65;
types_hash_max_size 2048;
include /etc/nginx/mime.types;
default_type application/octet-stream;
server {
listen 80 default_server;
server_name _;
location / {
}
}
}
Keepalived
------------------------master1节点---------------------
#keepalived配置文件(Nginx Master)
[root@k8s-master1 cfg]# vim /etc/keepalived/keepalived.conf
global_defs {
notification_email {
acassen@firewall.loc
failover@firewall.loc
sysadmin@firewall.loc
}
notification_email_from Alexandre.Cassen@firewall.loc
smtp_server 127.0.0.1
smtp_connect_timeout 30
router_id NGINX_MASTER
}
vrrp_script check_nginx {
script "/etc/keepalived/check_nginx.sh"
}
vrrp_instance VI_1 {
state MASTER
interface ens33 # 修改为实际网卡名
virtual_router_id 51 # VRRP 路由 ID实例,每个实例是唯一的
priority 100 # 优先级,备服务器设置 90
advert_int 1 # 指定VRRP 心跳包通告间隔时间,默认1秒
authentication {
auth_type PASS
auth_pass 1111
}
# 虚拟IP
virtual_ipaddress {
10.8.165.250/24
}
track_script {
check_nginx
}
}
说明:
• vrrp_script:指定检查nginx工作状态脚本(根据nginx状态判断是否故障转移)
• virtual_ipaddress:虚拟IP(VIP)
#准备上述配置文件中检查nginx运行状态的脚本
[root@k8s-master1 cfg]# vim /etc/keepalived/check_nginx.sh
#!/bin/bash
count=$(ss -antp |grep nginx |egrep -cv "grep|$$")
if [ "$count" -eq 0 ];then
exit 1
else
exit 0
fi
#赋予脚本权限
[root@k8s-master1 cfg]# chmod +x /etc/keepalived/check_nginx.sh
------------------------master2节点---------------------
#keepalived配置文件(Nginx Backup)
[root@k8s-master2 ~]# vim /etc/keepalived/keepalived.conf
global_defs {
notification_email {
acassen@firewall.loc
failover@firewall.loc
sysadmin@firewall.loc
}
notification_email_from Alexandre.Cassen@firewall.loc
smtp_server 127.0.0.1
smtp_connect_timeout 30
router_id NGINX_BACKUP
}
vrrp_script check_nginx {
script "/etc/keepalived/check_nginx.sh"
}
vrrp_instance VI_1 {
state BACKUP
interface ens33
virtual_router_id 51 # VRRP 路由 ID实例,每个实例是唯一的
priority 90
advert_int 1
authentication {
auth_type PASS
auth_pass 1111
}
virtual_ipaddress {
10.8.165.250/24
}
track_script {
check_nginx
}
}
#准备上述配置文件中检查nginx运行状态的脚本
[root@k8s-master2 ~]# vim /etc/keepalived/check_nginx.sh
#!/bin/bash
count=$(ss -antp |grep nginx |egrep -cv "grep|$$")
if [ "$count" -eq 0 ];then
exit 1
else
exit 0
fi
#赋予脚本权限
[root@k8s-master2 ~]# chmod +x /etc/keepalived/check_nginx.sh
*注:keepalived根据脚本返回状态码(0为工作正常,非0不正常)判断是否故障转移。
开启nginx、keepalived
-------------------master1、master2节点--------------------
#启动并设置开机启动
systemctl daemon-reload
systemctl enable nginx keepalived
systemctl start nginx keepalived
*报错
[root@k8s-master1 cfg]# journalctl -xe -u nginx
...
-- Unit nginx.service has begun starting up.
6月 09 21:47:41 k8s-master1 nginx[30694]: nginx: [emerg] unknown directive "stream" in /etc/nginx/nginx.conf:13
...
*解决
**应该是缺少modules模块
[root@k8s-master1 cfg]# yum -y install nginx-all-modules.noarch
[root@k8s-master1 cfg]# nginx -t
nginx: the configuration file /etc/nginx/nginx.conf syntax is ok
nginx: configuration file /etc/nginx/nginx.conf test is successful
最后重启nginx服务
#查看keepalived工作状态
[root@k8s-master1 cfg]# ip a
1: lo: <LOOPBACK,UP,LOWER_UP> mtu 65536 qdisc noqueue state UNKNOWN qlen 1
link/loopback 00:00:00:00:00:00 brd 00:00:00:00:00:00
inet 127.0.0.1/8 scope host lo
valid_lft forever preferred_lft forever
inet6 ::1/128 scope host
valid_lft forever preferred_lft forever
2: ens33: <BROADCAST,MULTICAST,UP,LOWER_UP> mtu 1500 qdisc pfifo_fast state UP qlen 1000
link/ether 00:0c:29:79:95:e6 brd ff:ff:ff:ff:ff:ff
inet 10.8.165.101/24 brd 10.8.165.255 scope global ens33
valid_lft forever preferred_lft forever
inet 10.8.165.250/24 scope global secondary ens33
valid_lft forever preferred_lft forever
inet6 fe80::e187:8e2f:2977:6d12/64 scope link
valid_lft forever preferred_lft forever
inet6 fe80::82cf:7f96:a8f:69e1/64 scope link tentative dadfailed
valid_lft forever preferred_lft forever
[root@k8s-master2 ~]# ip a
1: lo: <LOOPBACK,UP,LOWER_UP> mtu 65536 qdisc noqueue state UNKNOWN group default qlen 1000
link/loopback 00:00:00:00:00:00 brd 00:00:00:00:00:00
inet 127.0.0.1/8 scope host lo
valid_lft forever preferred_lft forever
inet6 ::1/128 scope host
valid_lft forever preferred_lft forever
2: ens33: <BROADCAST,MULTICAST,UP,LOWER_UP> mtu 1500 qdisc pfifo_fast state UP group default qlen 1000
link/ether 00:0c:29:ab:04:62 brd ff:ff:ff:ff:ff:ff
inet 10.8.165.113/24 brd 10.8.165.255 scope global ens33
valid_lft forever preferred_lft forever
inet6 fe80::20c:29ff:feab:462/64 scope link
valid_lft forever preferred_lft forever
在Nginx Master上可以看到,在ens33网卡绑定了10.8.165.250 虚拟IP,说明工作正常


关闭主节点Nginx,测试VIP是否漂移到备节点服务器
#关闭主节点Nginx,测试VIP是否漂移到备节点服务器
------------------------master1节点---------------------
[root@k8s-master1 cfg]# pkill nginx
[root@k8s-master1 cfg]# ip a
1: lo: <LOOPBACK,UP,LOWER_UP> mtu 65536 qdisc noqueue state UNKNOWN qlen 1
link/loopback 00:00:00:00:00:00 brd 00:00:00:00:00:00
inet 127.0.0.1/8 scope host lo
valid_lft forever preferred_lft forever
inet6 ::1/128 scope host
valid_lft forever preferred_lft forever
2: ens33: <BROADCAST,MULTICAST,UP,LOWER_UP> mtu 1500 qdisc pfifo_fast state UP qlen 1000
link/ether 00:0c:29:79:95:e6 brd ff:ff:ff:ff:ff:ff
inet 10.8.165.101/24 brd 10.8.165.255 scope global ens33
valid_lft forever preferred_lft forever
inet6 fe80::e187:8e2f:2977:6d12/64 scope link
valid_lft forever preferred_lft forever
inet6 fe80::82cf:7f96:a8f:69e1/64 scope link tentative dadfailed
valid_lft forever preferred_lft forever
[root@k8s-master2 ~]# ip a
1: lo: <LOOPBACK,UP,LOWER_UP> mtu 65536 qdisc noqueue state UNKNOWN group default qlen 1000
link/loopback 00:00:00:00:00:00 brd 00:00:00:00:00:00
inet 127.0.0.1/8 scope host lo
valid_lft forever preferred_lft forever
inet6 ::1/128 scope host
valid_lft forever preferred_lft forever
2: ens33: <BROADCAST,MULTICAST,UP,LOWER_UP> mtu 1500 qdisc pfifo_fast state UP group default qlen 1000
link/ether 00:0c:29:ab:04:62 brd ff:ff:ff:ff:ff:ff
inet 10.8.165.113/24 brd 10.8.165.255 scope global ens33
valid_lft forever preferred_lft forever
inet 10.8.165.250/24 scope global secondary ens33
valid_lft forever preferred_lft forever
inet6 fe80::20c:29ff:feab:462/64 scope link
valid_lft forever preferred_lft forever
在Nginx Backup可以看到,在ens33网卡绑定了10.8.165.250 虚拟IP,漂移成功。
[root@k8s-master1 cfg]# systemctl start nginx
[root@k8s-master1 cfg]# ip a
1: lo: <LOOPBACK,UP,LOWER_UP> mtu 65536 qdisc noqueue state UNKNOWN qlen 1
link/loopback 00:00:00:00:00:00 brd 00:00:00:00:00:00
inet 127.0.0.1/8 scope host lo
valid_lft forever preferred_lft forever
inet6 ::1/128 scope host
valid_lft forever preferred_lft forever
2: ens33: <BROADCAST,MULTICAST,UP,LOWER_UP> mtu 1500 qdisc pfifo_fast state UP qlen 1000
link/ether 00:0c:29:79:95:e6 brd ff:ff:ff:ff:ff:ff
inet 10.8.165.101/24 brd 10.8.165.255 scope global ens33
valid_lft forever preferred_lft forever
inet 10.8.165.250/24 scope global secondary ens33
valid_lft forever preferred_lft forever
inet6 fe80::e187:8e2f:2977:6d12/64 scope link
valid_lft forever preferred_lft forever
inet6 fe80::82cf:7f96:a8f:69e1/64 scope link tentative dadfailed
valid_lft forever preferred_lft forever
[root@k8s-master2 ~]# ip a
1: lo: <LOOPBACK,UP,LOWER_UP> mtu 65536 qdisc noqueue state UNKNOWN group default qlen 1000
link/loopback 00:00:00:00:00:00 brd 00:00:00:00:00:00
inet 127.0.0.1/8 scope host lo
valid_lft forever preferred_lft forever
inet6 ::1/128 scope host
valid_lft forever preferred_lft forever
2: ens33: <BROADCAST,MULTICAST,UP,LOWER_UP> mtu 1500 qdisc pfifo_fast state UP group default qlen 1000
link/ether 00:0c:29:ab:04:62 brd ff:ff:ff:ff:ff:ff
inet 10.8.165.113/24 brd 10.8.165.255 scope global ens33
valid_lft forever preferred_lft forever
inet6 fe80::20c:29ff:feab:462/64 scope link
valid_lft forever preferred_lft forever
当Nginx Master重新启动nginx服务后,VIP又从新漂移绑定到ens33上,而Nginx Backup的ens33网卡上的VIP解绑。
访问负载均衡器测试
#找K8s集群中任意一个节点,使用curl查看K8s版本测试,使用VIP访问
------------------------node1节点--------------------------
[root@k8s-master1 cfg]# curl -k https://10.8.165.250:16443/version
curl: (35) TCP connection reset by peer
[root@k8s-master1 cfg]# tail /var/log/nginx/k8s-access.log -f
10.8.165.102 192.168.31.71:6443, 192.168.31.74:6443 - [09/Jun/2022:22:12:56 +0800] 502 0, 0
10.8.165.102 k8s-apiserver - [09/Jun/2022:22:15:02 +0800] 502 0
10.8.165.101 192.168.31.74:6443, 192.168.31.71:6443 - [09/Jun/2022:22:16:02 +0800] 502 0, 0
10.8.165.102 192.168.31.74:6443, k8s-apiserver - [09/Jun/2022:22:17:56 +0800] 502 0, 0
10.8.165.102 k8s-apiserver - [09/Jun/2022:22:18:00 +0800] 502 0
10.8.165.102 192.168.31.71:6443, 192.168.31.74:6443 - [09/Jun/2022:22:18:51 +0800] 502 0, 0
10.8.165.102 192.168.31.71:6443, 192.168.31.74:6443 - [09/Jun/2022:22:20:03 +0800] 502 0, 0
10.8.165.102 192.168.31.71:6443, 192.168.31.74:6443 - [09/Jun/2022:22:22:21 +0800] 502 0, 0
10.8.165.102 192.168.31.71:6443, 192.168.31.74:6443 - [09/Jun/2022:22:26:21 +0800] 502 0, 0
10.8.165.102 192.168.31.71:6443, 192.168.31.74:6443 - [09/Jun/2022:22:28:38 +0800] 502 0, 0
10.8.165.102 192.168.31.71:6443, 192.168.31.74:6443 - [09/Jun/2022:22:41:47 +0800] 502 0, 0
到此还没结束,还有下面最关键的一步
3、修改所有Worker Node连接LB VIP
试想下,虽然我们增加了Master2 Node和负载均衡器,但是我们是从单Master架构扩容的,也就是说目前所有的Worker Node组件连接都还是Master1 Node,如果不改为连接VIP走负载均衡器,那么Master还是单点故障。
因此接下来就是要改所有Worker Node(kubectl get node命令查看到的节点)组件配置文件,由原来192.168.31.71修改为192.168.31.88(VIP)。
#在所有Worker Node执行
------------------master1、node1、node2节点----------------
[root@k8s-master1 cfg]# sed -i 's#10.8.165.101:6443#10.8.165.250:16443#' /opt/kubernetes/cfg/*
------------------------master2节点-----------------------
[root@k8s-master2 ~]# sed -i 's#10.8.165.113:6443#10.8.165.250:16443#' /opt/kubernetes/cfg/*
--------------master1、master2、node1、node2节点----------
systemctl restart kubelet kube-proxy
[root@k8s-master1 cfg]# kubectl get node
NAME STATUS ROLES AGE VERSION
k8s-master1 NotReady <none> 3h28m v1.20.4
k8s-master2 Ready <none> 95m v1.20.4
k8s-node1 NotReady <none> 168m v1.20.4
k8s-node2 NotReady <none> 160m v1.20.4

九、高可用测试
1、宕机master2
模拟宕机master2
[root@k8s-master1 ~]# kubectl get node
NAME STATUS ROLES AGE VERSION
k8s-master1 Ready <none> 5d v1.20.4
k8s-master2 NotReady <none> 4d22h v1.20.4
k8s-node1 Ready <none> 4d23h v1.20.4
k8s-node2 Ready <none> 4d23h v1.20.4
#master1利用yaml文件创建pod
[root@k8s-master1 ~]# vim nginx-dep.yaml
apiVersion: apps/v1
kind: Deployment
metadata:
name: nginx-dep
spec:
selector:
matchLabels:
app: nginx
replicas: 2
template:
metadata:
labels:
app: nginx
spec:
containers:
- name: nginx
image: daocloud.io/library/nginx:1.12.0-alpine
ports:
- containerPort: 80
[root@k8s-master1 ~]# kubectl apply -f nginx-dep.yaml
deployment.apps/nginx-dep created
#查看创建出来的pod
[root@k8s-master1 ~]# kubectl get pod
NAME READY STATUS RESTARTS AGE
nginx-dep-86df8bbd5-ckb9q 1/1 Running 0 4m14s
nginx-dep-86df8bbd5-cqpcw 1/1 Running 0 4m14s
#查看产生的deployment
[root@k8s-master1 ~]# kubectl get deploy
NAME READY UP-TO-DATE AVAILABLE AGE
nginx-dep 2/2 2 2 4m36s
测试结果,在master2宕机的情况下,master1仍能管理k8s集群


2、宕机master1
模拟宕机master1
[root@k8s-master2 cfg]# kubectl get node
NAME STATUS ROLES AGE VERSION
k8s-master1 NotReady <none> 5d2h v1.20.4
k8s-master2 Ready <none> 5d v1.20.4
k8s-node1 Ready <none> 5d1h v1.20.4
k8s-node2 Ready <none> 5d1h v1.20.4
#查看默认命名空间下的pod,发现先前宕机master2时,master1创建的pod,以及deployment
[root@k8s-master2 cfg]# kubectl get pod
NAME READY STATUS RESTARTS AGE
nginx-dep-86df8bbd5-ckb9q 1/1 Running 0 97m
nginx-dep-86df8bbd5-cqpcw 1/1 Running 0 97m
[root@k8s-master2 cfg]# kubectl get deploy
NAME READY UP-TO-DATE AVAILABLE AGE
nginx-dep 2/2 2 2 98m
#master2删除之前master1创建的pod、deployment
[root@k8s-master2 cfg]# kubectl delete deploy nginx-dep
deployment.apps "nginx-dep" deleted
[root@k8s-master2 cfg]# kubectl get deploy
No resources found in default namespace.
[root@k8s-master2 cfg]# kubectl get pod
No resources found in default namespace.


3、重启master1
#查看node状态
[root@k8s-master1 ~]# kubectl get node
NAME STATUS ROLES AGE VERSION
k8s-master1 Ready <none> 5d2h v1.20.4
k8s-master2 Ready <none> 5d v1.20.4
k8s-node1 Ready <none> 5d1h v1.20.4
k8s-node2 Ready <none> 5d1h v1.20.4
#重新构建之前master2删除的项目
[root@k8s-master1 ~]# kubectl apply -f nginx-dep.yaml
deployment.apps/nginx-dep created
[root@k8s-master1 ~]# kubectl get deploy
NAME READY UP-TO-DATE AVAILABLE AGE
nginx-dep 2/2 2 2 18s
[root@k8s-master1 ~]# kubectl get pod
NAME READY STATUS RESTARTS AGE
nginx-dep-86df8bbd5-s8dgq 1/1 Running 0 32s
nginx-dep-86df8bbd5-w5sb8 1/1 Running 0 32s
#master2查看
[root@k8s-master2 cfg]# kubectl get pod
NAME READY STATUS RESTARTS AGE
nginx-dep-86df8bbd5-s8dgq 1/1 Running 0 64s
nginx-dep-86df8bbd5-w5sb8 1/1 Running 0 64s
[root@k8s-master2 cfg]# kubectl get deploy
NAME READY UP-TO-DATE AVAILABLE AGE
nginx-dep 2/2 2 2 100s
一切正常!!!


