100万人,12次核酸检测, 1300万数据
采用黄金级方案
1300万数据,必须分700个文件,3个空间站 要是看全部数据的分析报表要700文件合并,空间站合并吗,如何解
决
空间站不能合并用企业级方案,需要260文件, 260文件怎么合并总表
中间表,可关联各个拆分表,然后通过神奇引用中对数据进行统计的功能,来快速的进行数据的处理
api可以接硬件吗,如果100万数据通过api接口都是自动分20个文件吗
可以接硬件,
可以接硬件,
引用是不是只能引用一列 还是可以引用全部
每一人是否可以有对应二维码
20个二维码收集,发给30人收集 怎么确保发错二维码及时发现 或者统一为一个二维码
采样实物交接 类似快递,一个包裹里有多个产品,怎么怎么用条码交接防止遗漏
相信不少人都做过核酸检测,不过你了解核酸检测系统是如何设计、才得以支撑结果的高效输出吗?本篇文章里,作者对核酸检测系统背后的产品设计逻辑做了梳理和总结,一起来看一下吧。
大家好,本期我们分享下关于核酸检测的话题。
疫情期间,我们每个人都做过核酸检测,从排队做核酸到获得检测结果,快的话上午采样,下午就出结果了,那么如此高效的效率,究竟是有什么系统做支撑运转。今天我们一起走进核酸检测背后的系统,用产品的思维全方面解读一下。
一、核酸检测系统是什么类型的系统
我们思考一个问题,核酸检测系统是把被采样人的信息记录到系统里,然后经过采样、交接样本、接收样本、检测样本、出结果了将结果录入到系统,或者和检验设备进行对接,直接让设备回传结果。
那它算是信息系统还是业务系统,或者是管理系统呢?
我个人对信息系统,业务系统,管理系统是这样理解的,如下:
信息系统:注重信息的显示和获取,比如之前很多医院对病人的信息记录,是完全靠医生手工记录者纸上的,现在呢,很少有这么干的,都把系统录入到系统里。这种基本脱离纸质,统一由录入到系统进行保管,注重提交信息,获取信息的方式,改变对信息的管理方式的模式,我觉得是信息化系统。
业务系统:有特别强的业务属性,系统流程繁杂,系统角色多,模块之间交叉属性强,上下游关系密切,逆向、异常场景多,典型的如医院HIS系统,从患者挂号收费、医生排班、分诊、叫号、就诊、写病历、开处方、患者做检查或者开药,这里面每个功能都是一个模块,模块之间互相关联。
管理系统:管理系统比较注重管理,我们常见的例如请假管理,请假需要审批,审批涉及到流程,这类一个事务流程性比较多,用于对人、事、物进行管理的系统,我认为它们是管理系统。
核酸系统获取信息的方式全部在系统里进行,业务也不是很繁杂,参与的角色也不多,所以我们现在给核酸检测系统的定位是:50%部分属于信息体统,30%部分是业务系统,20%部分是管理系统。
二、核酸系统是什么样的机构/客户会用呢?

医院/卫生院和民营检验机构里的工作人员是核酸检测系统的实际使用用户,那么,这些用户他们有哪些特点呢,我们一起来分析下。
三、核酸采样的整体流程
凡事都有流程,我们在设计产品时,一定要清楚业务的流程。一般在工作中,开发也会最先问我们业务的流程是什么,了解了流程,心里就基本知道要做一个什么样的事情了。
针对一些名词做些解释:
条码号:采样的试管号码,一个试管对应一个条码号,是唯一的。
物流交接:指的是将从采样点采集完成的样本交接送检。
文字版流程介绍:
被采样人通过机构的微信公众号填写个人信息,提交信息后,系统生成一个二维码;
去现场采样的时候,被采样人出示二维码给采样人;
采样人登录小程序后,填写采样的采样点,收费项目,选择多少人一管等采样信息;
采样人扫描被采样人提供的二维码,同时支持手工录入,和扫描身份证;
采样人输入/扫描条码号条码号和人的信息进行绑定;
采样人采样完成后进行物流交接,系统会自动打印出派送单;
接收人扫描派送单号或者条码号接收样本,进行送检,不合格的样本不接收;
仪器检测结果后,回传传给系统,也可以线下将检测结果填写到系统,填写完成后提交审核;
审核者审核样本结果,审核完成后患者就可以领取或者线上查看报告(需要做接口)。
四、具体角色和用例图
流程我们清楚了,那么系统的使用用户会有哪些,并在哪个流程中进行。就是我们要下一步要了解的业务角色和角色要干什么。
角色主要有:被采样人、采样人、接收人、审核者、系统管理员。
1. 被采样人用例介绍
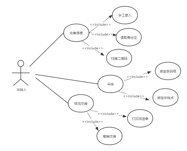
2. 采样人用例介绍
采样人也可以收集被采样人信息,主要的方式有手动录入(解决有人忘记带身份证的场景),同时可以通过读卡器读取身份证信息,也可以扫描被采样人的二维码;
采样时,将被采样人和条码号进行绑定,可以是1人1管,还可以混采,多人1管;
采样完成后,可以发起物流交接,就是要把采好的样本送到检测机构进行检测,物流交接会打印出派送单;
如果发现标本不达标,或者出现其他特殊情况,可以撤销交接。
3. 接受人用例介绍
接收样本,通过扫码枪扫描试管上的条码号或者派送单号进行接收;
支持撤销接收样本;
将接收的样本可以进行送检操作;
检测结果出来后,可以填写检测结果,按照条码号的维度填写;
填写完结果后,提交审核。
4. 审核者用例介绍
审核样本的结果,通过或者驳回;
撤销审核的结果。
5. 管理员用例介绍
维护系统的用户和角色等信息;
维护系统的收费项目信息,收费项目和检测类型是绑定的关系,检测类型包括咽拭子等;
可以查看数据统计,包括采样点工作人员的工作量,阳性数据等;
维护系统的条码号,支持生成和打印条码号。
五、条码号和人员之间的关联
1个条码号关联多个人,就是我们碰到的混采,1个条码号对应1个人,就是单采。最后出结果的时候,结果是不会和人关联的,是和条码号关联的,因为结果是按照条码号进行区分的,如果这个条码号是阴性,那么当前条码号下所有的人都是阴性,如果出现阳性,就能快速筛选出阳性条码号下单所有人员。
六、提供效率,要做哪些场景的设计
1)样本太多时,接收人每个条码号都要扫描,效率太慢了,怎么处理?
系统在打印派送单的时候生成一个派对单号,我们在派送单上根据派送单号生成了一个二维码,接收人在扫描派送单号就可以把当前派送单号下所有的样本都接收了。
2)外国人采样,没有身份证怎么处理?
证件类型增加护照、军人证件等,满足不同的人来采样。
七、对接的硬件设备有哪些,有什么优势?
身份证读卡器(提高录入被采样人的效率);
打印机(打印物流交接单,打印报告);
检验设备(负责检测样本结果,并将结果回传给核酸系统);
扫码枪(接收时扫码,提高接收效率);
条码打印机(打印条码号)。
八、阳性的提醒功能不能少
无论是仪器传输结果,还是人工标记,如果出现阳性的病例,系统对阳性的数据用红色等明显字体颜色标识,提醒工作人员。
九、阳性上报
核酸系统除了运转自己的业务,也会给当地卫建委上报数据,所以需要和其他系统做接口,进行数据交互,对方把接口给到核酸系统,核酸系统进行调用接口。
上报的数据范围要看要求,有的是被采样人员信息全部上传,有的是只需要上传阳性数据;
有的上报只需要检测结果,有的需要检测结果和检测报告;
上传的时间可以做成实时上报,这样系统压力比较大,我们也可以做成定时任务,每隔多长时间上报一次,降低系统压力。
十、部署方式
1. SAAS部署
SAAS部署到优势是部署比较方便,给机构开一个账号就可以,但是数据安全风险高,个性化需求比较难满足,针对个性化需求可以考虑配置功能。
2. 私有化部署
私有化部署对核酸服务商来说实施成本大,对机构来说需要机构购买服务器等,优势是数据安全,个性话需求能得到满足。
结尾
核酸系统提供医疗机构进行核酸采样服务,也为抗击疫情做出了贡献,欢迎大家和我继续讨论核酸检测系统相关的知识。
