Java常备知识点整理
白天
夜间
首页
下载
阅读记录
书签管理
我的书签
添加书签
移除书签
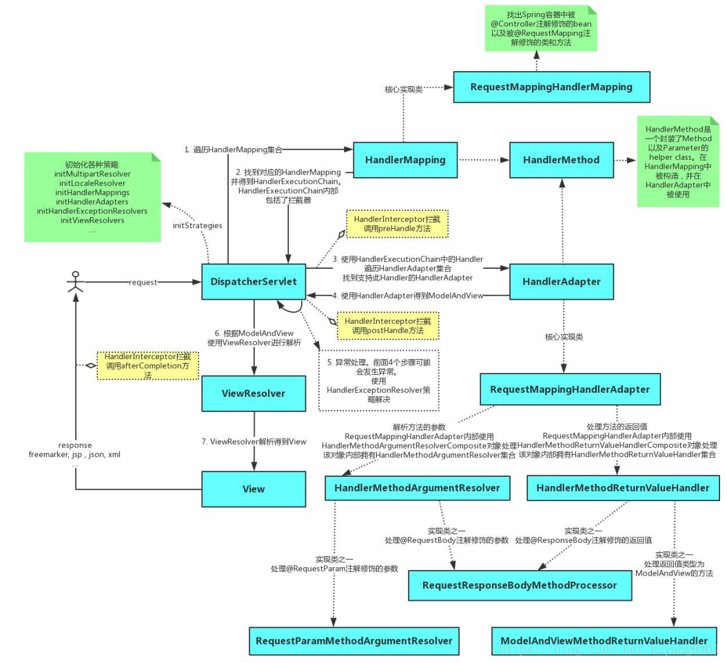
Spring处理请求过程
浏览
104
扫码
分享
2023-11-25 10:07:17
若有收获,就点个赞吧
0 人点赞
上一篇:
下一篇:
源码解析
LOCK
仿写一个reentrantlock
Longadder
CAS
线程池
领域编程探索
cola-cloud
应用架构COLA 2.0
领域驱动模型COLA
COLA-SpringBootstrap
分布式系统
Dubbo服务调用超时和重试
Dubbo服务异步调用
分布式系统算法比较
SpringCloud和SpringringBoot 应用架构体系
Spring事务失效情况
Spring处理请求过程
SpringBoot日志级别控制
Spring注解Configuration
SpringBoot 自动化配置注入
SpringBoot自定义starter
Spring如何使用工厂类创建Bean
SpringBoot支持多事务管理器
SpringCloudConfig客户端拉取属性集
Spring里面如何解决接口多实例注入问题
Spring的事务隔离级别和传播
Spring核心原理(spring 5.x)
SpringBoot知识点整理
ZK常见面试题
单例DCL问题
面试题汇总
0331知识点
Java锁
JUC 包介绍
Future
CountDownLatch和CyclicBarrier的区别
ThreadLocal简单介绍
Java线程池相关概念介绍
synchronized的实现原理
线程状态切换介绍
TreeSet
JDK8新特性
函数对象分析
JVM知识点
JAVA 函数对象
Java内存区域分析
内存屏障
Java垃圾回收
volatile
关于动态代理
类的装载和初始化
Tomcat的类加载器
HashMap知识点
Java基础面试题
Mysql日期查询格式化
MySQL索引优化EXPLAIN百科全书
MongoDB WriteConcern(写关注)
MySQL数据库锁
MYSQL日志
数据库SQL执行分析
MySql索引失效和优化器
MySql索引分析
Redis 知识点整理
Redis批处理和pipeline操作
MYSQL优化-分库分表
MYSQL常见面试题
场景排序算法代码
二分查找算法实现
插入排序
选择排序
冒泡排序
归并排序
快速排序
堆排序算法
二叉树遍历
Redis的选举策略算法Raft
二进制位运算
数据结构
常用查找算法和排序算法
Paxos算法
布隆过滤器
Math函数 round floor ceil
maven pom文件解析
POM文件解析
分布式锁
网站防刷
TCP三次握手介绍
动态路由实现
Https请求
GIT日常命令记录
kafka
暂无相关搜索结果!
让时间为你证明
分享,让知识传承更久远
×
文章二维码
×
手机扫一扫,轻松掌上读
文档下载
×
请下载您需要的格式的文档,随时随地,享受汲取知识的乐趣!
PDF
文档
EPUB
文档
MOBI
文档
书签列表
×
阅读记录
×
阅读进度:
0.00%
(
0/0
)
重置阅读进度
×
思维导图备注