什么是树
它是一种分层数据的抽象模型。前端中常见的树包括:DOM,级联选择,树形控件等
JS中没有树结构,但是可以用Object和Array构建树。如下:
{label: 'aa',value: 'vv',children: [{label: 'bb',value: 'bb',}]}
常用操作
深度/广度优先遍历,先中后序遍历
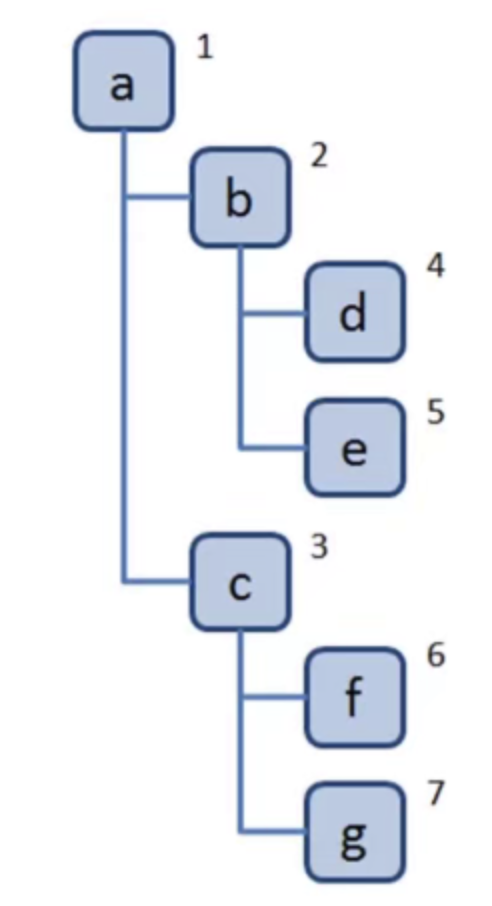
深度遍历与广度优先遍历
深度优先遍历: 尽可能搜索树的分支

- 访问根节点
- 对根节点的children挨个进行深度优先遍历 ```javascript const tree ={ val: ‘a’, children: [{ val: ‘b’, },{ val: ‘c’, }] }
const dfs = (root) =>{ console.log(‘val’, root.val) root.children.forEach(item=>{ def(item) }) }
<a name="CeazY"></a>#### 广度优先遍历:先访问离根节点最近的节点- 新建队列,把根节点入队- 把队头出队并访问- 把对头的children挨个入队- 重复第二,第三步,知道队列为空```javascriptconst bfs =(root)=>{const q = [root]while(q.length > 0) {const n = q.shift()console.log('n', n.val)n.children.forEach(child=>{q.push(child)})}}
二叉树的先中后序遍历(递归版)
树中每个节点最多只能有两个子节点
const binaryTree = {val: 1,left: {val: 2,left: null,right: null},right: {val: 3,left: null,right: null},}
先序遍历
- 访问根节点
- 对根节点的左子树进行先序遍历
- 对根节点的右子树进行先序遍历

const preOrder = (root) =>{if(!root) returnconsole.log(root.val)preOrder(root.left)preOrder(root.right)}
中序遍历
- 对根节点的左子树进行中序遍历
- 访问根节点
- 对根节点的右子树进行中序遍历

const inOrder = (root) =>{if(!root) returninOrder(root.left)console.log(root.val)inOrder(root.right)}
后序遍历
- 对根节点的左子树进行后序遍历
- 对根节点的右子树进行后序遍历
- 访问根节点

const postOrder = (root) =>{if(!root) returnpostOrder(root.left)postOrder(root.right)console.log(root.val)}
二叉树最大深度(leetcode 104)
- 新建变量,记录最大深度
- 深度遍历二叉树,并记录每个节点层级,同时不断刷新最大深度这个变量
- 返回变量
/*** Definition for a binary tree node.* function TreeNode(val, left, right) {* this.val = (val===undefined ? 0 : val)* this.left = (left===undefined ? null : left)* this.right = (right===undefined ? null : right)* }*//*** @param {TreeNode} root* @return {number}*/var maxDepth = function(root) {let max = 0function dfs(data, level) {if(!data) return// 优化:判断是叶子节点if(!data.left && !data.right){max = Math.max(max, level)}dfs(data.left, level + 1)dfs(data.right, level + 1)}dfs(root, 1)return max};
二叉树最小深度(leetcode 111)
/*** Definition for a binary tree node.* function TreeNode(val, left, right) {* this.val = (val===undefined ? 0 : val)* this.left = (left===undefined ? null : left)* this.right = (right===undefined ? null : right)* }*//*** @param {TreeNode} root* @return {number}*/var minDepth = function(root) {if(!root) return 0;const stack = [[root, 1]]while(stack.length){const [n, l] = stack.shift()if(!n.left && !n.right){return l}n.left && stack.push([n.left, l+1])n.right && stack.push([n.right, l+1])}};
二叉树层序遍历(leetcode 102)
/*** Definition for a binary tree node.* function TreeNode(val, left, right) {* this.val = (val===undefined ? 0 : val)* this.left = (left===undefined ? null : left)* this.right = (right===undefined ? null : right)* }*//*** @param {TreeNode} root* @return {number[][]}*/var levelOrder = function(root) {if(!root || root.length === 0) return []const stack = [[root, 0]]const res = []while(stack.length){const [n, level] = stack.shift()res[level] = res[level] || []res[level].push(n.val)n.left && stack.push([n.left, level+1])n.right && stack.push([n.right, level+1])}return res};
