基本思想
归并排序的基本思想是,将需要排序的数列分割成两份,直到分割到长度为1时,然后再对这些数列进行两两合并,在合并过程中对数组进行排序。他可以分成以下三个步骤:
- 分解(Divide): 将n的数组分成 n/2 的两个子数组。
- 治理(Conquer): 按照一定规则合并两个子数组,检查两个数组首位的数字哪个小,将小的数字推入新的数组中,直到两个子数组的数字都被处理完。
- 合并(Merge):按照规则依次将所有的数组合并完成,最终得到排序完成的数组。
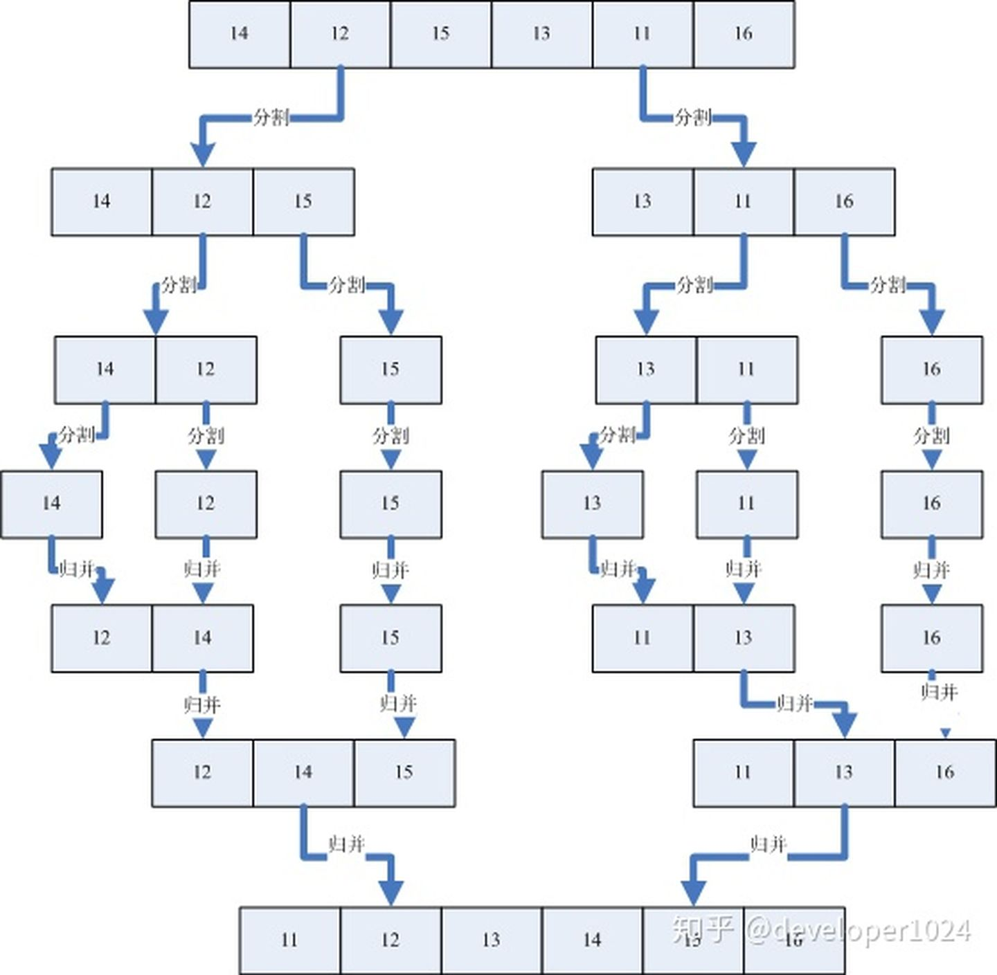
具体的合并过程可以见下图,我们先将这个 [14, 12, 15, 13, 11, 16] 的数组进行切分,切分到最小单位后,再进行合并,最终得到排序完成的数组。
代码实现
/*** @param {原数组} arr*/export default function mergeSort(arr, l, r) {if (l === r) {return [arr[l]]}const result = []const mid = Math.floor((r + l - 1) / 2)const left = mergeSort(arr, l, mid)const right = mergeSort(arr, mid + 1, r)let i = 0let j = 0while (i < left.length || j < right.length) {if (i >= left.length || left[i] >= right[j]) {result.push(right[j]);j++;} else if (j >= right.length || left[i] <= right[j]) {result.push(left[i]);i++;}}return result}
归并排序的时间复杂度是n log(n) 。因为归并排序每次都将数组平均分成两份,所以拆分后的高度是稳定的log(n) , 拆分完成后我们每次去合并的复杂度是N,因此最终的复杂度是n log(n)。
归并排序vs快速排序
- 归并排序是稳定的n*log(n) 的排序方式,最差和最好的复杂度是一样的。但是快排并不是稳定的排序方式,这是因为我们在快排中,选取的divider可能并不是处于数组中间的位置。如果运气不佳,我们在进行快排时,选取的divider排序好恰好是靠左的数字,那么切分后树的高度就是n,最差的时间复杂度是 n^2。
- 归并排序在每次排序时要创建新的数组,因此空间复杂度O(n)要比快排O(1)更高, 快排直接对原数组进行排序,属于原地排序。
